特朗普停火28點計劃,烏克蘭被出賣,原來中國方案纔是最好的

來源: 更新:

看到特朗普提出的俄烏停火28條方案,只能讓世界看清,原來中國第一次開出的“和平方案”,纔是最好的,不接受只會越來越差。

俄烏衝突打到現在,對美國來說已經是燙手的山芋了,特朗普急於甩掉這個包袱,開出了俄烏停火28條方案,總結下來就3點:

1:對烏克蘭是一臉嫌棄,要求烏克蘭必須割讓土地,不得加入北約,兵力還得限制在60萬人以下,以後不得發展核武器。

2:對俄羅斯是極盡拉攏,不僅要解除對俄羅斯的各種制裁,還邀請俄羅斯重返八國集團,俄羅斯不是想要克里米亞、頓涅茨克、盧甘斯克嘛,這些統統都給你。

3:對歐洲則是要它出錢,烏克蘭戰後重建資金來源分爲兩塊,一塊是俄羅斯被凍結的1000億美元,另一塊則是歐洲也得追加1000億美元,而美國將從中分得50%的收益,再聯想到特朗普就是房地產商人出身,烏克蘭的戰後重建項目,大概率也會落入到特朗普家族的手裏。

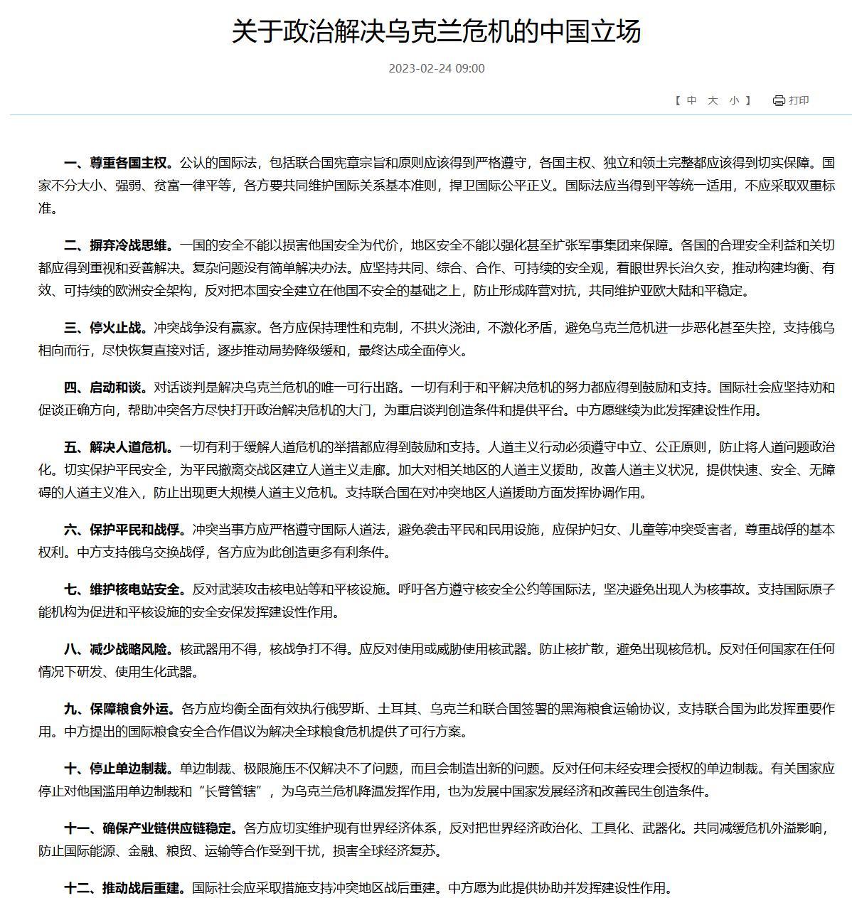
對比中國在2023年提出的解決烏克蘭危機的12條建議,當時條件非常簡單:烏東地區去軍事化,烏克蘭不得加入北約。

當時俄羅斯也覺得最合理,結果烏克蘭不同意,還到處說我們拉偏架,結果好了,烏克蘭打沒打光最後一個烏克蘭人不知道,反正是美國主導的俄烏停火28條,基本上是把烏克蘭給賣了,最後還沒加入北約。

雖然澤連斯基和歐洲都對特朗普的28條方案不滿意,修修改改整了份19點新和平計劃,但是核心還是:土地屬於俄羅斯,資源屬於美國,債務屬於歐洲,榮耀屬於烏克蘭。

而且特朗普明顯已經想甩掉烏克蘭,拉攏俄羅斯,對澤連斯基施壓,讓其儘快停火,否則就查烏克蘭的貪污腐敗問題。

對我們來說,如果俄烏停火了,美國重新拉攏俄羅斯,影響還是很大的。

首先,特朗普會號召盟友解除對俄羅斯的各種制裁,而這些國家自身也因爲制裁俄羅斯,承受較高的能源費用,必然會選擇重新購買俄羅斯廉價能源,到時候俄羅斯經濟就會復甦,對我們的依賴沒有那麼強,那和我們的關係也不會像現在這樣穩固。

其次,當今世界三足鼎立,中美俄,美國重新拉攏俄羅斯,處於戰略平衡的需要,俄羅斯很可能會和美國聯手,到時候這倆要是真走到一起了,中國的壓力將會猛然增加,尤其是軍事壓力。

不過這一點可能性比較小,因爲美國的總統4年一選,這次是特朗普,特別的親俄,下一屆指不定是誰,政策連續性非常差,不排除俄羅斯有被二次出賣的可能。

有人說,俄烏停火後,美國將重整資源重回亞太地區,但是今天的中國已經不是過去的中國,即便美國把所有航母都開過來,在亞太地區也佔不到便宜,美國不太可能會進行軍事冒險,這一點從特朗普主動給高市早苗打電話,讓她不要挑釁中國就能看出一二。

目前的問題就是,特朗普急於讓俄烏停火,但是給出的方案並不能讓美俄歐烏都滿意,談判陷入僵局,距離真正的停火還有很長的距離。而在軍事上,越是要進行停火談判,戰場攻勢越是猛烈,接下來考驗俄烏雙方的時候到了。

#中俄就結束俄烏衝突磋商?中方回應#

相關推薦
請使用下列任何一種瀏覽器瀏覽以達至最佳的用戶體驗:Google Chrome、Mozilla Firefox、Microsoft Edge 或 Safari。為避免使用網頁時發生問題,請確保你的網頁瀏覽器已更新至最新版本。
Scroll to Top