老鼠和領鞭毛蟲“生”孩子了!跨物種跨門跨界跨10億年“雜交”

來源: 更新:

老鼠和一個10億年前就出現的單細胞生物,“生”出孩子來了!是的,你沒有聽錯,這些活體動物身上有單細胞生物基因重編程發育而來的特徵,是不是太不可思議了?這項研究已發表在11月14日權威期刊《自然-通訊》雜誌上。

你可能聽說過獅虎雜交生下獅虎獸,或者馬驢雜交生下騾子,這種跨物種生娃可以說是生物界的"奇蹟"。但老鼠和單細胞生物領鞭毛蟲,不僅跨物種、跨屬、跨科,一直跨越最頂層的門和界,直接幸福地結合在一起了,要知道它們的祖先可是在10億年前,動物植物都還沒有出現之前就分道揚鑣了啊!

科學家們是怎麼做到的呢?關鍵就是一個叫Sox的基因,生命的“總體設計師”。

你有沒有想過,你爲什麼會長出手、腳、心臟、胃、肝臟、皮膚、肌肉、骨骼等器官和組織嗎?在媽媽肚子裏開始發育的那一刻,你也是一個單細胞——胚胎細胞——不斷地分裂、重編程,逐步發展成一個完整的嬰兒。

這個細胞起初分裂時,形成的都是全能幹細胞,之後在Sox等基因的指令下,不斷地分裂爲多能幹細胞,進而形成皮膚、肌肉、神經、血液等各種細胞,並最終形成我們的各種組織和器官。

哺乳動物中最關鍵的是Sox2基因,它在早期胚胎髮育和細胞重編程過程中起到了核心作用,它可以“重置”細胞,讓它們重新擁有變成任何細胞的能力。

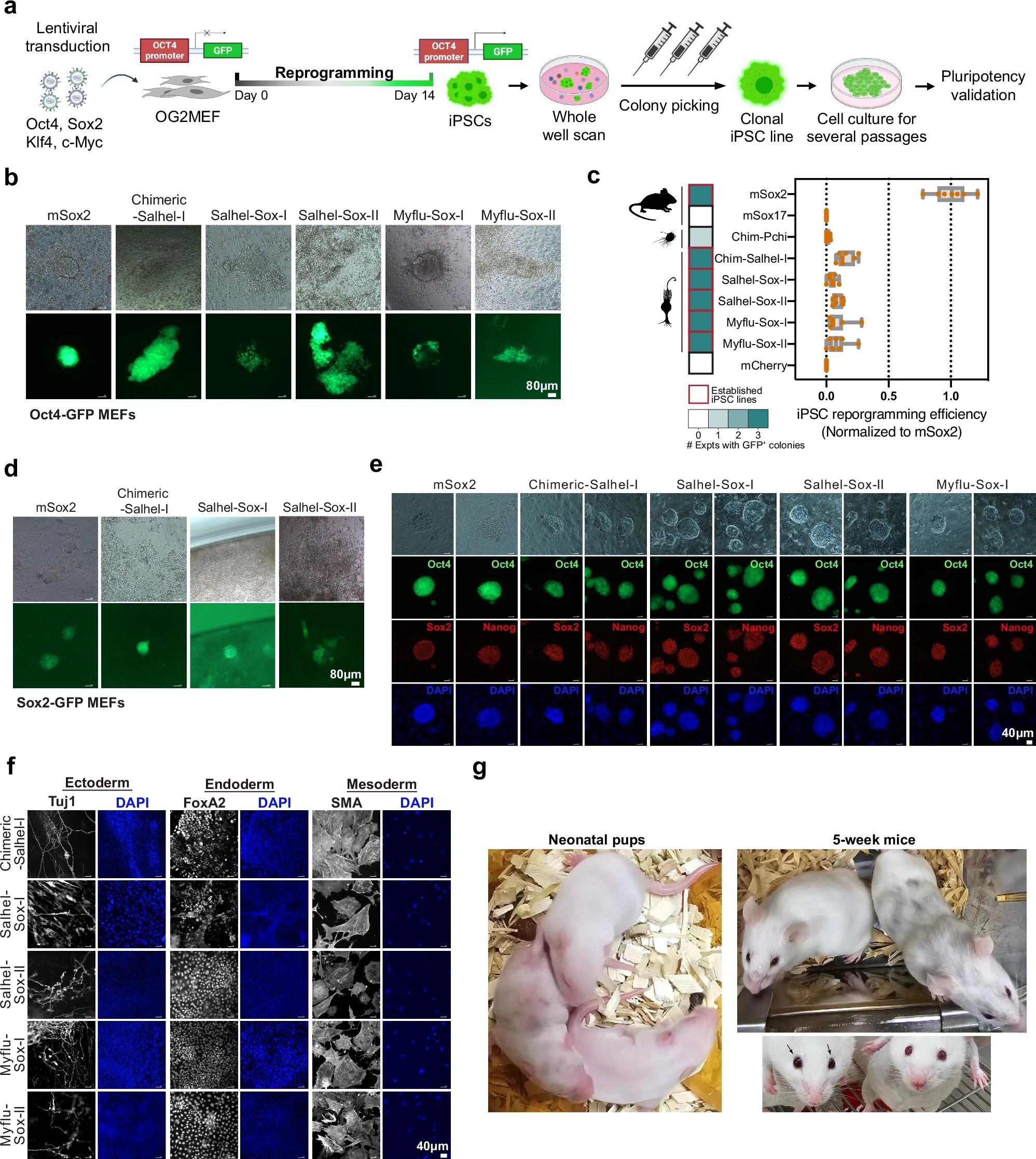
來自香港大學領導的國際團隊發現,一種古老的單細胞生物——領鞭毛蟲,也擁有類似於Sox2的Sox基因。更加令人驚喜的是,他們用這個基因去誘導小鼠的細胞時,竟然能夠重編程生成多能幹細胞。

而最令人震驚的是,科學家們將這些多能幹細胞注入小鼠胚胎後,它們竟然開始發育了,並最終生出了嵌合體小鼠——一部分細胞來自小鼠胚胎,另一部分則來源於用領鞭毛蟲基因重編程的幹細胞!

那麼這些“鼠毛蟲”會長什麼樣呢?它們的模樣和小鼠差不多,不過皮毛上出現了一些黑色的斑塊,眼睛周圍也有黑色的斑點,這場跨越10億年、跨門界的“拉郎配”,簡直就是生命的奇蹟!

原來,生命早在10億年前就寫好了最重要的"代碼"。就像是一個天才工程師,在設計出第一個簡單的工具時,就已經在裏面埋下了能夠升級成超級工具的潛力。這個古老的Sox基因就是最好的證明——它在10億年前就具備了創造複雜生命的能力!

更神奇的是,現代生物體內Sox需要和另一個叫做Oct4的基因搭檔,密切配合才能把幹細胞變成各種不同類型的細胞,而10億年前的Sox基因竟然也能和Oct4完美配合!

這就好比你把一個古老的齒輪放進現代機器裏,發現它不僅能轉動,還能和其他零件完美齧合。這意味着生命的基本機制可能比我們想象的要簡單和優雅得多。

那麼,這個發現對我們有什麼實際意義呢?

這項研究不僅揭示了我們對進化歷史的全新認識,更有可能開啓幹細胞研究的新紀元,帶來再生醫學的革命性突破。如果能應用到人類細胞中,我們或許能通過基因重編程修復受損的組織,治療一些目前無法治癒的疾病,甚至讓衰老的細胞重獲新生,挑戰衰老極限,推動人類的長壽夢想。

參考文獻:

Gao, Y., Tan, D.S., Girbig, M. et al. The emergence of Sox and POU transcription factors predates the origins of animal stem cells. Nat Commun 15, 9868 (2024). https://doi.org/10.1038/s41467-024-54152-x

相關推薦
請使用下列任何一種瀏覽器瀏覽以達至最佳的用戶體驗:Google Chrome、Mozilla Firefox、Microsoft Edge 或 Safari。為避免使用網頁時發生問題,請確保你的網頁瀏覽器已更新至最新版本。
Scroll to Top