美國磁遺傳學突破!不開顱控制神經,緩解帕金森症小鼠行動異常

來源: 更新:

你能想象嗎?美國已開發出一種革命性的磁遺傳學技術,可以通過磁場控制大腦的某些區域,來治療像帕金森症、抑鬱症甚至慢性疼痛這樣複雜的疾病。這種技術已在小鼠身上成功測試,10月9日發表在《科學進展》雜誌上。

磁遺傳學(Magnetogenetics),聽起來尖端大氣上檔次,但原理實際很簡單。

此前已有一種光遺傳學技術,可以將光敏感蛋白植入神經元中,通過光脈衝打開或關閉特定的神經元,實時控制人類或動物的腦回路來進行行爲研究和疾病治療。

但光遺傳學有一個侷限,爲了讓光能到達深層的神經元,必須在大腦中植入光纖或LED設備,以便將光引導到目標區域。這種侵入性設備的安裝,增加了實驗和治療的複雜性,特別是在臨牀應用中,更高的精度仍然是一個挑戰。

威爾康奈爾醫學院、洛克菲勒大學和西奈山伊坎醫學院的研究團隊想到了磁場,能不能通過磁場非侵入性地精準控制大腦神經元呢?

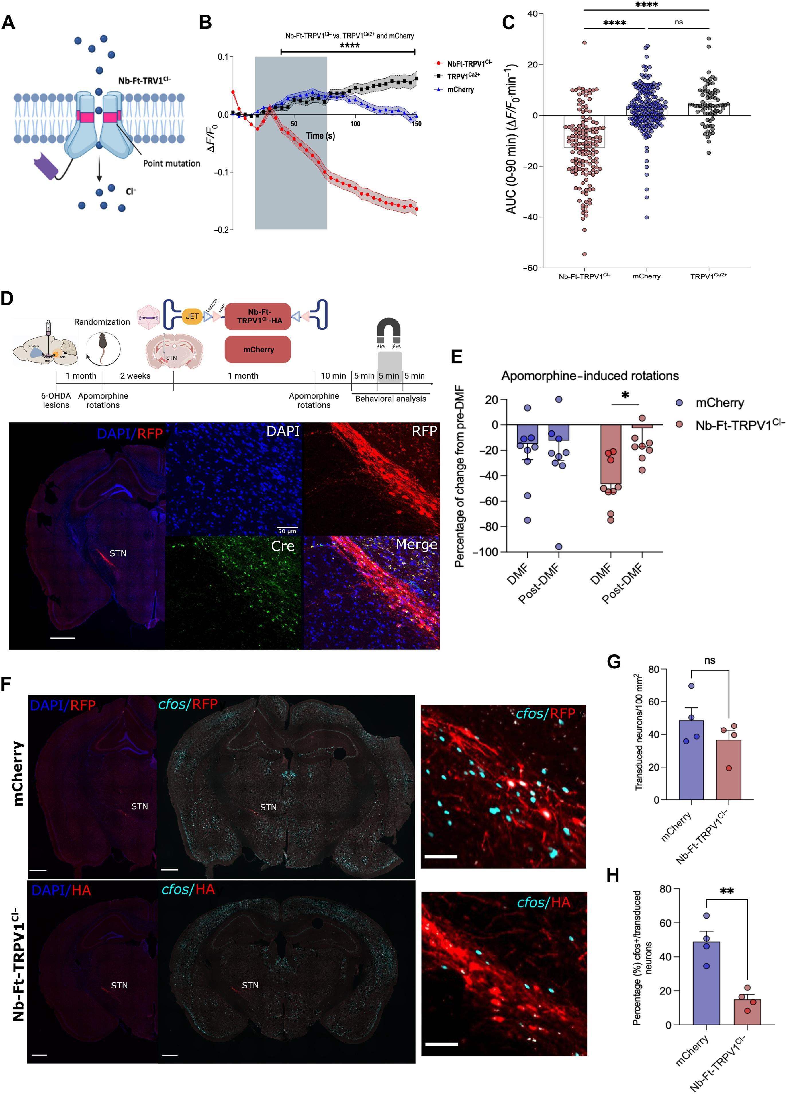
他們通過基因編輯技術向大腦中植入了一種神經元“開關”——離子通道蛋白質,這種蛋白質對磁場很敏感,進入體內後可以粘貼在一種叫鐵蛋白的天然蛋白質上。這時候再對大腦施加磁場,就可以激活這些“開關”蛋白質,從而讓特定的神經元打開或關閉。

最關鍵的是,相比於過去依賴手術或電刺激的傳統治療手段,磁遺傳學實現了非侵入性的神經調控,也就是說,它不需要開顱手術或植入設備,只需要微創注入即可。

實驗中研究人員將這種基因療法注入到小鼠大腦運動控制區域內的特定神經元中,然後用磁共振成像儀進行激活。結果令人振奮,他們可以通過磁場讓小鼠的運動速度變得非常緩慢,甚至可以讓它們完全停止動作。

更讓人興奮的是,研究人員在帕金森症的小鼠模型中,也通過這種技術成功降低了小鼠丘腦底核大腦區域的神經元活動,有效地緩解了運動異常。而且使用更小更便宜的經顱磁刺激設備,也可以發揮同樣的作用,而這些設備目前已廣泛用於治療抑鬱症、偏頭痛和其他疾病。

而最讓人興奮的是,研究人員在小鼠身上的實驗沒有發現任何安全隱患。更重要的是,我們正常環境中的磁場強度太弱,根本不足以意外激活這些磁遺傳學“開關”,因此不必擔心日常生活中的磁場會影響到大腦。

磁遺傳學如果被證明對人體可行,將可能具有廣闊的應用前景。未來醫生可以通過簡單的磁場調控,來幫助患者恢復正常的運動功能,甚至能夠調節情緒和疼痛感。對於帕金森症患者來說,這可能意味着不用再依賴植入大腦的電極裝置;對於抑鬱症患者,也有可能不再需要長期服用藥物。

不僅如此,科學家們還計劃將這項技術拓展到其他神經系統疾病上,包括肥胖和慢性疼痛等問題。

磁遺傳學目前還處於實驗階段,但它爲未來的醫療手段開闢了新的可能性,並有望改變我們對大腦運作的認識。當然我們也要警醒,這種技術也有可能成爲一種控制大腦的不法工具,如果不善加利用,可能會給人類帶來巨大的災難。

參考文獻:

Santiago R. U., Lisa E. P., and Michael G. K., et al. Bidirectional regulation of motor circuits using magnetogenetic gene therapy, 9 October 2024, Science Advances. DOI: 10.1126/sciadv.adp9150



相關推薦
請使用下列任何一種瀏覽器瀏覽以達至最佳的用戶體驗:Google Chrome、Mozilla Firefox、Microsoft Edge 或 Safari。為避免使用網頁時發生問題,請確保你的網頁瀏覽器已更新至最新版本。
Scroll to Top