高血壓有救了?美國納米粒子疏通血管,大型動物試驗成功!

來源: 更新:

你知道嗎?心血管疾病一直是全球範圍內的頭號殺手,而它背後的“罪魁禍首”之一,就是動脈中的斑塊堆積。這些斑塊會逐漸堵塞血管,增加血壓,最終引發致命的心臟病或中風。

美國密歇根大學最近傳來一個振奮人心的好消息:一種新的納米粒子療法或許能夠幫助我們,提前清除這些“致命斑塊”,從而讓高血壓患者的生活迎來轉機。這項研究已發表在9月13日《自然-通訊》雜誌上。

動脈斑塊是由脂肪、膽固醇和其他物質組成的“垃圾”,它們悄悄地附着在血管壁上,隨着時間的推移逐漸增多,導致血管狹窄。如果你有高血壓,那麼血管裏的壓力會更大,斑塊的形成速度也會更快。當斑塊達到一定程度,心臟不得不更加努力地泵血,這就像是在高壓的水管裏不斷增加阻力,壓力會越來越高,危險也會不斷積聚。

更可怕的是,並非所有斑塊都會表現得很明顯。一些斑塊雖然不會完全阻塞血管,但它們處於高度炎症狀態,極易破裂。當這種斑塊破裂時,血液中的凝血機制就會迅速響應,可能導致血管突然完全堵塞,進而引發心臟病或中風。這就像在你血管裏埋了一顆定時炸彈,不知什麼時候就會爆炸,毫無預警。

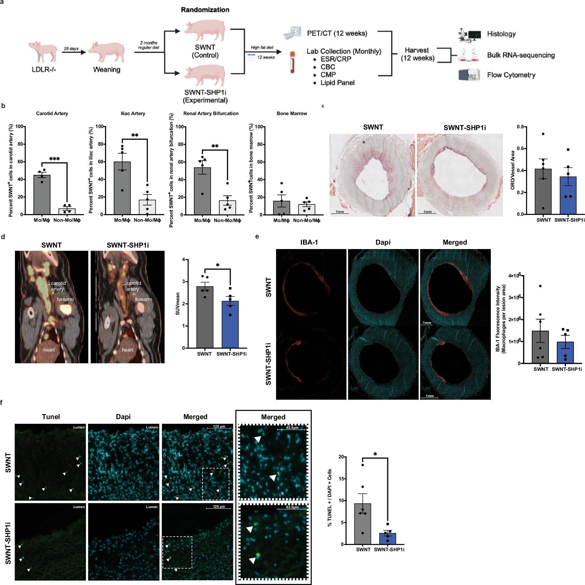
密歇根州立大學設計了一種比人類頭髮還要細的納米粒子,可以精準鎖定動脈斑塊中的炎症部位。納米粒子到達斑塊之後,會激活免疫細胞,使它們像“清潔工”一樣,開始分解並清除斑塊核心。通過這種方式,不僅可以減小斑塊的體積,還能有效降低血管內的炎症。

在豬動脈中進行的測試中,團隊使用先進的PET——正電子發射斷層掃描技術來監測治療效果。結果令人振奮,這種療法成功減少了斑塊炎症,且沒有引發預期的副作用,例如貧血等其他治療方式常見的問題。

更令人振奮的是,這種療法是從實驗室的小鼠模型擴展到大型動物的。這意味着納米粒子療法有望進入人類臨牀試驗,爲那些患有高血壓和動脈斑塊問題的人,提供新的治療選擇。

這對高血壓患者來說,無疑是一個極大的好消息。長期高血壓會導致血管中的斑塊堆積,而納米粒子療法不僅能提前清除斑塊,還可以減輕斑塊引發的炎症,從而減少心臟病或中風的風險。對於那些已經有動脈粥樣硬化跡象的高血壓患者,這種療法可能成爲一種預防性的健康“護盾”,幫助他們遠離突發性心血管事件的威脅。

儘管這項研究目前仍處於動物實驗階段,但其前景已經讓人充滿期待。如果真的被證明對人類有效,這項研究無疑會是一個重要的里程碑,你是不是已經非常期待了呢?

參考文獻:

Bamezai, S., Zhang, Y., Kumari, M. et al. Pro-efferocytic nanotherapies reduce vascular inflammation without inducing anemia in a large animal model of atherosclerosis. Nat Commun 15, 8034 (2024). https://doi.org/10.1038/s41467-024-52005-1

相關推薦
請使用下列任何一種瀏覽器瀏覽以達至最佳的用戶體驗:Google Chrome、Mozilla Firefox、Microsoft Edge 或 Safari。為避免使用網頁時發生問題,請確保你的網頁瀏覽器已更新至最新版本。
Scroll to Top