韓國人造太陽又破紀錄?1億度維持48秒,但卻不是世界紀錄!

來源: 更新:

最近國外媒體紛紛報道,韓國人造太陽KSTAR再次打破紀錄,成功地將等離子體在1億度下維持了48秒,打破了2022年9月31秒的紀錄,爲實現2026年約束300秒奠定了基礎。

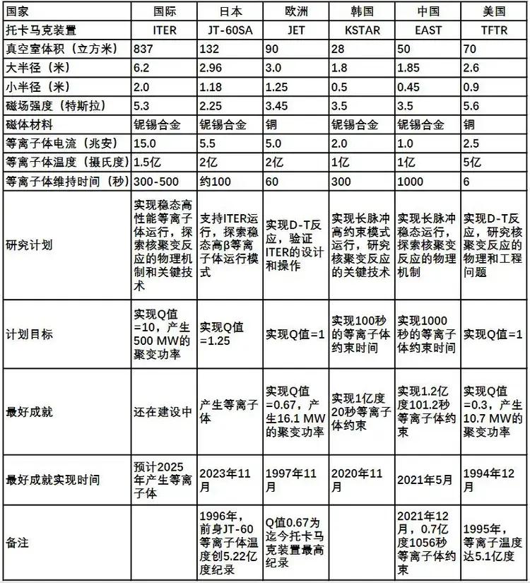
我感覺有些奇怪,等離子體約束時間紀錄不是中國合肥的東方超環(EAST)創造的嗎?我很清楚地記得是1.2億度下101秒,怎麼48秒反而創造了新的紀錄?

在查看了多篇新聞報道後,我發現都是說創造了新的紀錄,但沒有一篇文章提到東方超環的101秒,所以我估計原因可能有兩個,一個是韓國打擦邊球,只說是創造了新的紀錄,但卻不說是世界紀錄,也隻字不提東方超環的紀錄,故意造成這次試驗創造了新的世界紀錄的假象。

另一個原因,就是這個紀錄可能並不那麼重要,所以沒有引起多大關注。

韓國這個紀錄是在將碳基偏濾器升級成鎢偏濾器後實現的,偏濾器安裝在容器底部,負責處理廢氣和雜質,需要承受極高的溫度。此前KSTAR使用的是熔點很高的碳,但等離子體容易粘附在碳表面,從而影響了等離子體的約束時間。

而鎢的熔點和碳差不多,但原子質量更大,可以避免這個問題,從而可以延長約束時間。

不過光延長約束時間並不足以導致可控核聚變的發生,這是由勞森三重積決定的,也就是等離子體溫度、密度和約束時間的乘積需達到勞森判據的要求,一般認爲是3x10^21千電子伏特·秒/立方米,核聚變纔可能發生。

目前最接近這個值的託卡馬克裝置,是日本的JT-60在1997年代創造的,1.53x10^21千電子伏特·秒/立方米,另外它還創造了一個紀錄,託卡馬克裝置溫度最高紀錄5.22億攝氏度,也是在1996年創造的。

然後是升級後的JT-60SA,2004年曾將等離子體在2000萬攝氏度下維持了31分45秒,2006年在1億度下維持了28.6秒,已經接近韓國2022年1億度31秒了,問題日本是在2006年就實現了。

所以只談溫度和約束時間是沒有意義的,即使這個所謂的三重積,也只是一個理論上的計算,目前還沒有得到任何驗證。一些人甚至認爲,這三個條件可能根本無法同時達成,可控核聚變因而無法實現。

我感覺這就像三體問題,溫度、密度和約束時間是相輔相成的,任何一個的變化都會影響其他兩個,很難說這種動態的變化最後會怎樣。三體問題最終無解,所以三體人要逃到地球,三重積最後也無解呢?

目前的計算結果就是,非得建造國際熱核聚變裝置(ITER)那樣巨大的託卡馬克,纔有可能實現可控核聚變,那麼它的目標是什麼呢?

1.5億度的高溫等離子體,維持500秒,產生500兆瓦的聚變熱能。

目前中國的東方超環是1.2億度101秒,並且是可重複的,已經超過了韓國的1億度48秒,這纔是現在的世界紀錄。

東方超環的另一個紀錄是1056秒的約束時間,不過溫度只有7000萬度,還有一個紀錄是1.6億度20秒,但即使如此,離ITER的目標都還相距甚遠。

好在ITER明年就將開始第一個等離子體試驗,究竟有沒有希望,可能很快就有答案了。

相關推薦
請使用下列任何一種瀏覽器瀏覽以達至最佳的用戶體驗:Google Chrome、Mozilla Firefox、Microsoft Edge 或 Safari。為避免使用網頁時發生問題,請確保你的網頁瀏覽器已更新至最新版本。
Scroll to Top