3款分離蛋白粉橫評,健身不走彎路!

來源: 更新:

作爲一個資深的保健品研發、營養培訓師,索隊從2012年就開始健身/營養學科普,其中就有不少人問有沒有什麼基礎補劑,是健身期間必備的。

其實還真有,常見的基礎補劑就是那三件:蛋白粉、肌酸以及谷氨醯胺

蛋白粉不用多說,公認能快速補充蛋白質的補劑來源,幾乎是健身界人手一罐的消耗品;
肌酸可以幫助我們提升力量以及爆發力;而谷氨醯胺屬於人體可以合成的氨基酸,日常的話並不需要補充,但我們健身訓練量大的話也是更容易缺乏,導致訓練後易生病或腸胃機能下降,有這種情況出現適當補充也是可以的。

當然,實際上也沒有什麼真的“基礎”補劑的說法,全都看個人選擇,但蛋白粉確實是99%健身者的選擇。

一、健身補充蛋白質首選——乳清蛋白粉

在健身界,作爲補劑選擇的蛋白粉,基本都是乳清蛋白粉

比起氨基酸不全面的植物蛋白,以及分子結構較大吸收較慢的酪蛋白來說,乳清蛋白是從牛奶中層層提取而來的高質量蛋白,可以更快被吸收、促進蛋白質合成,屬於“快蛋白”,對促進肌肉恢復合成效果更好。
在國際運動營養學會的一項研究裏也發現,在休息時和鍛鍊後,乳清蛋白的攝入會刺激肌肉蛋白合成(MPS),產生更大的急性反應。說人話就是,健身訓練後補充夠量的乳清蛋白,可以促進增肌效果。

當然,乳清蛋白粉屬於大類,其實要按原料工藝的,那裏面的門道就更多的,分別有濃縮乳清蛋白、分離乳清蛋白以及水解乳清蛋白,對應的蛋白質含量和優勢等都不同。

1.濃縮乳清蛋白

屬於乳清蛋白裏的基礎款,基本提取出來濃縮就行。

這聽起來起來簡單,但是濃縮乳清品質的高低也要看製造商的提取工藝,蛋白含量在蛋白質一般在35%-80%不等,裏面的脂肪、乳糖、水分等雜質含量也不同。

2.分離乳清蛋白

在濃縮乳清的基礎上,多了一道將非蛋白質(如乳糖、碳水、脂肪等物質)去除的步驟,所以裏面的脂肪量、碳水化合物等都是非常低的,乳糖含量更是低到可以忽略不計,而蛋白質含量基本在80%到90%以上。

另外,乳糖都去掉了,更加適合需要控制脂肪和碳水攝入又要補充大量蛋白質的人,以及一些乳糖不耐的腸胃敏感人羣。

3.水解乳清蛋白

那比前兩者多了個水解的步驟,它是在乳清蛋白原料的基礎上進一步的酶水解處理得到的。
優質的水解乳清蛋白含有大量的小分子肽和氨基酸,可以幫助肌肉恢復,同樣可用作運動恢復飲品和蛋白質補充。雖然這種蛋白也是優質蛋白,但是也有一些不能忽視的缺點:

1、是水解後會影響口感,水解的程度越深則氨基酸帶來的不佳風味越重;

2、是酶解前的乳清蛋白原料來自於哪裏、蛋白含量有多少,這些也並不透明,其實難以辨別品質高低。

很多情況下,優質水解乳清蛋白成本高,也很傷錢包,因此都是用在非必要如生病、術後恢復等,不太會用在專門的蛋白補充產品中。


從本質上看,市面上的健身類蛋白粉產品大多數都是以上三種原料爲主,只不過是添加比例、添加量和原料品質不同而已,這個小小的不同其實也是內行健身老炮的“鑑粉關鍵”。

二、健身進階必備,分離乳清蛋白粉橫向測評

當然,雖說濃縮乳清蛋白性價比高,蛋白含量也不錯,但大部分健身有段時間的,或者目標更明確的去降低體脂率練線條的,基本都會選擇分離乳清蛋白粉。

另外提一嘴:
分離乳清蛋白粉從原料上肯定是專門以分離乳清的添加爲主的,但現在也有一些風大的品牌在原料添加上號稱以分離乳清蛋白原料爲主,比如ON的金標乳清蛋白粉,或者一些說自己叫“半分離乳清蛋白粉”的產品,有些讀者會把它們直接當成純分離乳清來使用的。
其實本質上這樣的蛋白粉並不是分離乳清蛋白粉,只是分離乳清的原料添加比例相對於其他成分多一些而已,本質上還是乳清蛋白粉,整體的蛋白含量、脂肪、碳水、乳糖等成分含量,跟分離乳清還是沒辦法比較的。

爲了更好地選到適合大家的分離乳清蛋白粉,我也選了幾款來簡單做個橫評,分別是ALLMAX分離乳清蛋白粉、FoYes分離乳清蛋白粉以及康比特分離乳清蛋白粉。

爲什麼會選擇這三款呢?
(1)買得人多!很多粉絲都在問這幾款的區別。
(2)品牌和產品質量不錯:康比特和ALLMAX雖然一個是國內品牌、一個是國外品牌,但都是成立於世紀之交的老牌運動營養廠商了;FoYes雖然是今年崛起的後起之秀,目前銷量和圈內評價都很不錯。

話不多說,知道大家都喜歡先看數據,我把基本的參數都做成了表格,方便大家直觀對比:

內行看門道,外行看熱鬧,既然很多老鐵都在問選哪個好,那我們就從各個維度來進行全面解析

1.從配方來看

我們運動健身喝蛋白粉,都是爲了補充蛋白質,特別是資深健身人士,對身體的各項指數都有很高的要求,對蛋白質、碳水和脂肪的攝入量都有限制。比如想要雕刻身體線條,就需要提高肌肉量降低脂肪量,也就是飲食上需要高蛋白低脂肪。
在使用補劑時也是一樣的,所以即使是本身熱量就較低的分離乳清蛋白粉,也要看配方判斷是否真的滿足這項需求。

①康比特分離乳清蛋白粉

作爲以服務專業運動員起家的運動營養品牌,康比特用的原料向來都是業內原料數一數二的,配方在此基礎上也是相當出色。
就說這款康比特分離乳清蛋白粉,這就是一款純粹的分離,直接看配料也能知道,乳清蛋白裏只有分離乳清蛋白,沒有亂七八糟的其他蛋白填充。

而且這些分離乳清的原料用到的都是分離乳清(WPI90)。

加上康比特選原料,都是在全球乳製品頭部品牌裏層層甄選出來的,光在原料供應商這一項上就有上百項考覈測評,只有符合康比特標準的纔會被選到,選擇率僅僅爲25%。

爲什麼一些好的品牌會這麼注重原料供應商的篩選呢?因爲靠譜的人才會做靠譜的事!

全球甄選原料大廠,能夠確保原料是使用更精細的工藝超濾和滲濾工藝進行生產的,相當於用更細更密的篩網又過了一遍,儘可能排除掉碳水、乳糖和其他雜質,留下的就是小分子,這樣分離乳清原料不僅蛋白含量更高,而且分子更小、更純淨。

因此這款分離乳清蛋白粉可以做到在高純度分離乳清蛋白95%以上的添加量情況下,依然保持了總體蛋白質含量88%,而脂肪含量才0.6%,碳水含量爲3.5%,熱量更是控得更低,不僅一勺就能把一天的蛋白質攝入需求都補充完全,還不用擔心脂肪超標。

另外,這款分離乳清蛋白粉還是低乳糖,非常適合乳糖不耐的人羣補充,像我偶爾喝牛奶感到噁心、拉肚子,喝這款就可以大大減輕這種情況。並且練完再喝,就能掃清一天的疲憊,第二天肌肉線條都更緊實。

②ALLMAX 分離乳清蛋白粉

這款也是熱門的分離乳清蛋白粉之一。作爲一款純分離乳清蛋白粉,ALLMAX的分離乳清蛋白成名已久。
從配料來看,它與康比特一樣採用的是蛋白含量在90%的分離乳清蛋白爲原料,也添加了一些蛋白酶。從蛋白組成上看,還是比較透明的。

但是在原料來源、具體添加比例甚至在蛋白酶的組成結構上還需要進一步攻略一番,目前在我看來,這些方面都是模糊的。

從數據表現來看,這款分離乳清蛋白粉的整體蛋白質含量也做到了90%,而脂肪含量爲1.7%(有一些口味會有數據出入),從數據來看確實還不錯。

大家可能不太瞭解,分離乳清蛋白本身含有8種必需氨基酸,而且其氨基酸配比更加接近人體,所以有利於人體吸收是它的“天賦優勢”。

而一些蛋白類的額外添加物質,有可能在人體吸收過程中破壞分離乳清本身的天然配比,造成人體消化吸收負擔。

因此純分離乳清也可能“不純”。這個問題也是我一直提醒大家要注意分析配料表和原料來源的原因。

③Foyes分離乳清蛋白粉

Foyes也是今年國貨中殺出的一隻“黑馬級”選手了,這款分離乳清蛋白粉也是比較多選擇的。

其中蛋白質含量也能做到89%到90%,而脂肪含量則爲0.2%到0.3%,光看含量也是挺不錯的。

但是再看配料,裏面除了分離乳清蛋白,還有酪蛋白水解物的添加。酪蛋白水解物雖然能夠保持蛋白含量,但是水解程度個人認爲可以更明確。

此外,酶解前的酪蛋白原料來自於哪裏、蛋白含量有多少,這些也可以開誠佈公。

因此,混合類型的分離乳清蛋白粉購買時,還真的需要一點點分析添加成分的品質,進行挑選。

小結:

1、單看蛋白含量那些,ALLMAX分離乳清蛋白粉確實不錯,從呈現給我們的原料上來看,是比較純粹透明的。

2、如果你是一個成分黨且想要選到高品質的分離乳清蛋白粉,對其中的其他添加還需要好好攻略一番;Foyes分離乳清蛋白粉屬於分離乳清+酪蛋白水解物的混合,雖說蛋白高脂肪低,但配方含量與品質上有點不具體,酪蛋白水解物有“概念性命題”的意味,購買時各位老鐵也可深度考察一波。

3、康比特分離乳清蛋白粉再蛋白含量和脂肪含量的數據表現上也屬於中等偏上的範疇,原料比較純粹,只添加了95%以上的優質的純分離乳清,這塊在辨別上就比較簡單了,哪個也挑不出什麼缺點,性價比更高,這也是我一直回購的自用款了!

2.從營養來看

本身補充蛋白粉,也是屬於補充營養的過程,只是除了蛋白質,我們國人所缺的營養素更多。
尤其是微量元素,
根據《中國居民膳食指南科學研究報告(2021)》中的數據,我國居民仍然缺乏鈣、鋅、維生素A、B族維生素、維生素D、膳食纖維等部分營養素。

而健身運動過程中,本來高蛋白飲食就比較單一攝入不足,而後大量的訓練也會導致過度流失,特別是水溶性維生素以及部分脂溶性維生素,還有一些礦物質的補充都相當重要。
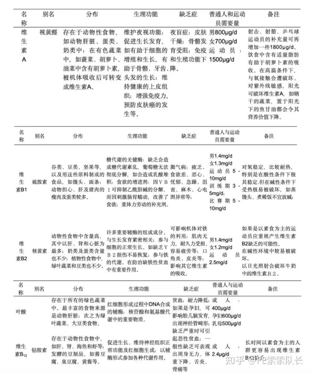
在運動科學裏,就有指出部分維生素的相關作用以及我們運動所需的量:

以及運動與鋅的關係:

因此,健身運動量比較大的情況下,最好也要攝入以上足量的營養。當然不想每天揣一大堆藥片在身上,也可以選擇一款有營養補充的蛋白粉,補充蛋白質的同時營養也更全面。

①康比特分離乳清蛋白粉

在營養方面,康比特不愧是專研20多年國人運動營養的品牌,研發的配方也是根據國人體質來的。

我們可以直接看營養成分表,康比特這款分離乳清蛋白粉裏就添加了鋅、維生素A、維生素B1、維生素B2、維生素B6這 “5重維礦”,幾乎把我們前面提到的健身運動所需的營養素都包含在內。

這些營養補充,在健身中是很重要的。

②ALLMAX 分離乳清蛋白粉

雖說蛋白粉純粹就是爲了補充蛋白質的,但是如果能一粉多用的話,對運動後的營養補充是好處多多的!

畢竟國人的日常飲食經過了高溫烹調,很多維礦營養在烹飪過程中就流失了,再加上目前國人維礦等營養物質的補充意識還是比較弱,有時會因腸胃及維礦缺乏的問題,導致蛋白吸收利用不太理想。這個問題也是很多國外品牌的蛋白粉共有的特點。

而這款分離乳清作爲進口品牌,在國人維礦需求上可以更爲提高。其營養成分表有基礎的蛋白質、脂肪、碳水化合物這些宏量營養素及少量礦物質的添加。如果有其他維生素等微量營養素補充需求的老鐵,可以在挑選時注意看成分表,有針對性選擇地購入。

③Foyes分離乳清蛋白粉

這款也是一樣,雖然標着營養全面,但也只是蛋白上的營養全面。

營養成分表還是一樣的,只有基本的宏量營養素,沒有額外的微量營養素。

小結:

從營養方面來看,ALLMAX、Foyes都沒有另外或太多的微量營養素添加,反而是康比特可以注重這一點,補充了五重維礦,營養更全面。

這其實得益於康比特的根基,他們家是從專業競技運動員的運動營養服務發展起來的,這樣的品牌對咱們國人的體質、飲食習慣非常瞭解,所以在維礦營養這樣的小細節上纔會考慮的更周全。

三、從口味來看

除了配方、營養要過得去,味道也很重要,畢竟要補充蛋白質不是個一次性的事情,而是需要長時間持續補充纔有效。
但如果味道口感不好,很多人都會寧願去多喫兩塊雞胸肉都不喝蛋白粉,浪費還容易補充不到位,所以也得注意。

①康比特分離乳清蛋白粉

從速溶性來說,可以拿到95分,粉質挺細膩的溶解性沒什麼問題,也沒有出現掛壁、結塊等現象。

口感有90分,喝着像沖淡的養樂多飲料,6分酸4分甜,沒有不適感;
舒適性90分,不會脹肚子,完全不會喝完膩、漲;
適口性90分,入口無不良口感。
這是因爲康比特的分離乳清蛋白粉用的是天然酸奶發酵粉來調味,所以喝着是酸奶的味道,但是不會膩不會扎嗓子眼,反而覺得清爽又好喝。

這個味道也是經過他們自有實驗室調整配方而來,可以說味道不至於只有我覺得好喝,包括跟我一個健身房的很多喝過都覺得可以,並且加入復購行列。

作爲分離蛋白粉來說,口感清淡不甜膩,這是索隊對酸奶味最大的好感!

②ALLMAX 分離乳清蛋白粉

這款分離乳清蛋白粉就是傳統的進口品牌會有的味道,各種巧克力、巧克力花生醬、香草、草莓果粒味等等,基本都是比較符合歐美人的口味,偏甜偏厚重。

溶解性也沒什麼大問題,口感還算可以,偏濃郁但是又比較稀,這也是分離乳清的特性,所以第一次喝會覺得怪怪的,後面就好了,就是味道太重了,後續會一直想喝水。

③Foyes分離乳清蛋白粉

只能說新興品牌開發的口味都會更年輕,這款分離乳清蛋白粉就有原味和蜜桃味,味道都是偏清新的那種,不至於太甜太膩。


起沫也挺少的,原味可能喝着就覺得有點寡淡,蜜桃味會更好一點,不過蜜桃味的成分那些都會偏高。

小結:

口味來說,我個人比較偏愛康比特分離乳清蛋白粉的酸奶味,酸酸甜甜也比較好入口,大多數人都能接受;

Foyes也不錯,相對來說清新寡淡了點,蜜桃味也可以接受;

ALLMAX味道比較濃郁、偏甜,不接受甜的可以慎重考慮。

四、從品牌來看

最後,我們還是得看一下品牌,畢竟蛋白粉市面上還是不少見的,多的是渾水摸魚的小雜牌,容易出現標識不清,含量不明的情況,選擇歷史悠久、有口碑的大品牌產品會更好,起碼經過了時間的考驗,基本不會出錯。

①康比特分離乳清蛋白粉

作爲保健品研發人員,索隊早在2020年,就和恆天然的朋友聊過,康比特是國內最大的運動蛋白粉品牌。畢竟也是有20多年曆史的品牌,作爲北交所運動營養第一股,也服務過上百支國家隊,沒點實力還是做不到的。

而且索隊也曾反覆誇獎康比特——真正擁有研發中心的中國品牌

很多品牌都是依靠外面的研發,找代工廠生產,雖說也不是不行,但這就會導致研發生產都不在自己眼皮子底下,就算有相關需求和要求,也不一定能實現,品質也沒法完全得到保證。
而康比特就比較狠,自有供應鏈體系都很完善,研發團隊自家的,工廠車間自家的,連原料都是自己去嚴格挑選,拿到的都是更好更新的,加上批批全項質檢,連內控標準都比國標都嚴格,品質把關非常到位。

因此康比特完全是品質過關的大品牌,他家產品閉眼入可以放心。

②ALLMAX 分離乳清蛋白粉

ALLMAX創立於1997年,是歷史非常悠久的加拿大品牌。
在研發方面經驗非常充足,產品功能都比較純粹,所以在市場佔有率方面也比較高,獲得不錯的認可度。

不過進口品牌的缺點就是價格偏高,而且需要仔細辨認購買渠道,謹防買到假貨。

③Foyes分離乳清蛋白粉

Foyes索隊在前面也有提過,是比較新興的國產品牌,能有如今地位營銷不可或缺。
不過產品上也沒有太多的槽點,標準也挺高的,是現階段可以關注一下新興運動營養品牌之一。

五、總結

最後,再來簡單總結一下。
可以說健身真的就是“三分練七分喫”,要想有效果就得練到位喫到位,同時選擇一款合適的補劑也是很好的。就像乳清蛋白粉,可以補充蛋白質,對增肌也有效果,特別是健身進階及要雕刻身體線條的,選分離乳清蛋白準沒錯。

在我選出的三款分離乳清蛋白粉裏:

(1)ALLMAX分離乳清蛋白粉蛋白含量高,也沒有脂肪乳糖困擾,就是營養不足,添加成分上不夠透明導致很難辨別成分品質好壞,適合專業性更強、對喝粉非常有研究的老手(老手也建議再分析一下成分,避免翻車!)

(2)Foyes表現也還不錯,味道也比較清新,但就是酪蛋白水解物可能會有點影響判斷,擔心的話可以選擇再考證一下,但對那些想要訓練後營養補充非常全面的老鐵們來說不太友好,如果非要買的話,可以再買點維生素片搭配使用。

(3)但如果你想選一款好喝、健康、有效的分離蛋白粉,索隊會更推薦康比特分離蛋白粉,蛋白含量也足夠高,脂肪還低,又有營養素的添加,味道還相當不錯,整體來說性價比都非常高,可以一試。

相關推薦
請使用下列任何一種瀏覽器瀏覽以達至最佳的用戶體驗:Google Chrome、Mozilla Firefox、Microsoft Edge 或 Safari。為避免使用網頁時發生問題,請確保你的網頁瀏覽器已更新至最新版本。
Scroll to Top