男人ED的真正原因,醫生終於說明白了?真正有用的解決辦法都在這

來源: 更新:

勃起功能障礙(ED,俗稱陽痿),是男性最常見的疾病之一,《2024年中國抗ED藥物行業白皮書》顯示,我國40歲以上男性ED患病率已突破40%。但由於廣大男性的相關健康知識沒有得到有效地普及,各種偏方祕法橫行,最終破財又損害了身體的例子不勝枚舉。

那麼目前臨牀上科學的治療ED的口服藥物該如何選擇,大家知道嗎?

器質性ED:PDE5 抑制劑

(一)器質性ED的分類

器質性 ED 的病因可分爲以下幾大類,且多數患者爲多種因素共同作用:

1、血管性因素

這是器質性 ED 最常見的原因,勃起本質是海綿體的充血過程,血管病變會直接影響血流灌注。

動脈粥樣硬化:高血壓、高血脂、糖尿病、吸菸等會損傷血管內皮,導致動脈狹窄或閉塞,流入海綿體的血液減少。

靜脈漏:海綿體靜脈閉合不全,血液無法在海綿體內留存,難以維持勃起硬度。

其他血管問題:如血管炎、盆腔手術導致的血管損傷等。

2、神經性因素

神經負責傳遞勃起信號,神經損傷或病變會阻斷信號傳導。

中樞神經系病:腦卒中、帕金森病、多發性硬化症、脊髓損傷等,會影響大腦對勃起的調控。

周圍神經損傷:糖尿病周圍神經病變、盆腔手術(如前列腺切除術、直腸癌手術)損傷支配男性器官的神經、腰椎疾病壓迫神經等。

3、激素水平異常

雄激素是維持性慾和勃起功能的關鍵激素。

睾酮水平低下:睾丸功能減退、垂體疾病、年齡增長(中老年男性睾酮生理性下降)等。

其他激素問題:甲狀腺功能亢進或減退、高泌乳素血癥等,也會干擾勃起功能。

4、解剖結構異常

陰莖本身或周邊組織的結構問題會影響勃起。

海綿體纖維化:如陰莖硬結症,海綿體內形成疤痕組織,導致勃起彎曲、疼痛且硬度不足。

先天性陰莖發育異常:如陰莖短小、隱匿性陰莖等。

其他:如包莖、包皮過長反覆感染等。

5、藥物副作用或物質影響

部分藥物會抑制勃起功能,屬於繼發性器質性因素。

降壓藥:如利尿劑、β 受體阻滯劑;

抗抑鬱藥:如選擇性 5 - 羥色胺再攝取抑制劑;

抗雄激素藥物:如部分前列腺癌治療藥物;

非那雄胺:抑制 5α-還原酶,降低體內二氫睾酮(DHT)水平。

其他:長期飲酒、吸菸、濫用毒品(如可卡因、海洛因)等,也會損傷血管和神經,誘發 ED。

(二)器質性ED的治療方案

器質性 ED 的治療需遵循 “病因治療優先,對症治療爲輔,綜合干預” 的原則,方案需個體化制定:

1、病因治療(核心治療)

針對原發病進行干預,控制基礎疾病,從根源上改善勃起功能。

高血壓、高血脂、糖尿病患者需嚴格控制血壓、血脂、血糖,遵醫囑服用藥物,同時調整飲食和運動;

甲狀腺疾病、高泌乳素血癥患者需通過藥物調節激素水平至正常範圍。

停用或更換致病藥物:在醫生指導下,停用可能導致 ED 的藥物,或更換爲對勃起功能影響較小的替代藥物。

2、對症藥物治療

若病因治療後效果不佳,可使用針對性改善勃起的藥物。

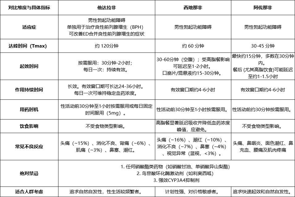
磷酸二酯酶 5 抑制劑(PDE5i):臨牀一線用藥,如他達拉非、西地那非、伐地那非等。作用機制是擴張海綿體血管,增加血流灌注,需性刺激才能起效。


注意事項:心血管患者常服用的硝酸脂類藥物不能和PDE5 抑制劑一起使用,否則可能會帶來致命的低血壓。

睾酮補充治療:僅適用於明確睾酮水平低下的患者,需定期監測激素水平,避免過量導致前列腺增生等風險。

3、物理治療與康復

真空負壓吸引裝置:通過負壓將血液吸入海綿體,輔助勃起,適用於藥物治療無效或不耐受的患者。

低能量體外衝擊波治療:通過沖擊波改善陰莖血管內皮功能,促進血管新生,適用於血管性 ED 的輔助治療。

盆底肌訓練:增強盆底肌力量,改善陰莖血液循環,輔助維持勃起。

4、手術治療(終極方案)

適用於藥物和物理治療無效的重度器質性 ED 患者。

陰莖假體植入術:將可膨脹或半硬性假體植入海綿體內,患者可自主控制勃起和疲軟,是目前重度 ED 的首選手術方案,滿意度較高。

5、生活方式調整(基礎輔助措施)

  • 戒菸限酒,避免濫用藥物;
  • 規律運動(如每週 150 分鐘中等強度有氧運動),控制體重;
  • 低鹽低脂飲食,多攝入富含鋅、維生素的食物;
  • 避免熬夜,保持規律作息。

二、心理性ED:長期用藥改善方案

心理性勃起功能障礙,多與焦慮、壓力及失敗經驗反覆強化有關,本質是大腦—神經—勃起反射被情緒打斷,而非單純血管問題。

1、代表藥物:他達拉非5mg

臨牀上,他達拉非是治療男性勃起功能障礙的一線處方藥。對於這類心理性ED,常用每日 5mg 他達拉非的低劑量長期方案來改善勃起功能。比如常用的製劑包括慣愛他達拉非片,其作用不是臨時刺激,而是通過穩定血流和改善勃起基礎,幫助患者逐步恢復自然勃起和性自信。

核心提示:

心理性ED治療的目標不是“一次成功”,而是重建自然反應、降低失敗概率、恢復性自信。

2.代表藥物:阿撲嗎啡舌下片

作爲二線治療藥物,阿撲嗎啡心理性ED有效率達82%,適用於偶發焦慮或情境性ED。

注意事項:

需舌下含服,避免吞服導致失效。

對於血管性ED,阿撲嗎啡治療效果並沒有一線治療藥物(西地那非、他達拉非等)好。

三、單純老齡化ED:中成藥類

某個程度上說,由於年齡的增加和心血管慢病的影響,再加上激素水平的下降,老年性功能的問題似乎難以避免。

此時補充激素對老年化羣體風險較大,可以遵循中醫整體調理的思路,服用一些補腎填精的藥物,讓患者自身產生內源性的睾酮,來完成性生活,這樣就不需要再補充藥物。

代表藥物:麒麟丸、六味地黃丸等

麒麟丸由經典名方“五子衍宗丸”化裁而來,採用覆盆子、菟絲子、淫羊藿等具有滋補肝腎作用的中藥材,爲腎中精華 “開源”,奠定物質基礎,爲性能力的持久提升築牢根基。

此外麒麟丸全方偏向於填腎補精、陰陽平補,可改善因衰老或慢性病導致的臟腑虧虛,更符合老年人的體質需要。但作爲中藥起效相對緩慢,用藥週期較長。

適用人羣:老齡化腎精虧虛導致EF、PE、更年期雄激素波動者。

注意事項:起效需4-8周,不能替代按需使用的西藥。

六味地黃丸淮山藥補脾,熟地補腎,山茱萸補肝,用茯苓來除溼,丹皮來清肝,澤瀉來清腎,六味合用故稱之爲“六味地黃丸”。

該方主要用於腎陰虧損,具有滋陰補腎,調理腎陰不足的功效。

適用人羣:腎陰虛導致ED的患者

注意事項:需要辯證,腎陽虛患者禁用。

四、科學治療策略:分型用藥與綜合管理

血管性ED首選PDE5抑制劑:根據需求選擇短效(西地那非、阿伐那非)或長效(他達拉非)。

心理性ED:他達拉非5mg可作爲首選,結合心理疏導效果更佳。

老齡化ED需個體化用藥:中成藥需嚴格辨證,必要時聯合西藥增強療效。

● 提示:以上藥物均需在醫生指導下使用,結合原發病(如糖尿病、高血壓)管理,避免自行用藥風險

相關推薦
請使用下列任何一種瀏覽器瀏覽以達至最佳的用戶體驗:Google Chrome、Mozilla Firefox、Microsoft Edge 或 Safari。為避免使用網頁時發生問題,請確保你的網頁瀏覽器已更新至最新版本。
Scroll to Top