當一款遊戲決定體面地去死

來源: 更新:

01

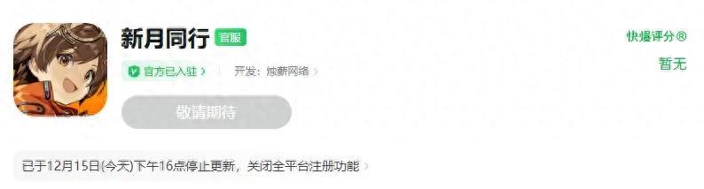
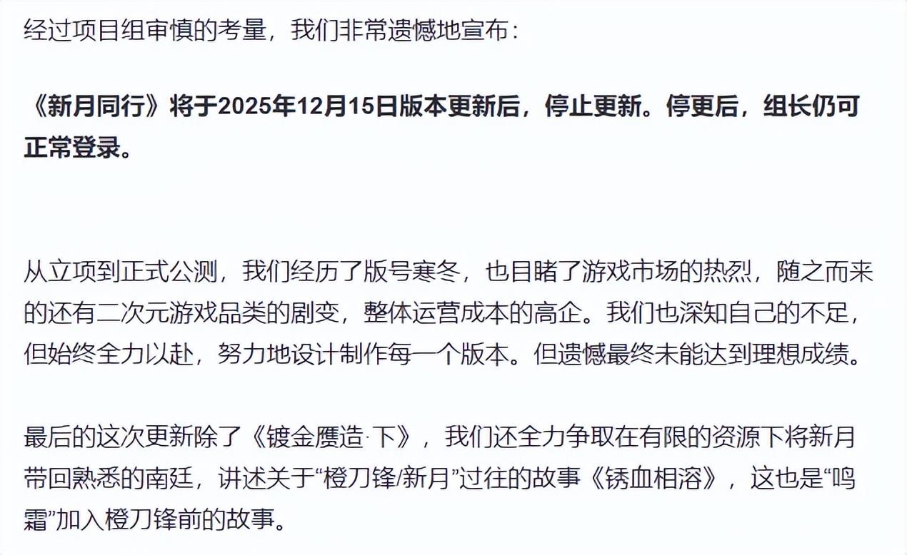
12月15日,《新月同行》在上線417天后,宣佈遊戲將於今日版更後停止更新。同時,遊戲也已在App Store、好遊快爆、B站等渠道下架。停更過後,玩家仍可正常登錄遊戲。

至於【退款處理方案】則會在12月30日12:00公佈,屆時會根據玩家賬號中超相金(付費貨幣)的情況在遊戲內進行退款操作。

怎麼說呢,這次停更的收尾工作做得還算體面。開發團隊表示,雖然項目很遺憾最終未能達到理想成績,但他們除了推出《鍍金贗造·下》這最後一個大版本外,還會全力爭取在有限的資源下對劇情進行補完。這也算是爲遊戲畫下一個相對圓滿的句號。

其實玩家們對此早有預感,因爲遊戲週年慶時已經把版本從28天延長到了42天,這次最新版本宣佈延期後,也沒做前瞻節目畫餅。但當最終結局到來時,玩家們的不捨之情溢於言表。

玩家的這種情緒很容易理解,因爲遊戲雖然規模不算大,但團隊是真的用心在做,在有限的資源下儘可能把內容打磨到了力所能力的最好。

遊戲運營一年多,玩家分數穩定在了7.5~8.2分

《新月同行》在研發階段就花了4年。2020年立項後,開發商燭薪網絡拿到了深圳尚遊的投資,隸屬於乙亥互娛旗下。遊戲於2022年首曝,當時憑藉廣式新怪談的設定,以及頗具賣相的美術風格,抓到了第一批受衆。

而網文作家白伯歡(代表作《戰略級天使》)的加入,則給遊戲的文本質量站了臺,他很擅長將超能力與現實社會緊密融合。像遊戲測試期間的「大覺之日」支線劇情,就成了不少人心中的白月光。

後來遊戲於2024年10月24日上線,最高衝到過iOS遊戲免費榜第1名和遊戲暢銷榜第27名,但隨後便快速下滑,不久就被清榜了。

再後來,主筆白伯歡在今年2月宣佈離職,表示自己身體狀況不佳,接下來會歇一段時間,減肥,運動,讀讀這幾年沒時間讀的書,打打堆積如山的遊戲,然後重新回到個人寫作者的生活中去。

這或許並非項目管理出了問題的徵兆。事實上,在白伯歡的職業規劃中,遊戲從來不是終身事業,所以他與《新月同行》製作人達成共識就是:項目上線,文案團隊穩定後離開。

如今,面對遊戲的停更公告,他表示“千言萬語如鯁在喉,最後只想說:各位一路辛苦了。”

我對《新月同行》也有些私心。我很喜歡《新月同行》展現出來的調性和質感,遊戲三測時,曾給它寫過一篇報道,覺得它可以「以慢打快,以老做新」,用相對節奏更慢,但更具人文關懷的態度去把一些更小、更日常的故事給娓娓道來——這是市面上少見的一種創作態度。

團隊當時曾表示:“我們常說只有真正懂你的人才能寫出打動你的故事。不論是歷史傳承還是身邊日常,這些內容不是老氣的,是永不過時的,美好的。而這份美好一直在等着有更多人來發掘。”

「大覺之日」支線最後播放的一段動畫

但如今看來,「以慢打快,以老做新」也屬於是我的一廂情願了。

首先,市場環境和玩家習慣就不太能支持團隊的這種「唱反調」行爲:橫版探索解密、大量細碎的對話和機關交互……這些內容很獨特,但也給玩家的消化造成了負擔,需要頻繁進行點擊交互。

而這種需要玩家在場景進行探索、互動、戰鬥,並配合相應的演出才能完成的故事體驗,雖然理論上更連貫和完整,但也讓遊戲節奏變得更慢——而現在的二遊玩家,大多想快點過完劇情,拿到獎勵,開始抽卡。

在玩家進行大量輸入(操作交互)的另一邊,遊戲較爲「溫吞」的設計方式,又很難給玩家更多的刺激和反饋來作爲補償和獎勵。一旦遊戲進入長線運營,玩家就會被日復一復的週期性玩法給「磨損」掉。

說完內部,再看看外部。

我曾天真的認爲,相比贏過別人,做好自己是更大的市場機會。如果不用「不大成即大敗」的思路去看待《新月同行》,那麼這款產品就仍有許多閃光點。

但現在看來,即便不大敗,二遊只要沒贏,就很難體面的活下去。

同爲回合制RPG二遊,《崩壞:星穹鐵道》和《重返未來1999》算是對《新月同行》形成兩面夾擊,二者分別從內容調性和劇情文本層面,以及玩法、視聽表現力和長線內容運營層面,展現出了更強的競爭力。

說人話就是,有的人長板比你的長板更長,還有人是六邊形戰士,短板也比你的短板長。

在這種情況下,小團隊的內容產能顯然跟不上二遊玩家普遍被大廠拉高的閾值;同時爲了維持住產品的市場競爭力,研發成本很難再壓,進而卡池定價也不可能再低。事實上,一位接近項目的人士告訴葡萄君,這個項目的成本控制已經做得很好了。

如今在「正面戰場」打不過的情況下,部分二遊的生存之道已經從賣內容迴歸到了二遊的起點:賣肉。這一定程度上也算是一種差異化競爭。但不知道是礙於體面,還是內容調性難以支持,《新月同行》最終沒有選擇這一條路。

遊戲的最新UP角色



02

不過事到如今,再怎麼分析得失,也都只是事後諸葛了。

對更多團隊來說,這些停服/停更產品的結局,恐怕不得不讓人思考一件事:當一款遊戲即將走向終結,它該如何選擇一個相對體面的死法?

往前看,《新月同行》不是今年第一款停服/停更的知名產品。騰訊自研的《白夜極光》,代理的《拳皇:命運》《黑色沙漠》《七人傳奇:光與暗之交戰》……網易自研的《非人學園》《射鵰》《陰陽師百聞牌》……甚至包括Supercell上線7個月收入超7億的《爆裂小隊》……大廠同樣無法倖免。

其中不少產品,都遵循着遊戲行業約定俗成的死法死去——先是逐漸停止內容更新,合區合服,然後宣佈停服、停止充值和註冊,最後正式停運、關服。老玩家能得到的補償,頂多是一些其他產品的點券/禮包/遊戲幣,大多數人可能都會覺得無關痛癢。

這些有頭有臉,能風光大葬的產品,還只是極小一部分。更多產品都是默默地走了,正如它默默地來——據遊戲新知統計,截至2025年11月25日,今年國內App Store年內共下架了2222款應用。其中,有27.56%的產品連一年都沒活過。

面對這樣的事,玩家其實也早就習慣了,基本只能自認倒黴,對遊戲廠商的心之壁又一次加厚。

但也有少部分產品,會選擇相對體面一些的死法。比如《陰陽師百聞牌》實際上並沒有停運,只是取消了大部分新內容的開發,停止賽季制和大型活動投放;《新月同行》同樣是停止更新,官方還計劃在最後一次更新中完成一個大版本、補全一些劇情內容,放到所有走向停更/停服的遊戲裏,這麼做也算有是誠意了。

停止更新,對一款長線產品來說,實際上就很接近於慢性死亡了。爲老玩家們保留服務器和上線遊玩的權利,也不過是留個念想而已。

但在很多玩家眼裏,尤其是女性向、二次元、MMO等類型的遊戲中,這個念想實在是太重要了。遊戲世界是虛擬的,但那些社交關係、故事經歷,以及對角色的愛都是真的。對這羣人來說,遊戲停服,本質上和生離死別沒什麼區別。

所以在這幾年,有越來越多的產品會選擇相對體面地死去——比如去年停運的《食物語》,後來上線了不設置盈利內容的陪伴版,投入一些資源補全了主線劇情及配音,也承諾了在正常運營情況下永不停服。

在《食物語》之前更早的時候,《雲裳羽衣》宣佈停運時,也曾決定將刪除所有遊戲數據。結果就是,不滿的玩家開始向中消協官方微博評論反映,後者真的關注到了此事,影響到了官方處理方案。

後來,《掌門太忙》的停服決策也同樣被玩家輿論和行爲影響,二者都改爲了停運不停服的方案。讓人很難不想起《讓子彈飛》裏一句臺詞:“他要是想體面,你就讓他體面;他要是不想體面,你就幫他體面。”

從功利一些的角度來說,讓一款遊戲體面地死去,也不光是避免玩家投訴、維權的問題,本質上是在止損和投資未來。雖然再怎麼體面,遊戲廠商也沒法挽回項目在商業上的失敗,但面對玩家羣體選擇保留一份人情味和信任感,至少是在釋放一種善意的信號——我們在乎你們的感受,我們不是純粹的投機者,我們還有創作素養和最起碼的人文關懷。

某二遊大廠中層曾說,他們的第一款遊戲之所以不停服,就是爲了讓玩家知道玩這家公司的遊戲,自己的利益永遠能得到保證;而對於失敗的團隊來說,在玩家對廠商越來越敵視,越來越不信任的大環境下,用誠意來對抗這種“賽博案底”,說不定也會是團隊未來東山再起的資本。


03

不過話又說回來,其實行業最殘酷的一點就在於:能不能體面,往往不是那些最想體面的人能決定的。

行業裏不乏那些比不告而別更糟糕的死法。比如有一種經典的方式,叫「0.1折服」。

在一些BT平臺上,不少遊戲都會在ROI無力迴天時加入0.1折專區——也就是原價648的道具,到手只要6.48。這種做法的思路簡單粗暴,無非是讓玩家以超出常規的氪金回報獲得巨大爽感,讓本來平平無奇的遊戲變成爽遊,再配合買量和服務,榨取最後一波剩餘價值。換句話說,這很像竭澤而漁、殺雞取卵。

面對類似產品的競爭,連不少新上線的傳統仙俠、放置遊戲都頂不住想要“下海”了——反正手裏的產品早已過時,新項目又耗資巨大,裏裏外外都挺缺錢。就算不降價,遊戲估計也撐不了幾個月,那還不如瘋它一把,徹底把用戶榨乾。

有時做遊戲就是這樣,它能不能體面,和你的熱情、夢想、技術都沒關係。

就像我們曾經講過的漕河涇故事一樣——伴隨着某項目不斷合區,組內一位團隊成員逐漸感覺到項目大限將近,同事要麼無所事事,要麼不知所蹤。

後來他來到公司的新項目,才發現這款遊戲幾乎和上一款一模一樣,於是心灰意冷地提了離職。“這個行業裏其實有不少人跟我一模一樣,待在一個莫名其妙的項目,幹一些莫名其妙的活。什麼頂尖大廠、新銳團隊,那些追夢的地方,其實和更多遊戲人沒關係,大家只是找了個班上。”

在這個習慣了來去匆匆、不告而別的行業裏,能有機會好好說聲再見,大概已經是一種難得的奢侈了。

相關推薦
請使用下列任何一種瀏覽器瀏覽以達至最佳的用戶體驗:Google Chrome、Mozilla Firefox、Microsoft Edge 或 Safari。為避免使用網頁時發生問題,請確保你的網頁瀏覽器已更新至最新版本。
Scroll to Top