《天下》三端互通、《誅仙世界》一週年,超十款MMO網遊年末大更

來源: 更新:

大家好,歡迎收看未來熱點全知道的“熱點預告”。

在這裏你將能看到未來一週遊戲圈的各項動態,本週我們將會迎來《天下:萬象》正式上線;《流放之路:降臨》德魯伊上線;《三角洲行動》聯動《合金裝備3重製版》;《怪物獵人:荒野》古龍種“巨戟龍”登場;《嘟嘟臉惡作劇》上線等諸多事件。

新的一週又開始了,快來看看遊戲圈又有哪些大動作吧。

【熱點更新】

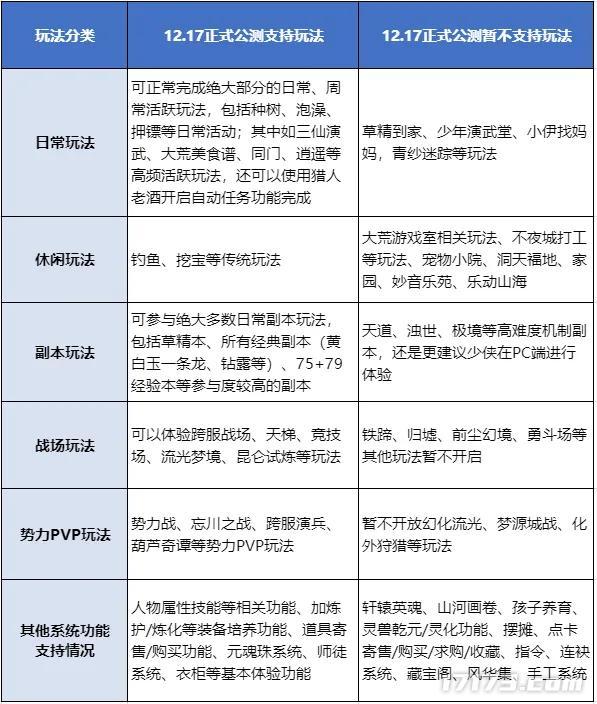
劃重點:《天下:萬象》定檔12月17日全平臺上線

網易《天下》IP三端新作《天下:萬象》將於12月17日正式全平臺上線。

《天下:萬象》是網易旗下經典MMORPG《天下》系列的全新版本,採用自研Messiah引擎,實現PC、手機、現有客戶端三端互通,畫質全面升級,優化超過600平方千米場景,並大幅提升幀率與流暢度。

新版本主打輕量化、低門檻,千元機即可暢玩,同時推出超50款預約即送的外觀福利。

與此同時,《天下貳·經典版》也將同步開啓不限號刪檔付費測試。這個版本回歸2008-2011年的水墨國風與慢節奏養成,滿足不同玩家情懷需求。

劃重點:《誅仙世界》「禪音破曉」週年版本將於12月17日開啓

《誅仙世界》「禪音破曉」週年版本將於12月17日開啓,新職業天音閣、新養成系統、全新玩法誅魔等大量內容將同步上線。

這次新版本還會奉上免費的三連送,週年專屬時裝、商城直售時裝14選1自選禮包、全場直售時裝通用的7.9折券,均是簽到即可獲得。

劃重點:《魔獸世界》國服“熊貓人之謎”懷舊服將於12月16日上線

《魔獸世界》國服“熊貓人之謎”懷舊服將於北京時間12月16日上線。

探索潘達利亞新大陸,升至90級,挑戰地下城、團隊副本和PvP賽季。

劃重點:《流放之路:降臨》全新職業德魯伊定檔12月19!免費週末即將同步開啓

由新西蘭Grinding Gear Games研發,騰訊發行的刷寶ARPG革新之作《流放之路:降臨》國服,將在12月19日迎來全新0.4.0版本“末裔德魯伊”,擁有3種形態的全新職業 “德魯伊” 正式上線,免費週末及百日慶典福利月活動也將同步開啓。

這個德魯伊在設定上就比其他同類型遊戲的德魯伊要強得多,因爲這個德魯伊不僅可以進行常規的變熊、變狼,他還能變成龍,是首個可以變龍的德魯伊。

龍形態的德魯伊還創新性的爲刷子游戲帶來了空戰的玩法,感興趣的玩家不要錯過。

劃重點:《最終幻想14》最新7.4版“霧中的桃花源”將於12月16日上線

SE宣佈旗下經典網遊《最終幻想14》最新7.4版“霧中的桃花源”將於12月16日上線,帶來新裝備以及挑戰活動等。

劃重點:《三角洲行動》×《合金裝備3:重製版》聯動12月19日正式啓動

《三角洲行動》正式官宣與《合金裝備3:重製版》聯動將於12月19日正式啓動,聯動期間將會解鎖多款聯動傳說武器外觀,2026年1月1日則會上線幹員無名的新聯動外觀“裸蛇”。

劃重點:《怪物獵人:荒野》古龍種“巨戟龍”登場!定於12月16日發佈

在12月16日,《怪物獵人:荒野》將會推出免費大型更新第四彈,古龍種“巨戟龍”將正式登場。

劃重點:《幻獸帕魯》12月17日將更新大型版本“心歸之所”

Palworld官宣《幻獸帕魯》將在12月17日更新“心歸之所”版本,同時與高速FPS遊戲《ULTRAKILL》聯動,上線全新的武器。

劃重點:《洛奇英雄傳》12月16日更新,超高難度BOSS塔羅斯歸來

《洛奇英雄傳》12月16日更新,超高難度BOSS塔羅斯霸氣歸來,挑戰時空扭曲掠奪者的王座,贏取全新手鐲與豐厚獎勵。

劃重點:《九陰真經》賀歲新版定檔12月19日

《九陰真經》即將迎來它的賀歲版本,名爲“鑄劍歸廬”,並於12月19日正式公測。

屆時,嶄新的江湖將爲俠士們帶來一系列新內容,包括新隱世門派「長樂坊」、家園玩法青山隱新區域「後山」以及新幫會玩法「龍爭虎鬥聯賽」等。

劃重點:《崩壞:星穹鐵道》 3.8版本12月17日開啓

《崩壞:星穹鐵道》將於12月17日開啓3.8版本,新版本將會開啓全新主線任務以及新角色登場。

3.8版本上半卡池將會有限定五星角色大麗花和五星角色流螢,第二期則是五星角色忘歸人和靈砂。

與此前不同的是,該版本還會開放第三期卡池,五星角色阿格萊雅和星期日將會登場。

由於該版本持續時間較長,從12月17日一直持續到2月12日,所以活動也會相對多一些,這也是年前最後一個版本了,等到2月中旬我們就該在過年時迎來新版本了。

劃重點:《絕區零》2.4下半池12月17日開啓

在12月17日,《絕區零》將開啓2.4版本下半卡池,此次卡池會開放S級般嶽和S級艾蓮UP。

劃重點:大話西遊手遊 2025年度玩法資料片《御獸爭鋒》

《大話西遊手遊》2025年度玩法資料片《御獸爭鋒》將於12月18日正式上線!

劃重點:《和平精英》搜打撤“地鐵逃生”定於12月15日上線交易行功能

《和平精英》地鐵逃生12月15日上線交易行功能!自由買賣裝備道具,優化地鐵幣利用,賽季高配裝備覆蓋更多玩家。

劃重點:《無畏契約:源能行動》將在12月18日上線新版本“爆點將至”

《無畏契約:源能行動》將在12月18日上線新版本“爆點將至”並同步上線新先鋒位英雄“鈦狐”、新地圖“蓮華古城”,“鬥牛”玩法和新裝備“再生甲”。

通過活動可以免費獲取7把槍械皮膚。

劃重點:陰陽師新版本「狐夢之守」12月17日開啓

陰陽師新版本「狐夢之守」12月17日開啓。全新主線劇情「夢境篇」、新式神、版本活動、式神新裝同步上線,開啓夢境奇旅。

劃重點:《暗黑破壞神:不朽》12月17日版本更新前瞻

《暗黑破壞神:不朽》將於12月17日開放全新版本,新版本將開放全新場景、全新神話傳奇胸甲、傳奇寶石、魔神挑戰等諸多內容。

劃重點:《劍俠世界3》新資料片“熾霄問道”12月17日上線

《劍俠世界3》新資料片“熾霄問道”12月17日上線!全新火系門派【熾霄】燃戰江湖,冰雪時裝、新奇兵、金烏坐騎同步登場。

劃重點:《劍俠情緣·零》新資料片確認定檔12月18日

《劍俠情緣·零》12月18日新資料片上線。解鎖79級等級上限,探索北山石窟、涼州新地圖,新副本、新劇情、新活動、福利新服等你體驗。

劃重點:《FGO》日服第2部終章將於12月20日開幕

《FGO》日服第2部終章將於12月20日開幕,通關奏章4可獲得1000個聖晶石。

劃重點:《仙俠世界2》新服“雲瀾映雪” 12月16日18:00開啓

《仙俠世界2》經典服新服“雲瀾映雪”12月16日 18:00火爆上線。

本次新區將同步解鎖遊戲內最火熱、規模最大、獎勵最豐厚的團體 PK 玩法 ——“仙府爭奪”。在新區仙府領地爭奪戰中,最終成功奪得3 星領地的家族族長,將獨家榮獲“仙府戰”、永久 “仙俠錄”卡牌尊享訂製權及首次登場的酷炫隨身特效(半年),特效冠名權打造專屬遊戲榮譽標識。

即日起預創建通道已開放,提前創建角色即可尊享專屬禮包,內含5萬寶珠、藏寶圖、25級紫裝包,更有預建專屬裝扮自選包(故人歸/九色神鹿/伽藍之翼 三選一)!

【新游上線】

劃重點:《嘟嘟臉惡作劇》正式定檔12月18日

B站代理的超解壓捏臉二次元韓遊《嘟嘟臉惡作劇》將於12月18日正式公測。

劃重點:雷霆遊戲《九牧之野》定檔12月18日公測

由仙峯遊戲研發、雷霆遊戲發行的三國題材SLG遊戲《九牧之野》正式宣佈定檔12月18日公測。

劃重點:紙嫁衣IP衍生休閒手遊《螢火夜話》12月19日正式上線

《紙嫁衣》IP衍生休閒合成手遊《螢火夜話》正式定檔12月19日上線,目前,主題曲《心願有歸期》已發佈。

【新遊測試】

劃重點:經典端遊《石器時代》宣佈迴歸,重生測試定檔12月19日

《重生·石器時代》12月19日重生測試開啓。全面復刻,1:1經典還原,經典角色、任務,寵物抓捕,成長計算,組隊PK,限量資格招募中。

劃重點:《名將殺》12月19日測試正式定檔!

《名將殺》正式宣佈將於12月19日開測。 遊戲以“公平不氪金”爲核心理念,致力爲玩家打造一個輕鬆暢享全名將、盡情體驗公平競技的殺牌世界。

劃重點:指戰網絡《古龍羣俠錄》首測12月16日開啓

愷英網絡旗下指戰網絡研發的回合武俠遊戲《古龍羣俠錄》試劍測試定檔12月16日上午10點。本次測試爲刪檔計費測試,測試平臺爲安卓,不限測試資格。

【遊戲事件】

劃重點:《戀與深空》與肯德基再度聯動,主題活動12月19日開啓

疊紙遊戲《戀與深空》與肯德基的聯動活動“暖冬慶典”定於12月19日正式啓動。本次聯動將推出五款男主主題玩具,設計融合禮物盒、旋轉臺、舞臺等互動形式。

【更多關注】

劃重點:《荒原先驅》12月16日搶先體驗 廢土開放世界FPS網遊

GFAGAMES工作室製作併發行,一款《潛行者》風格的廢土開放世界FPS網遊《荒原先驅》12月16日開啓搶先體驗,本作支持中文。

劃重點:《波斯王子:Rogue》數字版12月16日登陸SWITCH 平臺

《波斯王子:Rogue》12月16日登陸Switch平臺。體驗優化掌機版,包含100+武器、流暢戰鬥與救贖劇情。實體版2026年4月發售,預購開啓。

劃重點:《層層恐懼:最終傑出版》將在12月19日登陸Switch2

《層層恐懼:最終傑出版》2025年12月19日登陸Switch 2。包含1代、2代、所有DLC及全新章節,支持HDR、光追、體感操控,沉浸體驗恐怖藝術傑作。

劃重點:《王冠之心 OL》12月18日正式推出 經典卡牌戰鬥

開發發行商illuCalab宣佈,旗下經典卡牌戰鬥遊戲《王冠之心 OL》將於12月18日正式推出,登陸Steam平臺,本作支持中文。

劃重點:遊戲改編劇集 《輻射》(Fallout)第二季

備受期待的遊戲改編劇集 《輻射》(Fallout) 第二季正式發佈了官方預告片,並確認將於12月17日獨家上線Prime Video平臺。

劃重點:《阿凡達3》預售開啓:片長198分鐘 12月19日全國上映

20世紀影業今日宣佈,科幻大片《阿凡達3:火與燼》全國預售現已開啓,電影將於12月19日全國上映。

劃重點:《唐朝詭事錄》新作《唐詭奇譚》定檔12月17日開播

《唐朝詭事錄》新作《唐詭奇譚》定檔12月17日開播。詭面藏真版海報釋出,盧凌風、蘇無名、裴喜君、費雞師、褚櫻桃、薛環揭幕詭案。



相關推薦
請使用下列任何一種瀏覽器瀏覽以達至最佳的用戶體驗:Google Chrome、Mozilla Firefox、Microsoft Edge 或 Safari。為避免使用網頁時發生問題,請確保你的網頁瀏覽器已更新至最新版本。
Scroll to Top