盜版周邊店拖欠二創費用還甩鍋?網友力挺米哈遊:這波操作太解氣

來源: 更新:

大家好,這裏是正驚遊戲,我是正驚小弟。

遊戲的IP好賺錢,因此遊戲公司被侵權也是常有的事情,通常這樣的案件網友都是純喫瓜羣衆,但是這次就不一樣了,米哈遊被侵權,侵權方卻要米哈游去告二創作者。

近日,米哈遊把上海二次元品牌店多摩萬事屋給告了,索賠300萬。

多摩萬事屋則特地寫了筆記,表示米哈遊這是在針對整個同人生態圈,要同人網友支持他們,鼓動網友們去現場庭審,不少喫瓜羣衆還真的去了,還造成了庭審一度擁堵。

不過目前來看,大多數網友站在米哈遊那邊,還順便“啐”了一口多摩萬事屋。

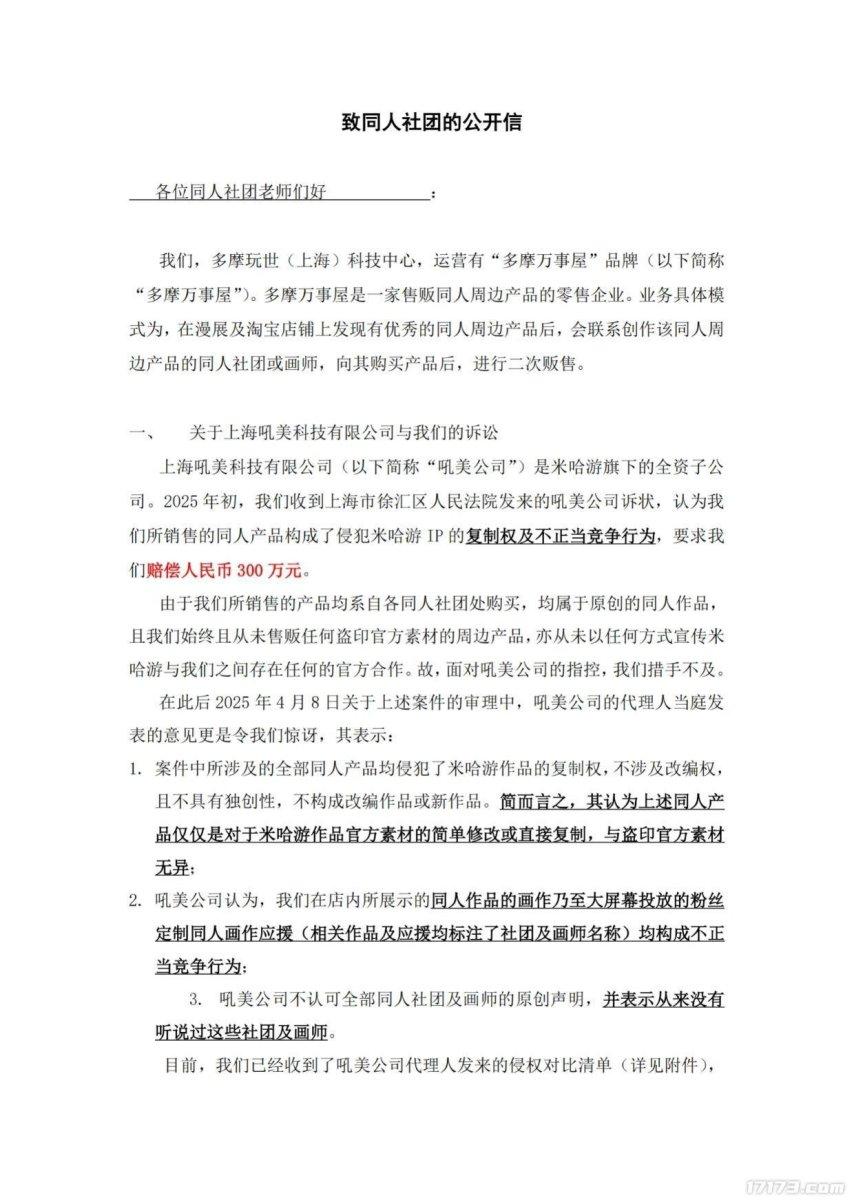
這裏給不知道的朋友介紹一下前情。

多摩萬事屋是一家二次元品牌公司,公司拳頭產品就是米哈遊的旗下游戲,如《原神》《崩鐵》等遊戲的相關的周邊產品,但這些產品都沒獲得米哈遊的授權。不過因爲多摩萬事屋規模很大,一年多的時間就在21座城市開出24家線下門店,就讓很多人都誤以爲他家的產品都是官方正版的。

今年2月初,多摩萬事屋就收到米哈遊的法院傳票了,因爲多摩萬事屋根本就沒有和米哈遊合作過,多摩萬事屋相關產品基本上都是來自網友的二創,所以他們在收到米哈遊的律師函後,就在網上發文,說米哈遊這是針對整個同人生態圈,呼籲同人二創作者支持他。

但問題是,多摩萬事屋經常拖欠二創作者的授權費,根據目前看到的網友反饋來看,多摩拖欠了很多二創作者的授權費,一拖就是大半年,甚至還有過了授權期他們還在販賣相關產品,甚至還有一些直接使用的情況。

一邊消費米哈遊的IP,一邊吸二創的血,所以當網友看到米哈遊對多摩萬事屋出手後,並沒有站在多摩這邊,反而大部分都在給米哈遊叫好喝彩打CALL!

在法庭上多摩萬事屋辯稱自己是二道販子,是同人作者在這裏寄售的,要告就去告同人作者,把責任都推給了同人作者。

然而還記得前文嗎?他們之前表示米哈遊這是在針對整個同人生態圈,在法庭下一秒就表示責任都是同人作者們的,變臉屬實有點快。

(文案@上海奶爸沈律師)

多摩萬事屋還在法庭上表示自家商品的角色更可愛,或者說眼睛不一樣,臉型不一樣,衣服花色不同等,反正就是不承認侵權。

至於多摩到底能不能贏,小弟我也沒那麼瞭解法律,沒辦法下定論。不過看律師的分析,多摩的勝算似乎不太大,而且頗有種甩鍋給二創作者一起來墊背的感覺。然而米哈遊並不打算追究二創作者的責任,只是想拿下多摩。

(文案@上海奶爸沈律師)

有網友就表示,這次的案件可以做進遊戲《未定事件簿裏》,讓玩家參加庭審。

也有喫瓜網友表示,太歡樂了,這下理解《原神》裏的楓丹人爲什麼天天看審判了。

此外米哈遊因爲在法庭上堅持要讓多摩不追究同人和社團的行爲,贏得了不少圍觀羣衆們的好感。不少網友甚至覺得有些感動,米哈遊真的把同人作者保護的很好。

其實米哈遊對二創一直都保持着非常開放的態度,對於社團或個人爲單位基於同好交流製作的非商業性軟周邊,既不設金額上限,也無需申報,不過多摩萬事屋這規模顯然超出了“社團”的範疇了。

小弟嘠綠共:大公司之間的官司,估計一時半會是看不到結果的,喫瓜網友想要看最終判決如何,估計要再等一段時間了。

一個正驚問題:你怎麼看多摩萬事屋的操作?



相關推薦
請使用下列任何一種瀏覽器瀏覽以達至最佳的用戶體驗:Google Chrome、Mozilla Firefox、Microsoft Edge 或 Safari。為避免使用網頁時發生問題,請確保你的網頁瀏覽器已更新至最新版本。
Scroll to Top