暴雪要搞獨立平行宇宙?魔獸懷舊MAX版本首曝;誅仙世界賽季大改

來源: 更新:

大家週末好,這裏是懷舊週報。

【懷舊週報】主要由“熱門懷舊遊戲動態”、“懷舊遊戲新作”兩個部分組成。

就讓我們一起來看看本週有哪些值得關注的內容吧!

【熱門懷舊遊戲動態】

魔獸懷舊服MAX首曝!暴雪要搞完全獨立的平行宇宙

5月28日,暴雪發藍貼正式公佈了魔獸懷舊服MAX版本的相關信息。

該服的定位是“繼探索賽季之後,對經典艾澤拉斯平行宇宙內容拓展”的一次宏偉規劃,將會給玩家帶來一個完全獨立的平行魔獸宇宙,而不是像探索賽季那樣只對一些支線內容進行修修補補。

當然,爲了能集中精力在數個月的時間內把懷舊服MAX版本端上來,暴雪也只能遺憾地通知愛玩探索賽季的玩家,原計劃準備上的P9階段內容被砍掉了,血色十字軍將會成爲他們冒險旅程的終點。

換言之,探索賽季在暴雪內部的定位,就是一次大型的付費測試,主要是用來考察玩家對魔獸平行宇宙的關注度跟需求情況。

現在這個考察已經結束了,暴雪方面覺得持續開發一個獨立的平行宇宙,會是他們重鑄昔日榮光的好辦法。因此,懷舊服MAX就這麼水靈靈地出現了——如果這個版本做得好的話,大概率是會持續更新燃燒的遠征、巫妖王之怒相關的內容。

不論如何,這一次國服是不會錯過懷舊服MAX了,大家可以期待一手。

《雲頂之弈》6週年時光機模式即將上線,26個老羈絆迴歸!

5月27日,《英雄聯盟》官方公佈了雲頂之弈6週年生日慶典的相關消息。

該慶典將於6月12日至7月16日之間開啓,並會爲大家帶來一個專屬的週年時光機玩法——從S1到S13賽季的部分老羈絆將會迴歸,組成一場跨時空大亂鬥。

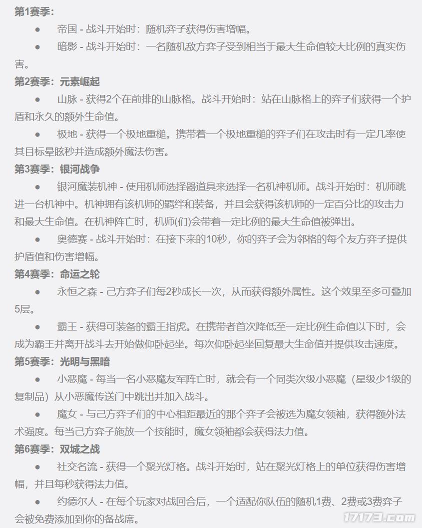
從目前公佈的羈絆陣容來看,S3的銀河魔裝機神(三個英雄合體組成機甲)、S4的霸王羈絆(瑟提的仰臥起坐)、S7的馴龍大師(給餅乾養小龍)、S9的恕瑞瑪(8秒後最強的棋子飛昇)、S10的朋克(刷新獲得屬性值加成)、S13的鐵血征服者(疊征服層數收集戰爭寶箱)都是雲頂比較有代表性的羈絆,也是值得一玩的爽陣容。

現在就是不知道在這波大亂鬥中間,哪個羈絆能笑到最後?

但在迴歸的26個老羈絆中間,也不乏湊數的羈絆,讓人十分懷疑這些羈絆的實際強度。比如說S1的帝國(隨機帝國棋子獲得傷害加成)、S2的山脈(多兩個山脈格子)、S3的奧德賽(開局的傷害加成)、S8的吉祥物(陣亡後,給隊伍提升治療加成)、S10的爵士樂(根據羈絆激活數量給額外的屬性)、S11的天龍之子(戰鬥後8秒召喚天龍擊暈對面)。

除此之外,像是網友呼聲最高的拉麪熊、火影劫、七費拉克絲、福星開寶箱、心之鋼無腦開鋼,這些玩一次爽一天的經典羈絆也沒能在這次6週年時光機迴歸,想要玩的小夥伴也只能等7週年再看了。

只不過,拳頭在外服公佈的六週年獎勵就有點寒酸了,只有100雲石加一些外觀道具,跟去年隨隨便便就有1000多雲石的福利壓根沒法比,也不知道國服後續會不會有新的變化。

拳頭是懂黑流量的,Uzi專屬“洗澡狗”皮膚出爐

5月27日,《英雄聯盟》官方公佈了Uzi名人堂皮膚跟通行證獎勵內容,一些細心的玩家發現了有個叫”洗澡狗“皮膚混入其中。

該皮膚是Uzi名人堂通行證的專屬獎勵,可以將玩家插的偵察守衛變成一頭正在洗澡的小狗。皮膚創意來源於Uzi在遠古時期跟職業選手卷毛雙排直播上分時,因爲自己換血被擊殺跟捲毛吵架,最後留下了一句“我去洗澡了”就掛機認輸的黑歷史。

順帶一提,在這個通行證獎勵中間,還有Uzi專屬的粉色貓耳耳機+紅溫的表情,也是致敬了一波Uzi動不動就直播紅溫的黑料。

乃至於在名人堂卡莎的舞蹈動作中,也有致敬Uzi戴着粉色貓耳耳機一會兒紅溫,一會兒臉色變綠的黑歷史……

甚至於網上還流行起一種說法,這次名人堂通行證裏面送的“Uzi三件套”皮膚,分別紀念了Uzi職業生涯的三大料——EZ指的是搶佐伊藍buff事件; 寒冰指的是團戰走位十秒拉弓一下事件; 盧錫安指的是盧錫安打野事件。

最出人意料的是,在官方紀錄片中間,Uzi坦言他參與了大量皮膚設計的工作,“洗澡狗”的狗狗模型也取材於Uzi的愛犬“三萬”。

所以,大家都對於這波拳頭跟Uzi合夥喫黑流量的操作感到很意外,直言“黑子白子串子全都照顧到了”。

話又說回來了,在“洗澡狗”這個皮膚曝光後,不少玩家都對Uzi名人堂通行證產生了興趣,躍躍欲試準備購買,看來黑紅也是紅啊。

大祕境、爬塔全來了!《誅仙世界》第二賽季大改PVE

5月28日,《誅仙世界》針對第二賽季的PVE內容進行了第二波預熱,包括大世界的捉寵、尋寶玩法,PVP端的兩個全新模式,以及PVE端的大祕境、單&雙人爬塔的新玩法、團本動態難度的調整。

對此,大部分玩家的態度都是看好這波改動,覺得《誅仙世界》策劃是把幾大痛點全改了,十分看好第二賽季的到來。但也有少部分玩家覺得,即便第二賽季畫得大餅再多,如果不能解決目前銀兩產出大於消耗的問題,照樣也難以吸引老人迴流、新人入坑。

【懷舊遊戲新作】

原神既視感太濃!《龍之谷》精神續作首測口碑遇冷

5月28日,由《龍之谷》之父樸正植帶領《龍之谷》原班人馬,基於虛幻引擎5開發的動作新遊《龍之劍》開啓了首測。

可讓《龍之谷》老玩家失望的是,《龍之劍》的設計理念更偏向於《原神》這一類的開放世界雙端遊戲,而不是傳統的MMO養成玩法。

再加上該作主打的也是切換角色打出連招,跟玩家想要的一個角色擁有幾套連招體系大相徑庭。

因此,很多關注該作的《龍之谷》老玩家都表示難以接受:

—一兩個技能切角色的龍之谷,想必大家都很喜歡吧

—爲什麼不做成龍之谷戰鬥加魔獸世界的玩法?

—和龍之谷半毛錢關係都沒有,建模不像,技能不像,玩法不像。

經典射擊網遊《突擊風暴:零點》重製版宣佈全面升級

NEXON宣佈,備受期待的經典FPS《突擊風暴:零點》全面升級版本(重製版),將於今年再次登場。

這款問世於2005年的經典戰術射擊遊戲,新版的遊戲內容將保留經典爆破與團隊死鬥(TDM)爲核心的策略玩法,同時通過升級的遊戲引擎強化畫面表現,帶來全新視覺享受,大概類似於CF懷舊服。

與同類型的射擊遊戲相比,《突擊風暴:零點》最大的特色是在遊戲內設置了一個叫“黑市”的地方,可以讓玩家交易遊戲中取得的物品,依託自身遊戲風格調整武器,打造專屬的最強武器庫。

很明顯,在CF懷舊服爆火之後,很多做射擊遊戲的廠商都注意到了“懷舊”這個大風口。大家紛紛開始打起重製版和懷舊服的主意,準備分一杯羹。

難以支持後續開發!前《星際爭霸》團隊新作宣佈取消

Uncapped Games官方日前宣佈,由他們出品的快節奏RTS遊戲《Battle Aces》(中文譯名《星戰王牌》)將取消開發。

《星戰王牌》由從暴雪出走的一批《星際爭霸》、《暗黑破壞神》老員工牽頭研發,拉到了騰訊方面的贊助投資,於2024年6月在Geoff Keighley的夏季遊戲節上首次亮相,主打十分鐘爽一把的RTS快節奏體驗。

但橫向對比《星際爭霸2》,《星戰王牌》缺少了大量美術細節跟微操作機制的支持,整體玩起來的手感太過“塑料”,就勸退了不少RTS老玩家。

同時,與現代的MOBA、大逃殺、打搜撤這些熱門的競技遊戲品類相比,《星戰王牌》所堅持的RTS快節奏競技又很難吸引到新玩家的關注。

說到底,錯的不是Uncapped Games這家工作室,而是他們選的這個RTS品類。現在這個市場環境下,想靠RTS火起來,真的太難了。

娛美德官宣:傳奇IP新作《暮光雙龍》即將登陸中國

近日,全球知名遊戲開發商娛美德(Wemade Co., Ltd.)正式宣佈,旗下傳奇IP新作《MIR M》已獲得中國發行版號(ISBN 978-7-498-12888-1),正式定名《暮光雙龍》,將於2025年下半年登陸中國市場。這一進展標誌着傳奇IP在華髮展的又一重要里程碑,也彰顯了娛美德長期深耕中國市場的堅定承諾。

從舅舅黨的消息來看,該作預計會在8月份暑期檔上線,主打高品質3D傳奇,並會針對國服進一些特色玩法的修改,與去年停運的《傳奇M》手遊做出一定的區別,譬如說會引入更加智能化戰鬥系統,支持PC與移動端跨平臺互通等等。

因此,大家倒是期待下這個《暮光雙龍》,或許該作會帶來一些令人耳目一新的遊戲體驗和創新玩法。



相關推薦
請使用下列任何一種瀏覽器瀏覽以達至最佳的用戶體驗:Google Chrome、Mozilla Firefox、Microsoft Edge 或 Safari。為避免使用網頁時發生問題,請確保你的網頁瀏覽器已更新至最新版本。
Scroll to Top