停服2個月後,這款月流水過億的女性向二遊又活了?

來源: 更新:

4月,葡萄君曾經報道過《食物語》宣佈停服的消息。

這款2019年上線的二次元女性向手遊,由廣州百奧旗下的天梯互娛研發,騰訊代理發行。憑藉食物擬人+國風的差異化題材,以及主打陪伴的羣像內容,遊戲上線首月流水就超過了1億元。

但在運營4年後,因爲步入長尾期收入下滑以及分成問題,遊戲最終還是走向了停服的結局。

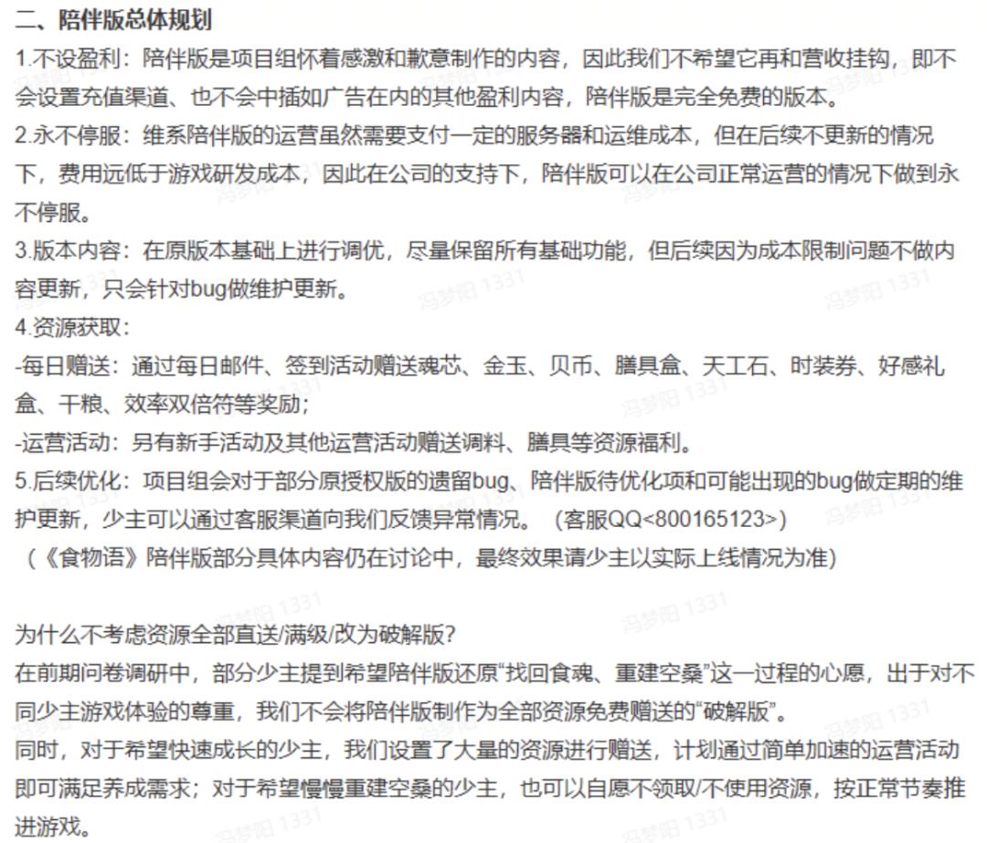
值得注意的是,在停服公告中,除了宣佈6月18日的停服日期外,研發方還透露了他們正在籌備的「《食物語》陪伴版」,預計將於今年第三季度上線,並承諾將保留遊戲內所有重要功能,保證永不關服。

8月16日,在停服近2月後,《食物語》陪伴版正式上線,該話題當天還衝上了微博熱搜榜。

然而,葡萄君對此卻感到有些困惑:除了沒有商業化內容,陪伴版和原版本,具體有什麼區別?研發方爲什麼要在遊戲停服後,自行承擔服務器運維和人力成本,上線一個全免費的陪伴版?陪伴版的推出,對玩家來說究竟意味着什麼?這種做法,又是否能爲女性向遊戲的運營提供一些新的思路?

01 什麼是「陪伴版」?

經常玩遊戲的朋友可能都聽過「單機版」,或是「離線版」的說法。

前者指的是,玩家通過實物載體或網絡數據包下載,無需進行任何聯網驗證即可遊玩的遊戲版本;而後者則是在數字分發平臺興起後,平臺爲遊戲所提供的數字版本。在Steam上,玩家進行一次聯網驗證,便可以在半個月內正常使用庫中的遊戲。

而這個「陪伴版」,確實是葡萄君第一次聽說。

實際上,《食物語》陪伴版就是一款原遊戲的完全免費版。

據研發方微博賬號「食物語·空桑食錄」稱,《食物語》陪伴版保留了原版遊戲內的所有重要功能,同時簡化了部分玩法系統,減輕了遊戲的整體肝度和養成難度。

與無法聯網的離線或單機版本相比,陪伴版保留了社交功能,可以說是一種對玩家更爲友好的形式。在運營方無法授權轉移遊戲數據的情況下,研發方出於保留遊戲,以及照顧用戶情感的需要,推出陪伴版似乎成了他們目前的最優解。

具體來說,作爲一款卡牌回合制戰鬥遊戲,在原版《食物語》中,玩家需要通過氪金抽卡來召喚「食魂」,並通過皮膚、道具等付費項目對角色進行養成。遊戲中,玩家可以花費180金玉進行一次最基礎獎池的抽取,其中,小保底爲80抽,而大保底爲240抽。此外,角色皮膚的直購價格通常爲68元至168元不等。

2023年底推出的角色「挏馬酒」

2024年初推出的皮膚「雪霽羹·馥雪暖浴」

然而,在《食物語》陪伴版中,玩家每天登錄遊戲即可領取抽卡和養成道具。例如,開服時提供的「歸家福利」,就包括了兌換養成道具的「貝幣」,以及100次抽卡所需的「魂芯」。

同時,陪伴版還並不僅僅是原版遊戲的簡單copy,他們甚至還在做新東西。據研發方稱,遊戲將會補全第二章主線劇情,並投入剩餘人力製作頭像框、頭像、皮膚等少量新外觀資源。這些也將免費提供給玩家。

02 爲什麼要推出陪伴版?

今年4月,在運營方騰訊和研發方共同宣佈停服後,「食物語停運」的話題很快登頂了微博熱搜榜單Top 1;6月18日,遊戲正式停運,相似的話題再一次衝上了微博熱搜榜。

面對《食物語》的停運,一些玩家選擇在社區發帖:有人陪伴遊戲直到關服前的最後一分鐘,以此作爲紀念;有人分享了自己四年的遊玩經歷,表達對遊戲的不捨。

經過四年的運營,《食物語》已經培養了一批覈心玩家。對她們而言,遊戲帶來的情感陪伴是根深蒂固的。而遊戲關服前的大量輿情,乃至登上熱搜,都說明了這個IP的影響力,以及用戶與它之間深厚的情感聯繫。

與此同時,和上述不捨的情緒形成對比的,是玩家們對《食物語》陪伴版即將推出的期待。

近年來,有太多女性向遊戲停服:2023年2月,《掌門太忙》宣佈停止內容更新;同年5月,騰訊代理的《璀璨星途》,因代理協議到期宣佈停運;同年6月,B站代理的《無法碰觸的掌心》,因授權合約到期宣佈停運……每每這種時候,玩家都會感覺有些難受。

這些玩家的需求是切實存在的,停服有時對廠商來說可能是無奈,但對玩家來說卻是殘忍。在這種環境下,研發方推出陪伴版的做法相信並不難理解,用研發方的話來說,「是希望能夠將大家的這份感情更長時間的留存下去。」

但在最初,大部分玩家是不相信會有一個廠商願意付出成本去做並維持一個不盈利的陪伴版的。

不過隨後,在停服後的這兩個月裏,研發方圍繞《食物語》陪伴版做了一系列動作,逐漸建立起了玩家對陪伴版的信心。

在用戶溝通方面,首先是每月中旬,他們會定期同步研發進度。例如,研發方在7月發佈的微博中表示,第二部主線劇情完結篇的故事內容與配音工作均已完成。此外,他們還提升了「心願食魂」的召喚概率,降低了玩家獲取角色的難度。

在同步進度時,他們也會在評論區積極回應,補充解答玩家關心的問題。

其次,研發方和玩家保持了面對面的交流。8月3日,他們在廣州舉辦了一場「《食物語》陪伴版線下座談會」。

在會上,研發方第一次完整地公佈了陪伴版新增、調整和保留的內容,並宣佈了遊戲將在8月儘快上線的消息。

部分座談會內容

葡萄君注意到,在座談會前,有不少玩家表達了他們的擔憂,擔心陪伴版無法如期上線,擔心陪伴版可能會刪除他們喜歡的劇情、角色或玩法;在座談會後,這些新公佈的信息,在一定程度上緩解了他們的擔憂,讓玩家們覺得「有盼頭了」。

座談會後的玩家評論

在遊戲外,研發方還在廣州舉辦了五週年線下慶祝活動,玩家們可以到現場蓋章打卡,領取明信片作爲紀念。

當然,有朋友可能會覺得,遊戲畢竟是免費的,說得再好聽,它真的有必要嗎?就算有,它的價值又有多大?

實際上,對於研發方來說,運營這樣一款陪伴版的成本並不高,正如公告中所說,「在後續不更新的情況下,費用遠低於遊戲研發成本」。

雖然陪伴版的運營成本相對不高,但它對研發方和玩家卻能發揮實際作用。

一方面,陪伴版的推出,爲研發方和用戶之間保留了一條溝通渠道,這不僅有助於研發方瞭解用戶的需求,還能讓用戶感受到他們的聲音被傾聽和重視;另一方面,它也能幫助研發方維繫一部分老玩家,通過這種方式,遊戲能夠保持社區的活躍度,在一定程度上維護和增強其IP價值。

03 一次有人情味的嘗試

事實上,他們推出《食物語》陪伴版的決策,本質上可以說是在代理合作到期後,面對用戶可能的流失,研發方出於對玩家情感的尊重,希望以一種不盈利的低成本維護方式,給用戶一個更好的交代。

對於女性向二游來說,它們在長線運營過程中確實面臨着一些困境:高用戶情感訴求、高研發成本、代理分成比例……這些問題都可能導致遊戲最終停服。

但與其他類型遊戲不同的的是,玩家在這類產品上投入的情感較深,這意味着它們停服帶來的影響也相對較大 。

如果從過去市面上同類型遊戲的停服案例出發,我們可以觀察到:有的團隊選擇直接停服,開發續作;有的團隊選擇重新上線產品,追求二次盈利。但或許是因爲用戶信心一旦受挫,便難以恢復,這些做法都很難獲得成功 。

在這樣的市場環境下,研發方選擇推出《食物語》陪伴版,一方面是對遊戲IP和用戶情感的尊重,另一方面,這種低成本維護的方式,也可以看作是他們在應對市場變化時,做出的一次有人情味的嘗試。

這種做法,雖然無法保留玩家原始賬號的數據,但起碼給玩家提供了一個機會:一個可以自由投射情感的機會,一個繼續和自己喜愛的角色溝通交流的機會。

對其他同處生命末期的女性向二游來說,這或許是一個既能照顧到玩家情緒,又能維護好遊戲IP的解法。

相關推薦
請使用下列任何一種瀏覽器瀏覽以達至最佳的用戶體驗:Google Chrome、Mozilla Firefox、Microsoft Edge 或 Safari。為避免使用網頁時發生問題,請確保你的網頁瀏覽器已更新至最新版本。
Scroll to Top