56家廠商,8500個崗位:2024春招能否緩解遊戲人的裁員焦慮?

來源: 更新:

2023年初,葡萄君在文章裏盤點了遊戲行業春招的崗位,但評論區卻大多是讀者們的吐槽和抱怨:環境遇冷,裁員不斷,行業求職難的問題比想象中更嚴重,且一直蔓延至今——昨天一位裁員親歷者的投稿,就再次點燃了大家對大環境的擔憂:

那麼今年春招,遊戲行業的求職者會不會輕鬆一點?

從數據上來看,今年有56家廠商向我們提供了1946個崗位的信息,似乎比去年「1463個崗位」的情況好上一些;

同時今年各家廠商的動作也更加頻繁:大家期待已久的《絕區零》《鳴潮》《地下城與勇士:起源》《女神異聞錄:夜幕魅影》先後傳出好消息;《二重螺旋》《藍色星原:旅謠》《望月》這些新鮮項目也陸續上桌……2024年,應該會成爲近幾年行業最熱鬧的時期之一。

當然,今年行業能否變好,還是需要各位從業者的參與——爲此,我們向56家遊戲公司諮詢了春招情況,經對應公司的支持和提供,獲得了1946個崗位的招聘信息(即表格所列的崗位);

同時我們也通過這56家公司的官網,統計出了他們近期共招聘崗位8495個,其中校招1212個,社招7052個(統計時間爲4月9日)。

在表格所列的1946個崗位中,美術、技術和策劃崗位分別佔27%、20%和17%;今年葡萄君還發現了30個AI相關崗位,主要與AI美術、AI算法有關。

區域方面,今年春招熱門城市TOP 5依舊爲上海、廣州、北京、杭州和廈門——不過上述兩組數據,均來自遊戲公司的提供(如上文),未必代表整個行業實際的招聘情況。

其他有招聘意向的遊戲公司,也可以在評論區留下崗位名稱、要求、聯繫方式等信息。

注意事項:

  1. 表格所列公司及崗位,均由對應公司提供,不代表該公司真實春招情況,可能與其官網展示的崗位數量及信息有所差異,具體情況請關注官方動態;

  2. 本文公司按其官網展示的崗位總量排序,大家可以點擊文章右上角「 … 」,再點擊「查找頁面內容」查詢招聘的公司名稱及其相關產品;

3. 由於表格限制,部分公司崗位JD有所簡化;文內長圖較多,請謹慎觀看。

01 網易遊戲

網易主要儲備新品包括《燕雲十六聲》《七日世界》《螢火突擊》《代號:無限大》《永劫無間》手遊等。

官網顯示近期公司共1433個崗位,其中網易互娛校招2個(互娛另有100+ Offer 的Y3遊戲製作人大賽、校園大使等校招活動正在進行),社招1003個;網易雷火校招47個,社招381個。

網易互娛招聘官網:
https://hr.game.163.com/index.html

網易雷火招聘官網:
https://leihuo.163.com/joinus.html

02 騰訊遊戲

騰訊遊戲目前主要儲備新品包括《地下城與勇士:起源》《星之破曉》《三角洲行動》《塔瑞斯世界》《逆戰:未來》《極品飛車:集結》《寶可夢大集結》等。

官網顯示近期公司共1384個崗位,其中校招84個,社招1300個。該公司向葡萄君提供的招聘信息如下:

騰訊提供的14個崗位可掃描圖片下方二維碼獲得內推;

騰訊IEG校招官網:
https://careers.tencent.com/search.html?query=bg_956,at_2,at_3,at_5

騰訊IEG社招官網:
https://careers.tencent.com/search.html?query=bg_956,at_1

03 米哈遊

米哈遊爲二次元遊戲《原神》《崩壞:星穹鐵道》《崩壞3》的研發商,目前主要在研產品爲《絕區零》;另有信息顯示,米哈遊申請了名爲《星布穀地》的商標,疑似公司在研的模擬經營項目。

官網顯示近期公司共580個崗位,其中校招156個,社招424個。該公司向葡萄君提供的招聘信息如下:

校招官網:https://jobs.mihoyo.com/#/campus/position

社招官網:https://jobs.mihoyo.com/#/position

04 完美世界遊戲

完美世界遊戲主要產品包括端遊《誅仙》《誅仙世界》《DOTA2》《完美世界》《CSGO》等,手遊《幻塔》《夢幻新誅仙》《誅仙2》等,並且還運營了Steam中國版;在研產品包括《女神異聞錄:夜幕魅影》(定檔4月12日)、《一拳超人:世界》等。

官網顯示近期公司共344個崗位,其中校招29個,社招315個。該公司向葡萄君提供的招聘信息如下:

校招官網:
https://jobs.games.wanmei.com/school.html

社招官網:
https://jobs.games.wanmei.com/society.html

05 英雄遊戲

英雄遊戲主要產品包括《戰雙帕彌什》、《極無雙》系列、《全民槍戰》系列、《王牌戰爭:文明重啓》《靈魂潮汐》等;主要新品儲備爲二次元遊戲《二重螺旋》、開放世界捉寵遊戲《創造吧!我們的星球》,以及科幻卡牌遊戲《星際52區》。

官網顯示近期公司共310個崗位,其中校招30個,社招280個。該公司向葡萄君提供的招聘信息如下:

招聘郵箱:[email protected]

校招官網:
https://careers.hero.com/campus-recruitment/yingxionghr/65922#/jobs

社招官網:
https://careers.hero.com/social-recruitment/yingxionghr/100103/#/jobs?page=1&anchorName=jobsList

06 鷹角網絡

鷹角網絡爲二次元遊戲《明日方舟》的研發商,公司在研產品爲模擬經營遊戲《明日方舟:終末地》、休閒競技遊戲《泡姆泡姆》。

官網顯示近期公司共306個崗位,其中校招48個,社招258個。該公司向葡萄君提供的招聘信息如下:

校招官網:
https://campus.hypergryph.com/

社招官網:
https://jobs.hypergryph.com/apply/hypergryph/26325/

#/jobs?zhineng=&page=1

07 吉比特&雷霆遊戲

吉比特&雷霆遊戲2023年公司營業收入爲41.85億元,主要產品包括《問道》《一念逍遙》《奧比島:夢想國度》《飛吧龍騎士》;主要儲備新品包括《航海王:夢想指針》(已上線)、 《最強城堡》 《億萬光年》《失落城堡 2》 等。

官網顯示近期公司共282個崗位,其中校招53個,社招229個。該公司向葡萄君提供的招聘信息如下:

校招官網:
https://hr.g-bits.com/web/index.html#/post-web/post-list/

內推碼:CZPT

社招官網:https://join.g-bits.com/

08 疊紙

疊紙爲國內頭部女性向遊戲廠商之一,主要產品包括《戀與製作人》《閃耀暖暖》《奇蹟暖暖》等,2024年初公司新品《戀與深空》上線,最高曾位列暢銷榜第2名;疊紙主要在研項目爲《無限暖暖》和《百面千相》。

官網顯示近期公司共261個崗位,其中校招18個,社招243個。該公司向葡萄君提供的招聘信息如下:

校招官網:

https://career.papegames.com/campus/position/list?keywords=&category=&location=&project=7343927701097646346&type=&job_hot_flag=&current=1&limit=10&functionCategory=&tag=

校招內推碼:GCHSAYF

社招官網:

https://career.papegames.com/social/position/list?keywords=&category=&location=&project=&type=&job_hot_flag=&current=1&limit=10&functionCategory=&tag=

09 庫洛遊戲

庫洛遊戲爲二次元動作遊戲《戰雙帕彌什》的研發商,主要在研新品爲二次元開放世界動作遊戲《鳴潮》,已定檔5月23日。

官網顯示近期公司共231個崗位,其中校招41個,社招190個。該公司向葡萄君提供的招聘信息如下:

校招官網:
https://campus.kurogame.com/campus-recruitment/kuro/46887#/

社招官網:
https://app.mokahr.com/social-recruitment/kuro/46886#/jobs?page=1&anchorName=jobsList

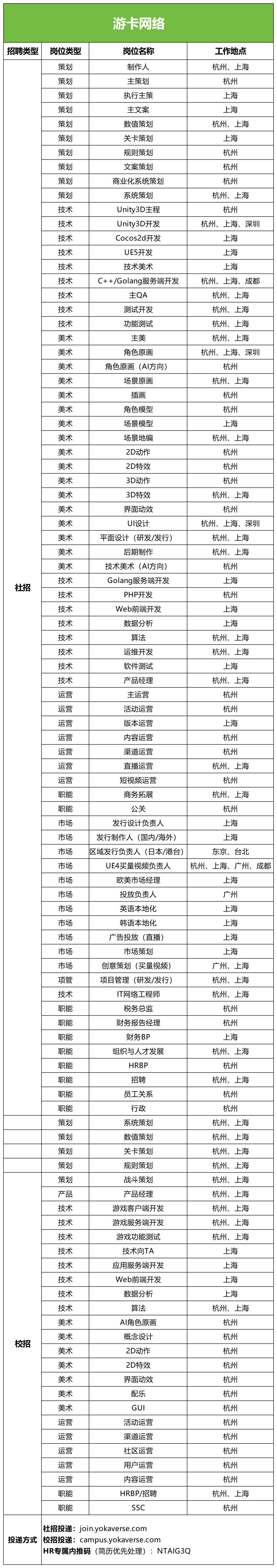
10 遊卡網絡

遊卡網絡(yokaverse)爲《三國殺》系列遊戲的研發商,公司另有桌遊、電競、潮玩等業務。官網顯示近期公司共193個崗位,其中校招67個,社招126個。該公司向葡萄君提供的招聘信息如下:

校招投遞:campus.yokaverse.com

社招投遞:join.yokaverse.com

HR專屬內推碼(簡歷優先處理):NTAIG3Q

11 沐瞳科技

沐瞳科技主要產品包括MOBA遊戲《Mobile Legends: Bang Bang》、卡牌RPG《Mobile Legends: Adventure》、RPG遊戲《Watcher of Realms》和策略遊戲《Magic Rush:Heroes》;其中公司《Mobile Legends: Bang Bang》國內版本《決勝巔峯》已開啓預約。

官網顯示近期公司共188個崗位,其中校招34個,社招154個。該公司向葡萄君提供的招聘信息如下:

校招官網:
https://moonton.jobs.feishu.cn/campus/position/

社招官網:
https://moonton.jobs.feishu.cn/index/

12 莉莉絲遊戲

上海莉莉絲遊戲主要產品包括《劍與遠征》《萬國覺醒》《小冰冰傳奇》《劍與家園》《衆神派對》等。在研產品爲《劍與遠征:啓程》,該遊戲已於海外公測,曾衝入60多個市場的暢銷榜TOP 50。

官網顯示近期公司共187個崗位,其中校招29個,社招158個。該公司向葡萄君提供的招聘信息如下:

校招內推碼:PYGH47J

校招官網:
https://lilithgames.jobs.feishu.cn/campus

社招官網:
https://lilithgames.jobs.feishu.cn/career

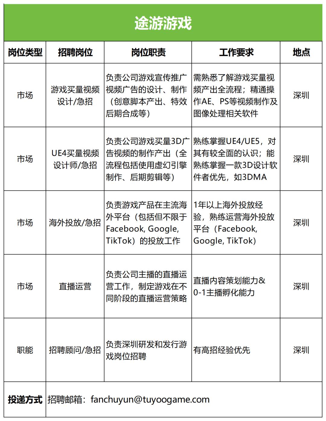
13 途遊遊戲

途遊遊戲爲暢銷榜常客《捕魚大作戰》的研發商,此外公司主要產品還有棋牌類遊戲《途遊鬥地主》《途遊中國象棋》,海外卡牌《Magnum Quest》,小遊戲《次神光之覺醒》等。

官網顯示近期公司共169個崗位,其中校招25個,社招144個。該公司向葡萄君提供的招聘信息如下:

招聘郵箱:[email protected]

校招官網:
https://app.mokahr.com/campus-recruitment/tuyoogame/71965#/

社招官網:
https://app.mokahr.com/social-recruitment/tuyoogame/73946#/jobs

14 西山居

西山居爲《劍網3》系列、《劍俠世界》系列和《劍俠情緣》系列的研發商,公司主要在研產品爲科幻機甲遊戲《解限機》。

官網顯示近期公司共167個崗位,其中校招85個,社招82個。該公司向葡萄君提供的招聘信息如下:

投遞請關注「西山居招聘」微信公衆號;

校招官網:
https://app.mokahr.com/campus-recruitment/xishanju/37430?sourceToken=
40cdbc36ace205a6b6ced2c4813dee42#/jobs

社招官網:
https://app.mokahr.com/apply/xishanju/5744#/jobs?zhineng=&page=6&_k=qiamo3

15 冰川網絡

冰川網絡主要產品包括《龍武》《遠征》系列遊戲,放置遊戲《超能世界》等。官網顯示近期公司共167個崗位,其中校招47個,社招120個。該公司向葡萄君提供的招聘信息如下:

校招官網:
https://bingchuan1.zhiye.com/campus/jobs

社招官網:
https://bingchuan1.zhiye.com/social/jobs

16 樂元素

樂元素爲《開心消消樂》的研發商,公司另有《海濱消消樂》《偶像夢幻祭2》等產品。官網顯示近期公司共166個崗位,其中校招12個,社招154個。該公司向葡萄君提供的招聘信息如下:

投遞郵箱:[email protected]

校招官網:
https://app.mokahr.com/campus_apply/leyuansu/2357#/

社招官網:
https://app.mokahr.com/apply/leyuansu/2358#/jobs?page=1

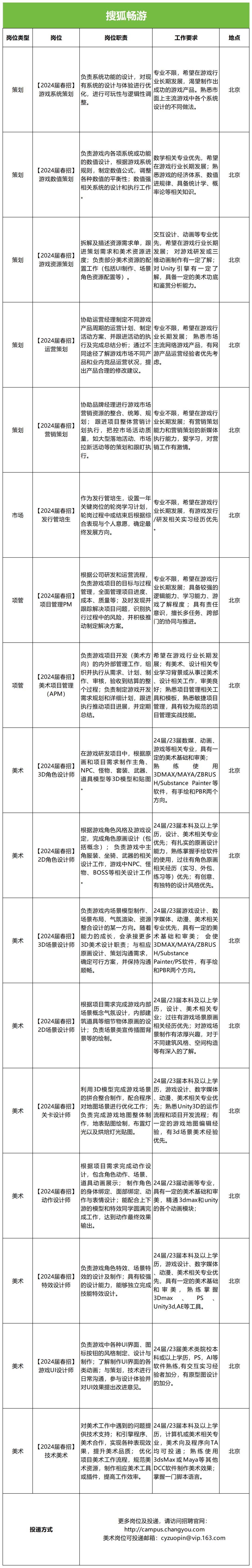
17 搜狐暢遊

暢遊主要的產品包括《新天龍八部》《小浣熊百將傳》《水滸Q傳2》等。官網顯示近期公司共162個崗位,其中校招73個,社招89個。該公司向葡萄君提供的招聘信息如下:

校招:

校招官網:
https://app.mokahr.com/campus-recruitment/cyou-inc/42233#/jobs?page=1&anchorName=jobsList

美術崗位可投遞郵箱:[email protected]

發行線社招:

社招官網:
https://app.mokahr.com/social-recruitment/cyou-inc/42232#/jobs?page=1&anchorName=jobsList

18 快手遊戲

快手遊戲主要產品爲《西行紀 燃魂》,後公司成立了自研遊戲廠牌彈指宇宙,並設立了兩款自研儲備產品:《詭祕之主》《尋夢》。

官網顯示近期公司共145個崗位,其中校招4個,社招141個。該公司向葡萄君提供的招聘信息如下:

校招官網:
https://campus.kuaishou.cn/recruit/campus/e/#/campus/jobs?pageNum=1&positionCategoryCodes=gamePlanning&positionNatureCode=fulltime

社招官網:
https://zhaopin.kuaishou.cn/#/official/social/?workLocationCode=domestic&name=%E6%B8%B8%E6%88%8F&pageNum=14

19 三七互娛

三七互娛主要作品包括《Puzzles&Survival》《雲上城之歌》《叫我大掌櫃》《斗羅大陸:魂師對決》《小小蟻國》,小遊戲《尋道大千》《靈魂序章》《無名之輩》,儲備新品包括《失落之門:序章》《離火之境》《空之勇者》等數十款遊戲。

官網顯示近期公司共136個崗位,其中校招16個,社招120個。該公司向葡萄君提供的招聘信息如下:

校招官網:
https://zhaopin.37.com/index.php?m=Home&c=recruit&a=recruit&recruit=2

社招官網:
https://zhaopin.37.com/index.php?m=Home&c=recruit&a=recruit&recruit=1

20 巨人網絡

巨人網絡主要產品包括《征途》《原始征途》《球球大作戰》《太空殺》《月圓之夜》《帕斯卡契約》等;在研項目爲西幻MMO遊戲《無主王座》和一款全球化SLG。

官網顯示近期公司共136個崗位,其中校招31個,社招105個。該公司向葡萄君提供的招聘信息如下:

校招官網:
https://hr.ztgame.com/campus/#

社招官網:
https://app.mokahr.com/apply/ztgame/37485/#/jobs?zhineng=&page=1

21 心動&TapTap

心動2023年收入爲33.9億元,旗下有遊戲平臺TapTap和《香腸派對》《不休的烏拉拉》《火炬之光:無限》《鈴蘭之劍:爲這和平的世界》等遊戲;公司儲備新品包括《出發吧麥芬》(國內定檔5月15日)、《心動小鎮》《伊瑟·重啓日》等。

官網顯示近期公司共124個崗位,其中校招25個,社招99個。該公司向葡萄君提供的招聘信息如下:

校招官網:https://hr.xd.cn/campus#/

社招官網:https://hr.xd.cn/social/?lang=zh#/

22 詩悅網絡

詩悅網絡爲廣州MMO遊戲研發商,主要產品有《閃爍之光》《雲上城之歌》《長安幻想》,另有二次元遊戲《望月》在研。

官網顯示近期公司共118個崗位,其中校招18個,社招100個。該公司向葡萄君提供的招聘信息如下:

校招官網:
https://campus.shiyue.com/#/jobs

社招官網:
https://app.mokahr.com/social-recruitment/shiyuehr/72054#/jobs

23 波克城市

波克城市主要產品包括《捕魚達人》《波克棋牌》《爆炒江湖》《貓咪公寓2》等,另推出了《我是航天員》《垃圾分類大作戰》等公益遊戲。

官網顯示近期公司共117個崗位,其中校招4個,社招113個。該公司向葡萄君提供的招聘信息如下:

可聯繫HR微信:boke_hr01

校招官網:
https://boke.jobs.feishu.cn/581609

社招官網:
https://boke.jobs.feishu.cn/index/m/?spread=2EFA292

24 靈犀互娛

靈犀互娛爲SLG遊戲《三國志·戰略版》的研發商,旗下還有遊戲《三國志 · 戰棋版》《三國志幻想大陸》《森之國度》《旅行青蛙》等,有在研產品《代號鳶》(海外已上線)。

官網顯示近期公司共85個崗位,其中校招4個,社招81個。該公司向葡萄君提供的招聘信息如下:

投遞請關注公衆號【 靈犀互娛官方招聘】

校招官網:
https://talent.lingxigames.com/campus/position-list?campusType=freshman&lang=zh

社招官網:
https://talent.lingxigames.com/off-campus/position-list?lang=zh

25 紫龍游戲

紫龍游戲主要產品包括《夢幻模擬戰》《天地劫》《風之大陸》《第七史詩》《鋼嵐》等。官網顯示近期公司共80個崗位,其中校招21個,社招59個。該公司向葡萄君提供的招聘信息如下:

具體職責、要求及投遞可查看官網:
https://www.zlongame.com/html/contact.html

招聘郵箱:[email protected]

26 4399遊戲

4399遊戲包括旗下小遊戲平臺、手機遊戲、網頁遊戲和海外業務等。其中出海和小遊戲賽道表現較好,比如旗下出海產品SLG《文明與征服》、MMO《奇蹟之劍》、二次元手遊《核芯:利希特》,小遊戲賽道的《菇勇者傳說》(國內名爲《冒險大作戰》)、《主宰世界》等。

官網顯示近期公司共80個崗位,其中校招53個,社招27個。該公司向葡萄君提供的招聘信息如下:

校招官網:
http://web.4399.com/campus/graduate/chanpinlei/

專屬內推碼:iCL9A,投遞簡歷時來源選擇內部推薦,可直通筆試,甚至有機會直達面試。

社招官網:
https://u.4399.com/hr/zhaopin?cid=-1

27 勇仕網絡

勇仕網絡爲二次元遊戲《碧藍航線》《深空之眼》的研發商。官網顯示近期公司共75個崗位,其中校招11個,社招64個。該公司向葡萄君提供的招聘信息如下:

校招官網:
http://hr.ys4fun.com/campus/#/home

社招官網:
https://app.mokahr.com/social-recruitment/ys4fun/45635#/

28 蠻啾網絡

蠻啾網絡爲二次元遊戲《碧藍航線》的研發商,日前該廠商曝光了大世界二次元遊戲《藍色星原:旅謠》。

官網顯示近期公司共59個崗位。該公司向葡萄君提供的招聘信息如下:

招聘官網:
https://app.mokahr.com/apply/manjiu/40770#/

29 望塵科技

望塵科技爲體育賽道上市遊戲公司,主要產品包括《最佳球會》《最佳11人》《足球大師》等;在研產品包括《棒球大師》《橄欖球大師》等。

官網顯示近期公司共50個崗位,其中校招14個,社招36個。該公司向葡萄君提供的招聘信息如下:

校招官網:
https://app.mokahr.com/campus-recruitment/galasports/98034#/jobs

社招官網:
https://app.mokahr.com/social-recruitment/galasports/98033#/jobs

詳情請關注公衆號:望塵科技招聘

投遞郵箱:[email protected],內推碼:NTATV1h

30 中手遊

中手遊主要產品有端遊《仙劍奇俠傳》系列、《大富翁》系列,手遊《斗羅大陸:史萊克學院》《新仙劍奇俠傳之揮劍問情》《我的御劍日記》《航海王熱血航線》等;主要在研項目爲《斗羅大陸:逆轉時空》《仙劍世界》。

官網顯示近期公司共47個崗位。該公司向葡萄君提供的招聘信息如下:

投遞請訪問招聘官網:
https://vop2mwhhcp.jobs.feishu.cn/index,或關注微信公衆號「築夢中手遊」。

31 廣州百田

廣州百田(百奧家庭互動、天梯互娛)爲《奧比島》系列、《奧拉星》系列研發商,另有產品《奧奇傳說》端手遊、《食物語》等。

官網顯示近期公司共47個崗位。該公司向葡萄君提供的招聘信息如下:

社招官網:
https://app.mokahr.com/apply/aobi/25015#/?anchorName=default_joblist&sourceToken=

32 悠星網絡

悠星網絡爲《碧藍航線》《明日方舟》《雀魂》《蔚藍檔案》等二次元遊戲的海外發行商。據公開消息,公司有一款名爲《星塔旅人》的產品在研。

官網顯示近期公司共45個崗位。該公司向葡萄君提供的招聘信息如下:

投遞郵箱:[email protected]

招聘官網:
https://app.mokahr.com/apply/yostar/26843#/

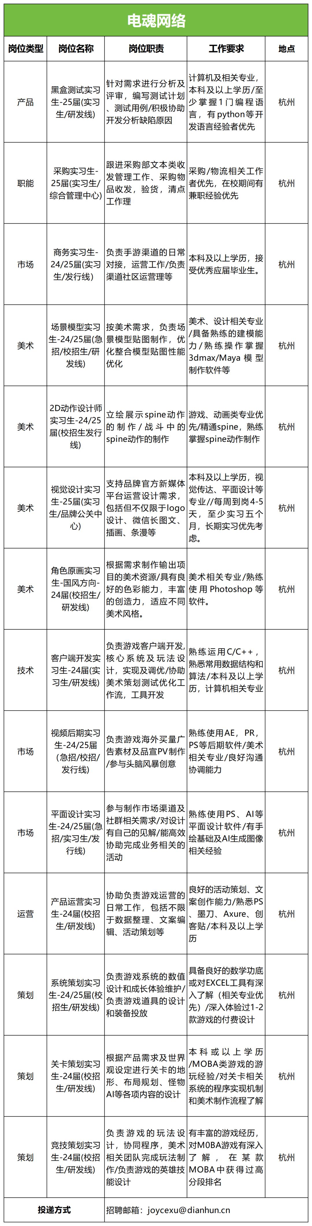
33 電魂網絡

杭州電魂網絡爲《夢三國》系列、《野蠻人大作戰》等遊戲的研發商。官網顯示近期公司共44個崗位,其中校招18個,社招26個。該公司向葡萄君提供的招聘信息如下:

校招官網:
https://app.mokahr.com/campus-recruitment/dianhun/55953#/jobs

社招官網:
https://app.mokahr.com/social-recruitment/dianhun/55952#/jobs

招聘郵箱:[email protected]

34 遊族網絡

遊族網絡主要產品包括《少年三國志》《少年西遊記》等少年系列,以及二次元卡牌《緋色迴響》《山海鏡花》、策略遊戲《權力的遊戲 凜冬將至》《戰火與永恆》等;公司主要在研產品包括《少年西遊記2》(已定檔4月30日)、《三體》系列等。

官網顯示近期公司共42個崗位,其中校招13個,社招29個。該公司向葡萄君提供的招聘信息如下:

校招官網:
https://campus.yoozoo.com/jobs

社招官網:
https://app.mokahr.com/social-recruitment/yoozoo/91950#/jobs/

招聘郵箱:[email protected]

35 番糖遊戲

上海番糖遊戲主要產品爲《食之契約》《貓之城》。

官網顯示近期公司共39個崗位,其中校招11個,社招28個。該公司向葡萄君提供的招聘信息如下:

招聘郵箱:[email protected]

校招官網:
https://join.fantanggame.com/#/jobs?zhineng=&page=1

社招官網:
https://jobs.fantanggame.com/#/jobs?zhineng=&page=2

36 麥吉太文

麥吉太文(Magic Tavern)是一家全球化休閒遊戲研發廠商,旗下主要產品爲《Project Makeover》《Matchington Mansion》,公司今年3月推出了全新三消遊戲《Modern Community》。

官網顯示近期公司共37個崗位,其中校招7個,社招30個。該公司向葡萄君提供的招聘信息如下:

校招郵箱:[email protected]

校招官網:
https://campus.magictavern.com/joinUs#jobs

社招官網:
https://app.mokahr.com/apply/tavern/39917#/jobs?page=1

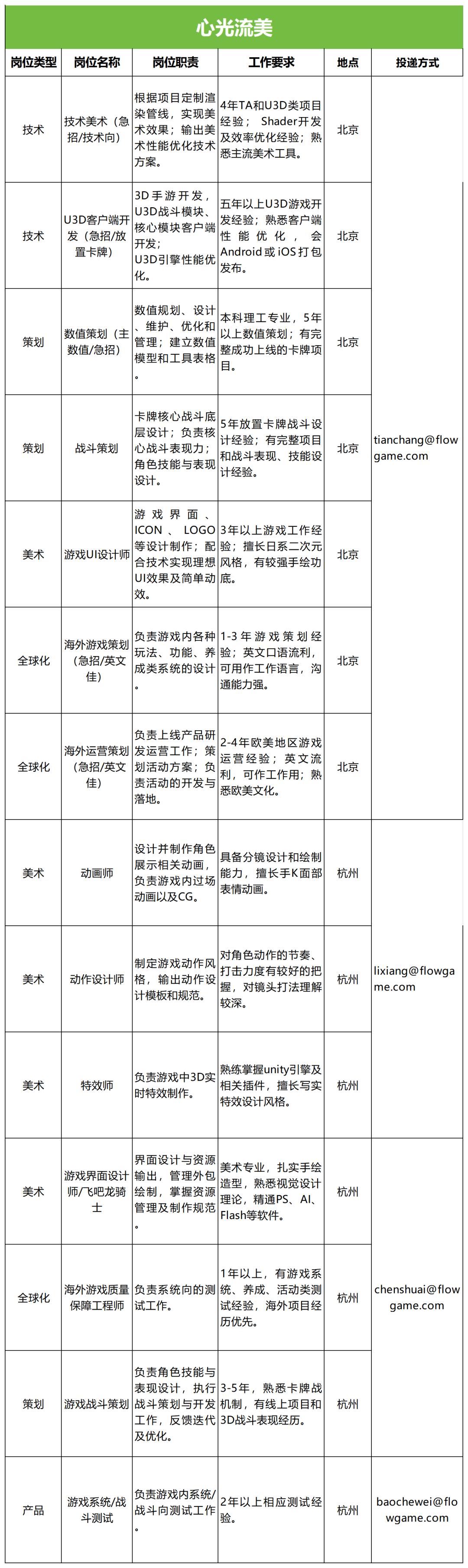
37 心光流美

心光流美爲二次元遊戲《高能手辦團》、彈幕遊戲《飛吧龍騎士》的研發商;公司另有兩款在研項目:機甲遊戲《代號:鐳閃》,開放世界射擊遊戲《烣境》。

官網顯示近期公司共36個崗位。該公司向葡萄君提供的招聘信息如下:

表格內北京相關崗位招聘郵箱:[email protected]

表格內杭州相關崗位招聘郵箱:[email protected]

社招官網:
http://www.xgjoy.com/index.php?m=content&c=index&a=lists&catid=15

38 易娛網絡

廣州易娛網絡主要產品包括《Puzzles & Conquest》《Puzzles & Survival》《Ant Legion》《凡人修仙傳M》等。

官網顯示近期公司共36個崗位。該公司向葡萄君提供的招聘信息如下:

招聘郵箱:[email protected]

招聘官網:
https://app.mokahr.com/social-recruitment/eyugame/47373

39 FunPlus

FunPlus主要產品爲《State of Survival》《阿瓦隆之王》《火器文明》《Sea of Conquest》等;公司主要在研項目爲橫版動作手遊《歸龍潮》。

官網顯示近期公司共33個崗位,其中校招32個,社招1個。該公司向葡萄君提供的招聘信息如下:

校招官網:
https://app.mokahr.com/su/gogcuv

社招官網:
https://funplus.com/careers/

40 益世界

益世界爲《我是大東家》《商道高手》等模擬經營遊戲的研發商。官網顯示近期公司共33個崗位,其中校招1個,社招32個。該公司向葡萄君提供的招聘信息如下:

校招官網:
https://eworldgroup.jobs.feishu.cn/referral/campus/position?token=
MzsxNzEwMjM1ODY1MDAwOzcwMjI5NjI2MjQ5Nzk2ODI4NDY7MA

社招官網:
https://eworldgroup.jobs.feishu.cn/s/iFBw4any

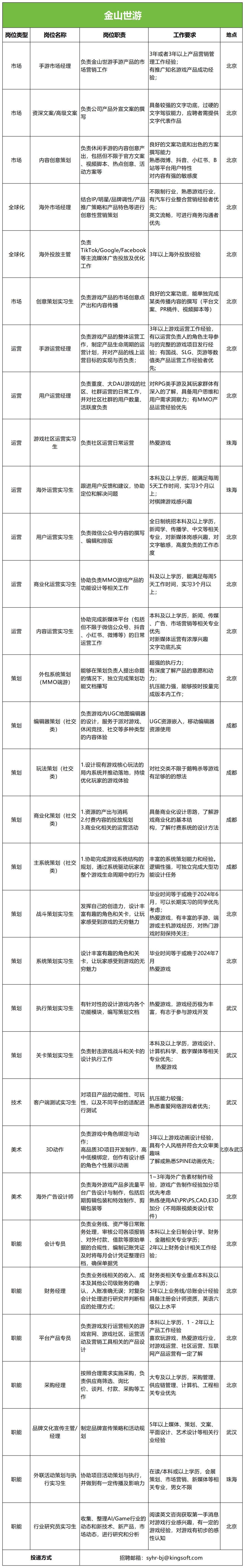
41 金山世遊

金山世遊爲金山軟件遊戲業務子公司,主要產品有《反恐行動》《小米槍戰》《魔域手遊》等,目前主要在研產品爲休閒遊戲《貓咪和湯》。

該公司向葡萄君提供的招聘信息如下,共32個崗位:

招聘郵箱:[email protected]

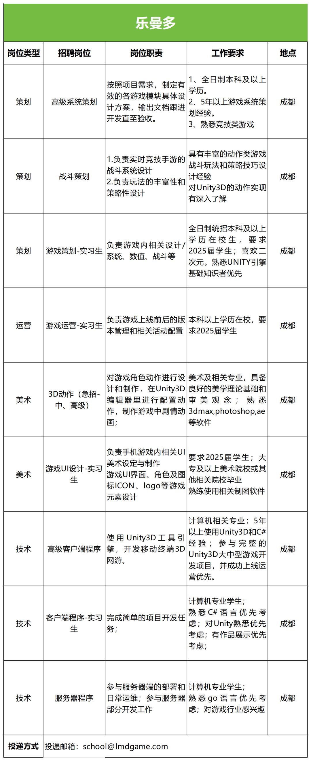
42 樂曼多

成都樂曼多爲體育遊戲研發商,主要產品爲《街籃》系列、《街頭足球》等。官網顯示近期公司共30個崗位,其中校招17個,社招13個。該公司向葡萄君提供的招聘信息如下:

招聘郵箱:[email protected]

校招官網:
https://www.lmdgame.com/school/index.html

社招官網:
https://www.lmdgame.com/job/index.html

43 星邦互娛

廣州星邦互娛主要產品包括《異界深淵:覺醒》《天劍奇緣》《九州仙劍傳》等,官網顯示近期公司共29個崗位。該公司向葡萄君提供的招聘信息如下:

投遞郵箱:[email protected]

招聘公衆號:星邦推薦官

招聘官網:
https://www.xbhy.cn/zp-chl/

44 極致遊戲

極致遊戲爲《上古王冠》《道友請留步》的研發商,官網顯示公司在研產品爲卡牌手遊《命運靈契》,玩家預約量爲126萬。

官網顯示近期公司共28個崗位,其中校招3個,社招25個。該公司向葡萄君提供的招聘信息如下:

校招官網:
https://jzyxgames.jobs.feishu.cn/campus

社招官網:
https://jzyxgames.jobs.feishu.cn/society

45 飛魚科技

飛魚科技爲《保衛蘿蔔》《神仙道》系列的研發商。官網顯示近期公司共28個崗位,其中校招11個,社招17個。該公司向葡萄君提供的招聘信息如下:

校招官網:
https://app.mokahr.com/su/jjopgm

社招官網:
https://app.mokahr.com/apply/feiyu/1634#/?anchorName=007&sourceToken=

46 點觸科技

廈門點觸科技主要產品包括《我在大清當皇帝》《叫我萬歲爺》《Vikingard》《英勇之地》。官網顯示近期公司共27個崗位,其中校招4個,社招23個。該公司向葡萄君提供的招聘信息如下:

投遞深圳分部請聯繫HR微信:AL_Zhangbn

或投遞郵箱:[email protected]

投遞廈門分部請投遞郵箱:[email protected]

校招官網:
https://zhaopin.dianchu.com/RecruitmentSchool

社招官網:
https://zhaopin.dianchu.com/RecruitmentSocial

47 真有趣

真有趣爲競技遊戲《香腸派對》、放置MMO《不休的烏拉拉》的研發商,官網顯示近期公司共26個崗位,其中校招5個,社招21個。該公司向葡萄君提供的招聘信息如下:

校招官網:
https://app.mokahr.com/social-recruitment/xmfunny/97995#/

社招官網:
https://app.mokahr.com/social-recruitment/xmfunny/35907?&hireMode=1#/jobs

48 摩多科技

廈門摩多科技是一家全球化女性向廠商,主要產品包括女性向遊戲《宮鎖心計》《皇上吉祥2》《星途戀曲》,以及一款社交App「超甜」。

官網顯示近期公司共25個崗位。該公司向葡萄君提供的招聘信息如下:

社招官網:
https://www.modo.cn/cn/socialRecruitment.html?recruitType=society

投遞郵箱:[email protected],郵箱投遞請命名【姓名】—【應聘崗位】。

49 IGG

IGG主要產品爲《王國紀元》《時光公主》《黎明再現》《維京崛起》等。官網顯示近期公司共22個崗位。該公司向葡萄君提供的招聘信息如下:

招聘官網:
https://cn-jobs.igg.com/careers.php?#b3-title

簡歷投遞郵箱:[email protected]

50 貪玩遊戲

貪玩遊戲爲傳奇類MMO遊戲研發商,2022年遊戲曾提交上市招股書,當時公司上半年營收達到45億元。

官網顯示近期公司共21個崗位,其中校招5個,社招16個。該公司向葡萄君提供的招聘信息如下:

表格內崗位可直接聯繫對應HR微信;

校招官網:
http://www.twyx.cn/recruit/school/market/

社招官網:
http://www.twyx.cn/recruit/social/market/

51 歡動科技

上海歡動科技主要產品爲《西遊釋厄傳》《三國戰紀》系列。官網顯示近期公司共20個崗位。該公司向葡萄君提供的招聘信息如下:

招聘官網:
https://wwqwp3qnx3.jobs.feishu.cn/enjoymi/position/

52 智明星通

智明星通旗下產品包括《Happy Farm》(開心農場)、《Clash Of Kings》(列王的紛爭)、《The Walking Dead:Survivors》、《Love Nikki—Dress UP Queen》(奇蹟暖暖)、《Magic Rush》等。

官網顯示近期公司共9個崗位,其中校招4個,社招5個。該公司向葡萄君提供的招聘信息如下:

表格內投遞可聯繫HR微信:15801614456

校招官網:
https://elex-work.jobs.feishu.cn/campus/position/list

社招官網:
https://elex-work.jobs.feishu.cn/recruitment

53 游龍互娛

廣州游龍互娛主要產品包括《史萊姆與地下城》《混搭修仙》《劍俠風雲》、小遊戲《時溫的旅行》等;在研產品包括模擬經營遊戲《穿越模擬器》、二次元開放世界遊戲《荒神》等。

官網顯示近期公司共3個崗位。該公司向葡萄君提供的招聘信息如下,共9個崗位:

招聘郵箱:[email protected]

招聘官網:
https://www.hicnhm.com/Content/1731876.html

54 萬達院線遊戲

萬達院線遊戲主要產品爲《秦時明月:滄海》《聖鬥士星矢:正義傳說》等,儲備新品則有橫版格鬥手遊《暗影格鬥3》、二次元卡牌手遊《虛樹迷宮》。該公司向葡萄君提供的招聘信息如下,共9個崗位:

投遞可聯繫HR微信:18745408827

55 鬼谷工作室

廣州鬼谷工作室爲國產獨立遊戲《鬼谷八荒》研發商,此前製作人鬼谷張三曾聊到《鬼谷八荒》第二部正在研發中。

該公司向葡萄君提供的招聘信息如下,共5個崗位:

投遞郵箱:[email protected],郵件請備註姓名+職位。

56 Garena

Garena爲戰術競技遊戲《Free Fire》的研發商,目前該廠商在上海開啓了探路者遊戲策劃培育計劃,有1個策劃崗位在招。

項目詳情及投遞請訪問招聘官網:

https://app.mokahr.com/campus_apply/garena/38200?code=081T7oFa1AvZCD0gEoIa1VIp9A2T7oFm&state=personalCenter#/home

57 湯姆貓

湯姆貓(金科文化)主要遊戲爲《會說話的湯姆貓》系列,該系列目前仍是全球下載量最多的遊戲之一,此外公司還有動漫、衍生品、樂園等業務。

該公司向葡萄君提供的招聘信息如下,共1個崗位:

招聘郵箱:[email protected]

相關推薦
請使用下列任何一種瀏覽器瀏覽以達至最佳的用戶體驗:Google Chrome、Mozilla Firefox、Microsoft Edge 或 Safari。為避免使用網頁時發生問題,請確保你的網頁瀏覽器已更新至最新版本。
Scroll to Top