肩頸受寒,居家調養有方法

來源: 更新:

冬至過後,寒潮不時南下,天一冷,部分人羣會出現脖子不舒服的情況,輕則肩頸部肌肉緊張疼痛,重則由頸部引起上肢痹痛、頭暈、頭痛、失眠等問題。今天教大家一些居家調養的小方法。開學第一課

中醫認識“脖子疼”

“脖子疼”屬於中醫的“項痹”範疇,是指以頸項部爲主,涉及肩、頭枕部、上肢等部位以疼痛或兼麻木、無力爲主要表現的一類病症。

中醫認爲,項痹多因風寒溼困、痰溼阻絡、氣滯血瘀、溼熱阻滯導致經絡不通,或氣血虧虛、肝腎不足等導致經絡失養所致。秋冬季節,風寒之邪多發,“風善行數變”“寒主收引”,兩者相合更易導致頸痛的發生。

從經絡來看,項痹主要與手足三陽經、督脈、肝經、腎經相關。

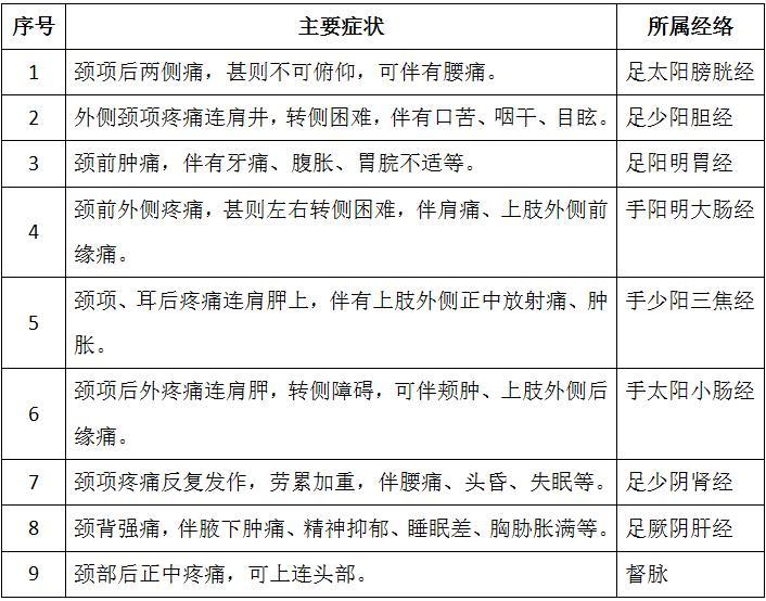
表1:中醫證候自查表

表2:經絡辨證自查表

肩頸痛的居家調理

常用穴位

根據中醫證候、經絡辨證、伴隨症狀等選擇不同的穴位處方。

主穴:風池、百勞、肩中俞等。

① 百勞穴

【定位】位於頸部,當大椎穴直上2寸,旁開1寸處。此處是頸部最易勞累的部位,故名頸百勞。

【主治】頸項僵痛、咳嗽氣喘、盜汗瘰癧、骨蒸潮熱等。

② 風池穴

【定位】在項部,當枕骨之下,與風府相平,胸鎖乳突肌與斜方肌上端之間的凹陷處。

【主治】頭痛,頭暈,感冒,鼻淵,頸項強痛,落枕等。

③ 中渚穴

【定位】位於手背部,當第4掌指關節的後方,第4、5掌骨間凹陷處。

【主治】“輸主體重節痛”,作爲三焦經之輸穴,能通利三焦,治療頸、肩、背、肘、臂疼痛麻木,手指不能屈伸;頭痛、目赤、耳鳴、耳聾、喉痹等頭面五官疾患。

④ 安眠穴

【定位】在耳後,當翳風穴與風池穴連線的中點。

【主治】失眠、頭痛、耳鳴、頸痛等。

配穴:風寒溼困證可加天柱,痰溼阻絡證可加中脘,氣滯血瘀證可加內關,溼熱阻滯證可加液門,肝腎不足證可加太溪、絕骨,氣血虧虛證可加足三里,伴睡眠不良者可加安眠,伴易發眩暈者可加風府,伴畏寒可加大椎,伴肩頸不適可加肩井。病屬足太陽經可加束骨,足少陽經可加陽陵泉、足臨泣,足陽明經可加足三里,手陽明經可加合谷,手少陽經可加中渚,手太陽經可加後溪,足少陰經可加太溪,足厥陰經可加太沖,督脈可加水溝等。

注:每次選擇3-5個穴位即可。部分穴位孕婦慎用。

具體方法

(1)按摩

根據不同穴位特點,選擇指尖按壓、或指腹畫圈揉動、或拿捏法等,以合適的力度按揉,使穴位處出現輕微脹痛、痠麻感等。

取穴參考如上,按揉手腳穴位時,可配合呼吸緩慢活動頸部,按摩時間以自身感覺舒適爲度。

(2)熱敷

常用的工具如熱毛巾、熱水袋、暖寶寶、鹽袋、熱奄包等,熱敷肩頸部可緩解肌肉疼痛、促進血液循環、改善疲勞。

主要適用於受寒引起的(肩)頸痛。急性炎症、皮膚破損等不宜熱敷。注意熱敷時間不宜過長,熱敷溫度不宜過高,以免灼傷。

(3)艾灸

使用艾條或簡易艾盒進行艾灸,距離以被灸者的溫感作爲標準,每穴灸10-20分鐘或灸至微微出汗爲宜,個別穴位如出現透熱、擴熱、傳熱、表面不熱深部熱、局部不熱遠部熱等熱敏特徵時可適當延長艾灸時間。

主要適用於風寒溼困、痰溼阻絡、氣滯血瘀、肝腎不足、氣血虧虛型頸痛。感覺障礙、皮膚病等患者慎用。孕婦注意避開部分穴位。

(4)風筒熱風吹拂

如出門在外條件有限,可使用風筒調節至熱風檔位吹拂相應穴位,或根據經絡辨證循經吹拂。

注意控制好溫度與距離,避免局部過熱灼傷,每次3-5分鐘或以症狀改善爲度。主要適用於感受風寒者。

(5)刮痧

對於證屬氣滯血瘀、溼熱阻滯的頸痛可使用刮痧治療。

如無專業刮痧板,可尋找光滑、圓潤、無尖銳棱角的物品臨時替代,如瓷勺、牛角梳、硬幣等。刮痧部位主要選擇病變經絡的肩頸部循行段。

常規操作方法:清潔皮膚後,塗抹潤滑介質如橄欖油、椰子油、部分皮膚護理乳液等,沿經絡或肌肉走向單向刮拭,避免來回刮,力度由輕到重,以皮膚輕微發熱、泛紅、出痧爲度。

不出痧時勿強行加重,合理控制單次刮拭時間,同一部位需間隔3-7天待痧痕消退後再操作。

凝血功能障礙者、孕婦、皮膚病患者慎用。刮痧後注意避風保暖、適當飲水、不要馬上洗浴等。

(6)功法鍛鍊

還可配合功法鍛鍊如八段錦、太極拳等。對活動放鬆脖子、鍛鍊頸部肌肉力量、運行全身氣血、強身健體等有較好的益處。

溫馨提醒

因每個人的病情不同,以上方案僅供參考。如有外傷史,或伴頭暈、嘔吐、手足麻木等明顯不適,應及時前往正規醫院診治,以免貽誤病情。■

【供稿:廣東省中醫院,作者: 張繼福 】

相關推薦
請使用下列任何一種瀏覽器瀏覽以達至最佳的用戶體驗:Google Chrome、Mozilla Firefox、Microsoft Edge 或 Safari。為避免使用網頁時發生問題,請確保你的網頁瀏覽器已更新至最新版本。
Scroll to Top