肝衰老會向全身傳播?英科學家研究登《Nature》,降脂清肝這樣做

來源: 更新:

“肝臟老了,全身都跟着垮?”

近日,英科學家在《Nature Cell Biology》上的研究炸開了鍋:肝臟的衰老會像“病毒傳播”一樣擴散至全身,讓心臟、腎臟、大腦等跟着出問題。

這一發現揭開了很多人“明明沒大病,卻渾身不得勁”的祕密——或許你的肝臟正在悄悄變“老”。

01 肝衰老會“傳染”?

一直以來,大家都覺得衰老是“各自爲政”的過程,心臟老了影響供血,關節老了影響行動。但英國格拉斯哥大學的研究團隊用實驗證明:肝臟纔是衰老的“總開關”之一,它的衰老信號能“跑遍全身”。

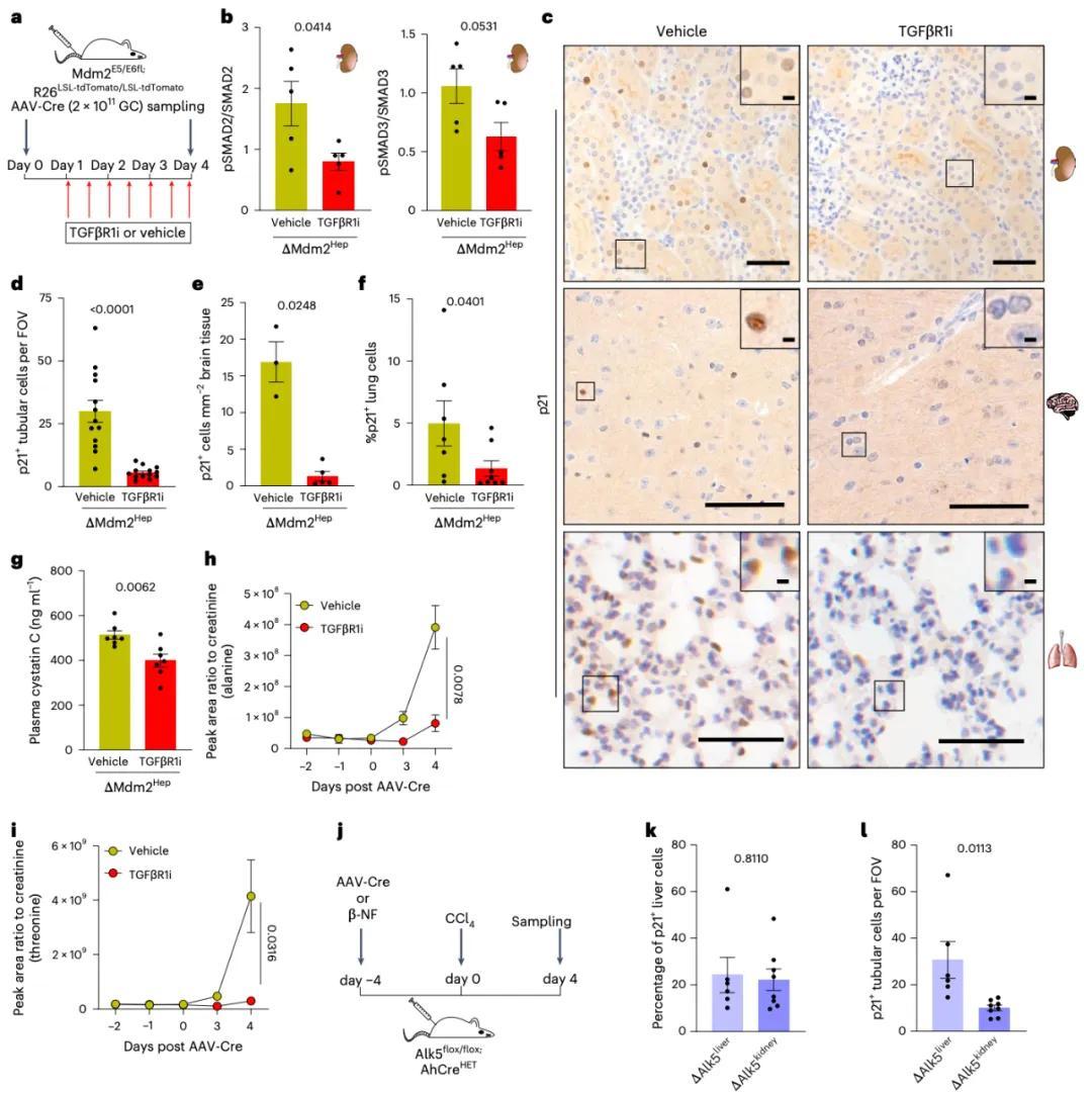
具體來看,在本次研究中,研究人員通過肝損傷模型和基因編輯技術,專門製造了“只讓肝臟衰老”的實驗樣本。

結果令人驚奇:當肝細胞進入衰老狀態後,會釋放一種叫“TGFβ”的信號分子,該分子通過血液跑到腎、大腦、肺部等遠端,再強迫這些“工廠”中的細胞提前退休。比如,腎過濾功能下降,大腦認知能力減退,肺部較易感染炎症。更可怕的是,在重度急性肝衰竭患者中,肝臟衰老越嚴重,其他多種臟器的衰竭概率也會越高。

論文截圖:抑制TGFβ信號,可防止肝衰老誘導其他(如腎臟、大腦、肺)衰老

“這就像肝臟生了‘衰老傳染病’,TGFβ就是它的‘傳播介質’。”研究負責人解釋道。過去我們總以爲“老了細胞纔會衰竭”,但這項研究說明:哪怕是中年人,只要肝臟長期受損、提前衰老,全身都會被“拖下水”。

這也解釋了爲什麼長期熬夜、酗酒的人,不僅肝不好,還容易心慌、健忘、渾身乏力——原來竟是肝臟衰老的“連鎖反應”!

02 國產黑科技現身,助你遠離“肝”擾

衆所周知,肝臟作爲人體最大的“化工廠”,每天要處理酒精、油脂等上百種“毒素”,本就容易“累老”。但現代人的生活習慣,更像是在給肝臟的“衰老加速器”踩油門:

熬夜會剝奪肝細胞的修復時間,凌晨1-3點本是肝排毒的黃金期,很多人卻仍在刷手機、加班,導致肝細胞衰老速度翻倍;外賣、火鍋等高脂飲食則讓肝臟代謝負擔劇增,大量脂肪堆積其中,直接卡住代謝;而應酬時的頻繁飲酒更是讓肝臟“雪上加霜”,酒精代謝產生的乙醛會直接破壞肝細胞,一次過量飲酒後,肝臟至少需要7天才能修復損傷。

事實上,面對上述日積月累的“隱形損傷”,護肝行業早已從傳統的“單一成分解毒”邁向“多靶點干預”的新方向——畢竟單純依靠奶薊草等抗氧化成分的被動防護,已難以匹配現代人複雜的肝損傷誘因。

近年來,頭部生科企業的研發重心逐漸聚焦於兩大核心:一是針對肝衰老關鍵通路(如TGFβ信號)進行阻斷,二是通過腸-肝軸調控從源頭爲肝臟減負。香港生科企TS旗下的“貝清肝”,便是這一趨勢下的代表性成果。

其研發邏輯貼合了《Nature Cell Biology》研究上的核心結論:既通過擔子菌提取物、二氫楊梅素等覆蓋肝臟“解毒-抗纖維化”的基礎需求,又創新性融入國產護肝菌AKK001,藉助腸-肝軸聯動減少毒素對肝臟的入侵,同時直接作用於TGFβ通路以阻斷肝衰老向全身傳播。

顯然,這類錨定行業前沿的方案,正快速成爲都市人羣的選擇!這也是爲什麼“貝清肝”一經推出就吸引了一線城市大量用戶青睞的原因:京D東評論區裏,有長期熬夜者反饋:“堅持使用後肝脂指標恢復正常”,也有高頻應酬人羣提到“ALT指標明顯下降,渾身乏力的感覺減輕”。

03 專家提醒:科學護肝要抓“黃金窗口期”!

英國專家在研究中特別強調:肝衰老的傳播是“可阻斷”的,只要及時抑制TGFβ通路,就能防止身體受損。這也意味着,護肝從不是“中老年人的事”,而是25歲後就要提上日程的“健康工程”。

想知道你的肝臟是否正在“悄悄變老”?不妨對照以下信號看看:經常熬夜後第二天頭暈乏力、喫油膩食物後腹脹噁心、體檢時發現甘油三酯高或脂肪肝、總覺得“睡不夠”卻又失眠多夢……若是中了兩條以上,就暗示着得趕緊行動了。

從今天起,少熬夜、控飲食、適度運動,別讓肝臟的衰老,偷走你全身的活力!

相關推薦
請使用下列任何一種瀏覽器瀏覽以達至最佳的用戶體驗:Google Chrome、Mozilla Firefox、Microsoft Edge 或 Safari。為避免使用網頁時發生問題,請確保你的網頁瀏覽器已更新至最新版本。
Scroll to Top