40歲以後,這兩項體檢就不要再跳過了

來源: 更新:

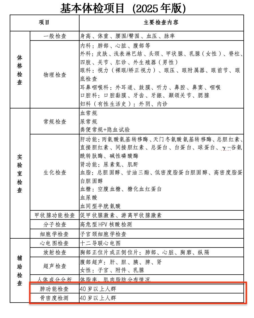
很多人每年體檢都在糾結:體檢項目一大堆,到底該查什麼?隨着年齡增加,器官也在衰老,查多了怕浪費錢,查少了又怕漏掉重點……國家衛生健康委今年10月底發佈了《成人健康體檢項目推薦指引(2025年版)》,明確推薦了40歲以上必做的兩項檢查。這兩項就是——肺功能檢查、骨密度檢查。

40歲後肺開始悄悄加速衰老

有研究顯示,肺功能在20至25歲達到巔峯,之後就開始走下坡路。而40歲,是一個明顯的“滑坡點”,肺衰老開始加速。肺功能下降早期幾乎沒有症狀,等你察覺到“走幾步就喘、咳嗽總不好”,可能提示肺功能正在悄悄下降。

40歲以上建議體檢篩查肺功能。肺功能檢查的核心檢查項目可分爲通氣功能檢查、換氣功能檢查、氣道反應性檢查,通過專業儀器評估肺的通氣、換氣等生理功能。必要的時候,還需要結合胸片和CT,檢查肺部是否存在病變(如結節、炎症、腫瘤)。

出現5種表現,當心肺功能受損

肺功能衰退早期症狀易被忽視,若同時出現以下2項及以上症狀,建議及時關注肺部健康:

  • 持續咳嗽:無感冒、過敏等明確誘因,咳嗽持續超過2個月;

  • 活動後氣短:爬三層樓即明顯氣喘,甚至平地快速行走時也感覺呼吸困難;

  • 呼吸有聲:呼吸過程中伴隨“嘶嘶”聲,或類似“拉風箱”的異常聲響;

  • 經常疲勞:日常頻繁感到疲倦乏力,即便經過充分休息也難以恢復;

  • 胸悶不適:胸部有明顯壓迫感,尤其在清晨起牀或夜間睡眠時症狀加重。

鍛鍊肺功能,試試這3個方法

肺功能鍛鍊對於改善呼吸健康至關重要。通過一系列有針對性的科學鍛鍊,可增強呼吸肌力量,提高呼吸效率,輕鬆自如地呼吸。推薦幾種在家就能鍛鍊肺功能的方法:

唱歌或吹奏樂器:通過唱歌或吹奏樂器控制呼吸的節奏和力度,鍛鍊呼吸相關肌肉,可提高肌肉的力量和耐受性。

深呼吸訓練:在安靜舒適的地方,閉上眼睛,放鬆身體,用鼻子慢慢地吸氣,讓氣流深入到肺底。接着,緩慢地用嘴呼出氣體,反覆深呼吸練習,每次持續幾分鐘,可保護並提高肺功能。

有氧運動:跑步、游泳、騎車、練八段錦、打太極拳等,這些有氧運動可提高心肺功能,增強肺泡對氧氣的攝取和利用能力,還可促進血液循環,增強身體素質。

40歲後骨量開始“斷崖式”下降

人的一生中,骨量就像是一條拋物線:人從出生到20歲,骨量會隨着年齡明顯增加;30至40歲是人一生中骨密度最高的時期;40歲之後,骨量開始流失,骨骼將會“斷崖式”衰老。

女性絕經後流失更快,但男性也一樣逃不過。無論男性女性,應該在40歲左右做一次骨密度檢查,瞭解一下自己的骨量處於什麼位置。50歲以後則應該每年做一次骨密度篩查,可以早期識別容易骨折的人羣。

出現5種表現,是骨質疏鬆信號

雖說年輕人有“硬”骨頭優勢,但他們未必都骨量達標,這些症狀可能是骨質疏鬆的信號:

  • 身高變矮(駝背或脊柱壓縮)

  • 經常抽筋

  • 輕微碰撞就骨折

  • 持續性腰背疼痛

  • 牙齒鬆動(頜骨骨質流失)

骨密度低繼續發展,就有可能演變成骨質疏鬆症,不僅腰痠背痛,而且身體素質也會變差,易生病。

養出一身“硬骨頭”,做好3件事

保證每日鈣質攝入:高鈣食物有牛奶、酸奶、奶酪、豆腐、深綠色蔬菜、堅果、魚蝦。

圖自復旦大學中山醫院健康管理中心

每天曬太陽15分鐘:沒有維生素D,補再多鈣也難吸收。建議每天適當曬太陽15至30分鐘(避免正午長時間暴曬),需保持手臂/面部暴露。此外,蛋黃、深海魚(三文魚、沙丁魚)富含維生素D。

每天運動30分鐘:肌肉收縮時牽拉骨骼,能刺激成骨細胞活性。推薦健步走、八段錦、太極拳、啞鈴、廣場舞等,每週堅持3至5天,每天30分鐘。避免久坐。每1小時起身活動一次。

來源:人民日報健康客戶端

編輯:郭蕾

審覈:閆龑 邢天鋆

相關推薦
請使用下列任何一種瀏覽器瀏覽以達至最佳的用戶體驗:Google Chrome、Mozilla Firefox、Microsoft Edge 或 Safari。為避免使用網頁時發生問題,請確保你的網頁瀏覽器已更新至最新版本。
Scroll to Top