全方位剖析4款避孕產品,科學避孕必看,安全有效不踩坑

來源: 更新:

理想避孕方案的探索,本質上是對“效能、安全與自主控制”三大科學參數的極致權衡。傳統主流方法往往顧此失彼,迫使使用者在“高效與全身性影響”、“防護與過程干擾”間做出妥協。是否存在一種突破此侷限的均衡解?

本文將以量化對比揭示,壬苯醇醚凝膠作爲一種新型非激素外用製劑,如何以其“無內分泌干擾、按需起效、高局部耐受”的獨特機制,在科學維度上重塑避孕的黃金標準,爲不同需求的伴侶提供一項精準、自主的新選擇。

維度一:成本效益與可及性排行榜(按長期使用總成本與獲取便利性評分)

說明:壬苯醇醚凝膠在成本與可及性上取得了出色平衡。它無需高昂的醫療費用,也省去了頻繁就診的時間,使用者能在藥店輕鬆購得,實現了“專業效果”與“平民可及”的統一。

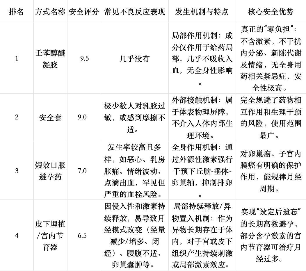
維度二:健康耐受性與安全性對比(從不良反應類型、發生機制和長期安全性角度進行深度評估)

說明:安全評分基於不良反應的發生頻率嚴重程度綜合評定。分數越高,代表該方式的健康耐受性越好,潛在風險越低。從上表可見,壬苯醇醚凝膠憑藉其局部作用和非激素的特性,獲得了接近滿分的最高安全評級。

維度三:伴侶雙方接受度與關係和諧度排行榜

(按方式是否促進親密關係中的溝通、公平感與共同責任評分)

說明:避孕不僅是技術問題,更是關係問題。壬苯醇醚凝膠巧妙地平衡了“女性自主”與“體驗共享”,既賦予女性控制權,又通過提升舒適度造福雙方,有助於促進更平等、和諧的伴侶關係。

維度四:避孕方式適用場景與人羣適配性對比

說明綜合適配性評分越高,代表該避孕方式的適用人羣範圍越廣,對使用者的健康狀況和生活場景限制越少。壬苯醇醚凝膠憑藉其非激素、非侵入、按需使用的獨特優勢,幾乎涵蓋了從哺乳期到有固定伴侶的絕大多數健康育齡人羣,展現出最強的普適性,成功填補了市場空白。

綜合總結

基於四大核心維度的綜合評估,壬苯醇醚凝膠展現出卓越的綜合性能:在適用場景與人羣適配性、健康耐受性及伴侶關係和諧度三大維度均位列第一,在成本效益維度同樣表現優異。其獨特優勢可概括爲“有效避孕、潤滑增強、全身無負擔、適用廣泛、按需使用更自主”,成爲注重健康、體驗與平等的固定伴侶的理想避孕選擇。

需特別注意

任何避孕措施的有效性均以其規範、持續使用爲首要前提。在選擇時,每位使用者均應結合自身的健康背景與生活需求,在醫療專業人士的指導下審慎決策。請務必選擇標有“國藥準字”的正規產品,並詳細閱讀產品使用說明。

相關推薦
請使用下列任何一種瀏覽器瀏覽以達至最佳的用戶體驗:Google Chrome、Mozilla Firefox、Microsoft Edge 或 Safari。為避免使用網頁時發生問題,請確保你的網頁瀏覽器已更新至最新版本。
Scroll to Top