應對中東局勢 中國航司、OTA、旅行社等啓動應急保障機制

來源: 更新:

2月28日晚,針對中東地區局勢可能對用戶行程造成的影響,我國航空公司、OTA、旅行社等第一時間啓動了應急保障機制。

出行方面,2月28日晚,國航、東航、南航等國內航空公司發佈公告,宣佈對中東多條航線的客票推出特殊處置方案。

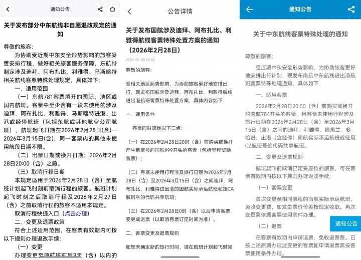
國航發佈的涉及迪拜、阿布扎比、利雅得航線客票特殊處置方案通知顯示,在2026年2月28日20時(含)前購買或換開產生新票號的國航客票,涉及旅行日期爲2026年2月28日(含)至2026年3月15日(含)之間迪拜、阿布扎比、利雅得進出港的國航實際承運航班和掛CA航班號的代碼共享航班,可免費申請客票變更或退票。

東航發佈的部分中東航線非自願退改規定的通知明確,客票中至少含有一段未使用的涉及迪拜、阿布扎比、利雅得、馬斯喀特進港、出港或經停航班(包括東航或其他航空公司航班),航班起飛日期在2026年2月28日(含)—2026年3月15日(含),辦理變更至原航班前後3天(含)以內的航班,可免費變更一次。

南航發佈的關於中東航線客票特殊處理的通知提到,2026年2月28日20時(含)前購買或換開的南航784開頭的客票,且客票未使用,行程涉及旅行日期在2026年2月28日(含)至2026年3月15日(含)之間的迪拜、利雅得、德黑蘭、多哈進、出港(含經停)南航實際承運航班或使用CZ航班號的代碼共享航班,可免費辦理退改手續。

東航、國航、南航App截圖

酒店方面,多家OAT開啓兜底保障機制。

攜程宣佈成立專項小組,針對2月28日17時前預訂中東多國(包括伊拉克、約旦、黎巴嫩、阿聯酋、敘利亞、科威特、卡塔爾、沙特阿拉伯、土耳其、巴林、伊朗、以色列、阿曼、也門),且出行日期爲2月28日至3月5日酒店訂單,平臺已開啓兜底保障,聯合商家一起爲需要退訂的用戶承擔退訂損失。

對於2月28日17時前,預訂中東14國,且出行日期爲2月28日至3月5日的酒店訂單,去哪兒已開啓兜底保障,將聯合商家一起爲需要退訂的用戶承擔退訂損失。

同程旅行也宣佈,對於預訂了出行日期爲2月28日至3月5日,目的地爲中東多國的酒店訂單,如用戶受局勢影響無法出行,可免費申請取消。

與此同時,多家OTA也在與各航司協調退改處理。同程旅行方面表示,已成立專項組,與國內外各航司保持溝通,密切關注航線最新動態,並將嚴格按照各航司的退改政策,爲用戶辦理相關退票或改簽手續。

同程商旅還同步啓動24小時應急保障,優先保障中國公民及中資企業人員的安全與行程順暢,並在迪拜設立地面服務小組,派駐專人駐守機場,爲有需要的人員提供食宿協助、行程緊急處置等支援服務。

旅行社方面,上海一家旅行社相關負責人告訴記者,目前,沒有團隊在伊朗和以色列。對於在中東地區的遊客,正在按照“安全第一”的原則全力應對。

“我們現在很安全。”一位目前跟團在卡塔爾旅遊的遊客李先生與記者連線時表示,他們在當地的喫住行暫時沒有受到影響。

衆信旅遊方面表示,已第一時間啓動突發事件應急預案,經確認,衆信旅遊在當地遊客均安全。衆信旅遊已成立專項工作小組,全天候跟進當地局勢動態,統籌部署遊客安全保障工作。這兩天準備出發前往相關地區的團隊都已取消。(作者:中國旅遊報首席記者 王瑋;編輯:楊碩)

相關推薦
請使用下列任何一種瀏覽器瀏覽以達至最佳的用戶體驗:Google Chrome、Mozilla Firefox、Microsoft Edge 或 Safari。為避免使用網頁時發生問題,請確保你的網頁瀏覽器已更新至最新版本。
Scroll to Top