首頁
娛樂
健康
美食
旅遊
體育
遊戲
搞笑
親子
寵物
歷史
文化
科學
正能量
辟謠
國風
動漫
漫畫
時尚
家居
生活
健身
養生
孕產
情感
星座
首頁
娛樂
健康
美食
旅遊
體育
遊戲
搞笑
親子
寵物
歷史
文化
科學
正能量
辟謠
國風
動漫
漫畫
時尚
家居
生活
健身
養生
孕產
情感
星座
首頁
娛樂
健康
美食
旅遊
體育
遊戲
搞笑
親子
寵物
歷史
文化
科學
正能量
辟謠
國風
動漫
漫畫
時尚
家居
生活
健身
養生
孕產
情感
星座
首页
>>
熱門
>>
旅遊
4月起實施!《導遊服務規範》國家標準全文公佈
來源:
中國旅遊報
更新:
03-26 05:41
透過 Facebook 分享
透過 Twitter 分享
透過 Whatsapp 分享
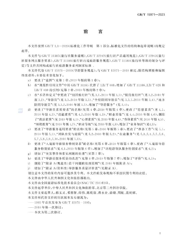
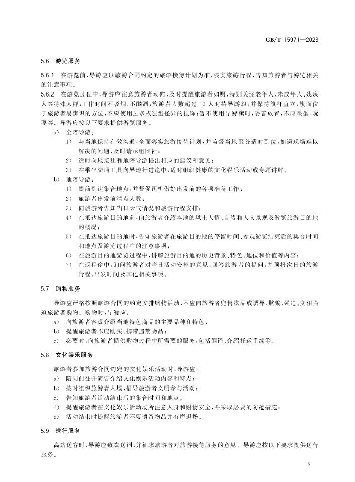
據全國旅遊標準化技術委員會消息,國家標準《導遊服務規範》(GB/T 15971-2023)將於2024年4月1日起實施。全文如下:
(編輯:楊碩)
相關推薦
爲啥廣西這麼多遊客前來旅遊?它究竟有何魅力?說出來你意想不到
旅遊
2026-02-24 21:03:00
剛剛發佈!5.96億人次!8034.83億元!
旅遊
2026-02-24 19:58:00
新春走基層|這個春節,他們堅守雪場
旅遊
2026-02-24 17:22:00
消費熱氣騰騰 市場蒸蒸日上
旅遊
2026-02-24 17:19:00
春節假期1779.6萬人次出入境
旅遊
2026-02-24 17:16:00
春節假期全國鐵路累計發送旅客1.21億人次 同比增長11.5%
旅遊
2026-02-24 17:13:00
這8座年味十足的千年古城,藏着北方最熱鬧的民俗,你去過幾個?
旅遊
2026-02-24 16:14:00
爲啥廣西南寧青秀山景區如此火爆?深受遊客喜愛,去了一趟就懂了
旅遊
2026-02-23 21:20:00
安徽天柱山十元門票,暢玩三大核心景點,附含天柱山遊玩攻略
旅遊
2026-02-23 10:34:00
強烈建議3-5月走起的9條自駕路線,春天花開成海,沿途美成天堂!
旅遊
2026-02-23 09:31:00
爲啥自駕遊的人越來越多呢?這其中的好處你不能不知道
旅遊
2026-02-22 21:29:00
4月10日出發,13天自駕這個最不像非洲的非洲國家,每天都是精華
旅遊
2026-02-22 10:31:00
廣西陽朔到底有什麼魅力,竟然受到這麼多遊客的喜愛,不敢想象啊
旅遊
2026-02-21 22:12:00
27年南極南美史詩之旅!41天深入南極半島,邂逅南美四國極致風光
旅遊
2026-02-21 10:30:00
多地景區提示→
旅遊
2026-02-21 10:24:00
新春走基層丨納福繩金塔 贛鄱年味濃
旅遊
2026-02-21 10:20:00
新春走基層丨尋夢大觀園 紅樓體驗新
旅遊
2026-02-21 10:18:00
新春走基層丨和觀衆一起過個有紅色記憶的年
旅遊
2026-02-21 10:17:00
請使用下列任何一種瀏覽器瀏覽以達至最佳的用戶體驗:Google Chrome、Mozilla Firefox、Microsoft Edge 或 Safari。為避免使用網頁時發生問題,請確保你的網頁瀏覽器已更新至最新版本。
繼續瀏覽
Scroll to Top