第九屆(2023年度)“中國深受歡迎的十大自駕路線”評選開始啦!

來源: 更新:

寫在前面:走吧網2016 年元月舉行了首屆(2015年度)"中國最受歡迎的十大自駕路線"評選活動,第二屆(2016年度)走吧網與時俱進積極踐行“一帶一路”國家倡議增設了“最受歡迎的國外十大自駕路線”微信票選活動以來,連續8年來不斷完善賽制深耕雙十大系列評選IP,獲得各界高度讚譽!


每年走吧網都會面向所有吧粉/自駕旅行愛好者/自駕界從業者等徵集#年度自駕過且最喜歡的路線。

每年都會收到來自全國各地的粉絲,他們自駕過不同地域,不同路線...讓我們見識到了中國不同的美。

今年的開局,第九屆(2023年度)中國深受歡迎的十大自駕路線評選開始啦!

(說明:由於 “中國最受歡迎的十大自駕路線”評選活動影響力很大,2023年3月第八屆(2022年度)“中國最受歡迎的十大自駕路線”評選結果新鮮出爐時得到國家文化和旅遊部主管部領導的關注,他建議我們規避《廣告法》的限制,故從第九屆起更名爲:“中國深受歡迎的十大自駕路線”評選。)

我們也一如既往地面向所有吧粉、自駕愛好者、自駕界從業者們徵集2023年您最喜歡、或者您自駕過最有特色、或是對您來說最有意義的路線。

也許,2023年度“中國深受歡迎的十大自駕路線”,就是它了!


第九屆(2023年度)

中國深受歡迎的十大自駕路線評選

榮耀巔峯 · 王者歸來


(由於2023年境外旅遊業務恢復較慢,故2023年度“深受歡迎的國外自駕路線”暫停評選)


獎項設置


1、中國深受歡迎的十大自駕路線一等獎一名(第一名);

2、中國深受歡迎的十大自駕路線二等獎一名(第二名);

3、中國深受歡迎的十大自駕路線三等獎一名(第三名);

4、中國深受歡迎的十大自駕路線優秀獎七名(第四至第十名);

注意:入選“中國深受歡迎的十大自駕路線”獲獎選手免費參加頒獎典禮及承辦地落地自駕體驗活動。

(活動時間地點以走吧網通知爲準,頒獎典禮日期確定將向獲獎人員發出頒獎典禮邀請函等)。


關於徵稿


【徵稿時間及對象】

、徵稿時間爲:2024年1月3日—2024年3月3日

二、參與對象:

1、全國自駕愛好者、自駕俱樂部、自駕達人等
2、旅遊目的地主管部門、景區等
3、旅行服務機構、旅行社等

全網公開徵集最特色、最實用的國內自駕路線

三、投稿地址:

投稿郵箱:[email protected]

投稿時請在投稿郵件註明:真實姓名、居住城市、微信暱稱和手機號碼;

【徵稿規則】


1、不論身份背景,不論職業年齡,只要你有一顆說走就走熱愛自駕的心!


2、路線設計、文字、圖片必須原創,作品須確保內容真實準確,爲投稿者原創作品,如有版權糾紛主辦方不予負責;因投稿作品引發的一切糾紛,由投稿人承擔全部法律及連帶責任,主辦方不承擔任何法律及連帶責任。


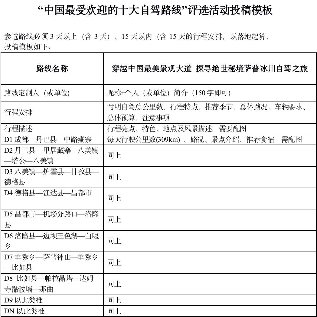
3、參賽作品必須按照由主辦方出示的路線模板制定,於2024年3月3日前投稿至[email protected]。模板附後,不符合模板要求的徵集路線將被拒絕參賽。


4、投稿時請在投稿郵件註明:真實姓名、居住城市、微信暱稱和手機號碼。


5、投稿者在提交作品時,即默認作品版權爲投稿者本人所有,獲獎作品允許主辦方在相關的旅遊圖書、專題、新聞及宣傳推廣中無償、不限定次數使用該文章及圖片。


6、越早交稿者,其參選路線如果海選勝出則投票頁優先展示在前。


【徵稿模板】


投稿請參考點擊藍色字體穿越中國最美景觀大道 探尋絕世祕境薩普冰川自駕之旅

@天下曾在第四屆(2018年度)、第六屆(2020年度)”中國最受歡迎的十大自駕路線“評選中2次榮獲30位專家評委的最高分,爲了不斷提高”中國最受歡迎的十大自駕路線“參賽路線質量,特別給所有參賽者提供其當年參賽稿作爲範本。


關於投票

【投票規則】


1、投票時間:2024年3月11日—3月25日

從投稿中甄選出國內20-30條優質路線放入走吧網微信公衆平臺公示;


2、2024年3月11日12時正式啓動公開投票環節,由投票系統即時統計得票;參選自駕路線得分(專家評委分30%+網友投票分70%)最高的前10名獲獎;


注:網友票選時間爲15天,專家評委評選結果在票選倒計時前5天公佈以便爲網友票選白熱化加一把火。專家評委由30人組成,成員由業內專家、旅行達人、旅媒記者、自駕達人、資深吧粉等(以個人身份)組成。


專家評委迴避機制:專家評委必須是其本人或其麾下沒有參賽路線者。從原創度、合理性、觀賞性、攻略性、文筆配圖、流行度等六個方面爲參賽作品評分。


3、專家評委評選結果將於2024年3月21日公佈;


4、2024年3月25日23:55時關閉投票通道,排名按專家評委評分加網友票選得分高低排序,前十名當選;


5、2024年3月26日公佈評選結果,獲獎排名;


6、嚴禁刷票行爲,技術人員24小時後臺排查,一經發現惡意刷票行爲立即取消參賽資格。走吧網經過28次的大型評選活動,掌握了豐富的反刷票技術,並自2017年起自行研發了實時監票系統,掌握每一票的溯源,但每屆都有人不太相信,當組委會出具證據時有人羞愧要求自行退出,性質惡劣者則被組委會取消參賽資格並通報,如果你不想身敗名裂敬請杜絕一切手段的刷票行爲誘惑。


往屆回顧


第一屆:中國最受歡迎的十大自駕路線


2016年初,走吧網響應數十萬自駕愛好者及超強大粉絲團的呼籲,舉辦了2015年度“中國最受歡迎的十大自駕路線”評選活動。


通過徵稿、篩選、複選、公開投票等環節,活動深得自駕愛好者們歡迎並在成都圓滿舉辦頒獎典禮!



走吧網爲積極響應粉絲呼聲,不惜重本聯合中國地圖出版社將獲獎的十大自駕路線出版成書!




第二屆:最受歡迎的國內外十大自駕路線


2016年走吧網與時俱進,積極踐行"一帶一路"國家戰略,在"中國最受歡迎的十大自駕路線"評選基礎上,新增了"最受國人歡迎的國外十大自駕路線"評選。


2017年3月16日在西安舉行了隆重的頒獎典禮並帶20名獲獎者自駕唐蕃古道進藏。




第三屆:最受歡迎的國內外十大自駕路線


2018年3月15日,各路自駕大咖、自駕遊行業羣賢畢至,相聚梅州5A雁南飛景區,首屆中國汽車旅行大會在梅州隆重舉行!


會上進行了"中國最受歡迎的十大自駕路線&最受歡迎的國外十大自駕路線"、“中國汽車旅行2017年度十大風雲人物”和" 2017年度中國十大自駕熱門車型"頒獎典禮!


走吧網更率領百車自駕車隊"走進葉帥故里探祕世界客都"的四天自駕體驗客都風情之旅。





第四屆最受歡迎的國內外十大自駕路線


2019年12月27-29日在世界長壽鄉---大埔舉行了“中國公路旅行大會”暨“中國汽車旅行2018年度十大風雲人物”表彰、第四屆(2018年度)“中國最受歡迎的十大自駕路線&最受歡迎的國外十大自駕路線”頒獎典禮、走吧網探祕世界長壽鄉大埔百車自駕遊活動”!百車自駕活動中首次加入20輛房車參加百車自駕。




第五屆:最受歡迎的國內外十大自駕路線


2020年10月 在寧夏銀川舉行 第四屆吧粉節、感恩118名吧粉非常時期前來參加第五屆(2019年度)“中國最受歡迎的十大自駕路線&最受歡迎的國外十大自駕路線”頒獎典禮、中國汽車旅行2019年度十大風雲人物表彰頒獎並體驗了塞上江南自駕遊。



第六屆:最受歡迎的國內外十大自駕路線


第六屆“中國最受歡迎的十大自駕路線”頒獎典禮、“中國汽車旅行年度十大風雲人物”表彰,因疫情原因改爲線上直播。來自全國各地的6663位吧粉相聚在走吧網、走吧初哥直播間。



第七屆:中國最受歡迎的十大自駕路線


第七屆“中國最受歡迎的十大自駕路線”頒獎典禮、“中國汽車旅行年度十大風雲人物”表彰,因疫情原因改爲線上直播。來自全國各地的吧粉近16000人相聚在走吧網、走吧初哥直播間。


第八屆:中國最受歡迎的十大自駕路線


“第八屆(2022年度)中國最受歡迎的十大自駕路線頒獎典禮”、“第六屆 中國汽車旅行2022年度十大風雲人物表彰”頒獎表彰,在西藏阿里札達縣舉行。獲獎者們在阿里體驗了極致風光。



寫在最後


越分享越快樂!越分享越成功!


我們期待您的投稿,

讓更多人的共同見證您自駕的美景。


最後,我們想說

走吧網成立12年多來,

和吧粉們一起相伴走過了大江南北

路在車輪下延伸,跨過高山,越過平原,穿過大河.....

心在身體裏燃燒,跨越困難,越過攔阻,掙脫桎梏.....

自駕旅行,不僅是車輪的狂奔馳騁,更是心靈的自由釋放!

吧粉們吧鐵們堅信:爲夢想無所畏,

總有一天,我們能將萬水千山都走遍!


· END ·

【作者:走吧網;公衆號:走吧網】

相關推薦
請使用下列任何一種瀏覽器瀏覽以達至最佳的用戶體驗:Google Chrome、Mozilla Firefox、Microsoft Edge 或 Safari。為避免使用網頁時發生問題,請確保你的網頁瀏覽器已更新至最新版本。
Scroll to Top