拿不到稀土,31國聯合起來想硬搶?中國一出手,集體啞火了

來源: 更新:

稀土這玩意兒,看着不起眼,聽着像中藥,實際上是全球高科技產業的“命門寶”。誰掌握了它,誰說話聲音就能比別人高八度。芯片、電車、導彈、雷達,全靠它續命。

之前西方大佬們靠着“自由市場”四個字橫行世界。輪到咱中國說“不好意思,得管管”,他們立馬破防,哐當一下——31個國家組團,嘴裏喊着“對抗壟斷”,心裏打的卻是“搶貨”算盤。

結果還沒來得及吆喝幾嗓子,中國甩出一張紙,全球集體安靜了。怎麼回事兒?往下看。

一張告示紙,堵住一屋子嘴

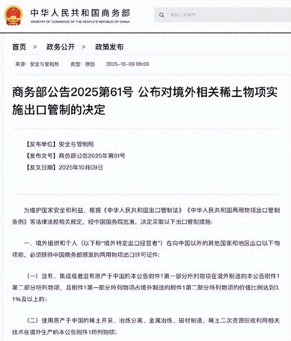
2025年10月9日,中國商務部和安全與管制局聯手發了張紙,名叫第61號公告,對部分稀土元素實施出口管制。

哪些?鐠、釹、鏑、釓這些“稀土家族骨幹”,沒許可證,別想出國門。

這可不是小打小鬧,是直捅芯片、電動車、軍工三大命根子。你以爲西方只是“表情管理”失敗?不,反應比你想得大。

美光Micron最先喊“扛不住”,SK海力士、三星、臺積電緊跟其後,紛紛表示:“材料斷了,我們就歇菜。”

更誇張的是,兩天內稀土現貨價格暴漲23%,連庫存還沒動,賬面就先慌。特斯拉工廠立刻推遲交付,博世、英飛凌也貼出“暫停通知”,整條鏈條炸了。

以前總說中國講穩定,現在中國按規矩來了,他們反倒坐不住了。你說這叫啥?這叫“不按劇本演,演員慌了神”。

關鍵是,這一切都合法。中國出口管制法WTO規則聯合國相關條例,該走的程序一條不少。

一句話總結:你拿“市場”騙我幾十年,現在我按“規則”辦事,你卻受不了了?這不是雙標,這是裸奔。

一羣人搶藥,卻沒搞懂病在哪兒

2025年10月21日豐田內部通報流出,說得很直白:稀土庫存只夠撐兩個月,完了就斷糧。

福特、通用、大衆等一聽也慌了,立馬翻出塵封多年的“備胎計劃”:聯繫澳大利亞Lynas公司,想靠人家補貨。

結果一查:礦還沒挖出來,技術得靠中國,運輸成本嚇死人——完蛋,備胎是個氣球。

這邊剛喘口氣,歐盟那邊就坐不住了。

2025年10月15日歐盟委員會拉着G7臨時開了個“控訴大會”,還真敢說話:馮德萊恩指着話筒喊:“中國要是不鬆手,我們就‘對等反制’!”

聽着挺硬氣,但內容呢?全靠嘴,手裏一點料都沒有。

你說你反制,那你拿什麼?自己工廠?技術?礦山?運輸線?一樣都沒有!

最搞笑的是,這幫人喊着“自由貿易”,卻想強迫中國無限供貨,這邏輯比相親要求對方家裏既有礦、又沒脾氣還得會做飯還不圖你錢還真不容易找!

結果就是一邊罵你不講市場,一邊求你別斷貨。你說到底是誰慌了神?

所以說,這世界不是你會喊口號就能拿資源的地方,而是誰家爐子熱、誰家勺子硬,誰說了算。

說到底,規則是寫在資源上的

甭管嘴皮子翻得多利索,誰能把芯片做出來,誰能把稀土煉出來,纔是老大。

2025年6月17日,美國國會一場聽證會上,五角大樓官員親口說:“五年內美國無法擺脫對中國稀土的依賴。”

說完,全場鴉雀無聲。爲啥?因爲知道這是實話實說,真心話扎心。

於是,美國開會、立法、造計劃,說要投30億美元建稀土體系。

看起來像樣,但現實是——工廠虧損,技術空心,環保卡脖子,地方扯皮,基本等於“PPT產業園”。

這邊吹牛沒完,那邊中國已經把稀土搞成了一整條鏈:

上游挖礦,中游提純,下游用到磁材、永磁電機、導彈制導,連哪個廠出貨多少、送給誰、用在哪兒,2025年6月9日開始都能“反向追溯”。

這下老外真慌了:特斯拉、松下、三星SDI排着隊上書中國商務部,求開“綠色通道”。一邊“捍衛自由”,一邊寫請願信,這操作,您品品。

咱這邊呢?沒封鎖,沒斷供,不喊口號,不搞團戰,只是——該管的管、該批的批、該擋的擋,合情合理。

你說我們不講規則?那你們幾十年前聯合禁我高科技時,講過一次嗎?

今天輪到中國有牌打了,你們就喊“制衡”?不好意思,這叫“補課”,不是“報復”。

現在的世界,供應鏈就是武器,資源就是秩序。誰能供得起,誰能煉得了,誰就能定遊戲規則。

想明白這點,別光看公告,先看看現實吧:芯片廠卡了,車廠停了,會議開了,問題解決了嗎?沒。

因爲你要真想玩遊戲,那就得承認——規則從來不是寫在嘴上,是寫在稀土上的。

參考資料:

稀土引發全球芯片供應鏈震盪. 半導體行業觀察. 2025-10-11

汽車製造商擔憂中國稀土管制期限,競相尋求應對之策. 新浪財經. 2025-10-21

歐盟想與G7沆瀣一氣:咱們加一塊,對中國施壓纔有力. 觀察者網. 2025-10-15

商務部公告2025第61號 公佈對境外相關稀土物項實施出口管制的決定. 安全與管制局. 2025-10-09

全球汽車業陷稀土焦慮. 澎湃新聞. 2025-06-09

美國無法在短期內緩解“稀土危機”. 新浪財經. 2025-06-17

相關推薦
請使用下列任何一種瀏覽器瀏覽以達至最佳的用戶體驗:Google Chrome、Mozilla Firefox、Microsoft Edge 或 Safari。為避免使用網頁時發生問題,請確保你的網頁瀏覽器已更新至最新版本。
Scroll to Top