月經期到底能不能運動?

來源: 更新:

丁香醫生2025-10-17 11:58:20

月經期可以適量運動,但要量力而行。

有任何健康問題,上丁香醫生 App 即搜即出答案,隨時解決你和家人的健康疑問。

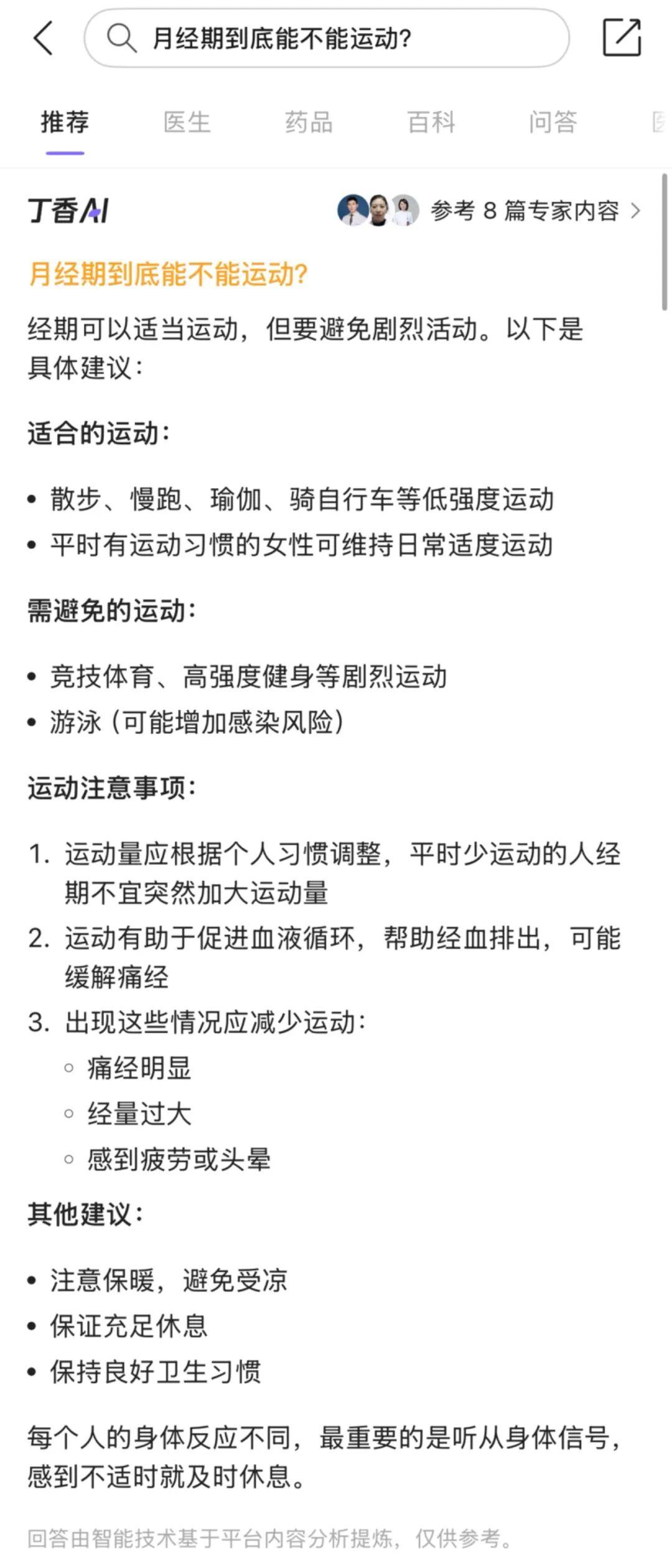
丁香醫生 App 內搜索結果

圖片來源:丁香醫生 App 搜索結果截圖

除了上面提到的經期運動以外,你可能還聽過一些關於經期的傳聞,比如,咖啡愛好者可能想知道,來月經能喝咖啡嗎?對身體有啥影響嗎?點擊下方卡片即可查看。

以下你可能關心的問題,點擊即可查看。

只要是健康相關的問題,你都可以隨時打開「丁香醫生 App」 ,一查就有靠譜答案。

趕緊試試吧,讓丁香醫生 App 爲你和家人的健康保駕護航~

上丁香醫生 App

查疾病、查症狀、查藥品、查病例

三甲醫生 24h 隨時問

策劃製作

策劃:Nix | 監製:枕玉

圖片來源:丁香醫生設計團隊

相關推薦
請使用下列任何一種瀏覽器瀏覽以達至最佳的用戶體驗:Google Chrome、Mozilla Firefox、Microsoft Edge 或 Safari。為避免使用網頁時發生問題,請確保你的網頁瀏覽器已更新至最新版本。
Scroll to Top