有一類女生,更應該注意控糖、控重

來源: 更新:

丁香醫生2025-09-23 08:57:34

先說答案:有多囊卵巢綜合徵的女性朋友,更應該注意控糖控重。

具體來看看「丁香醫生 App」上的三甲醫生怎麼說。有任何健康問題,上丁香醫生 App 即搜即出答案,隨時解決你和家人的健康疑問。

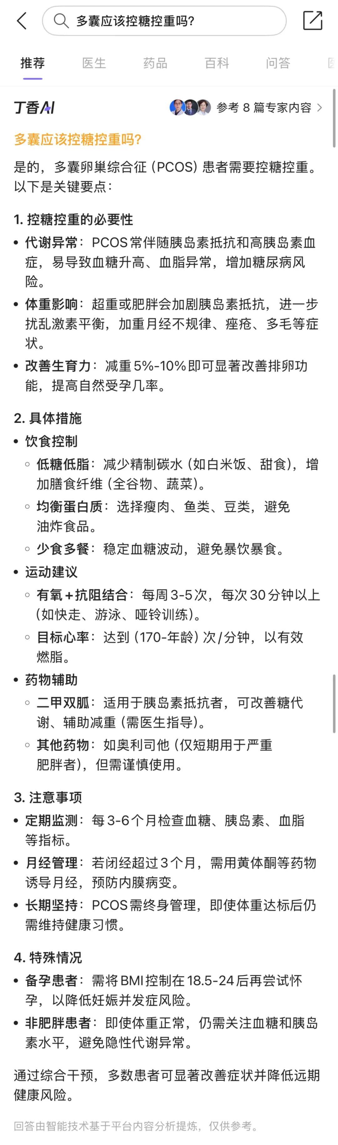
丁香醫生 App 上的三甲醫生解答

圖片來源:丁香醫生 App 搜索結果截圖

那麼,多囊的早期症狀都有哪些?點擊下方卡片即可查看。

以下你還可能關心的問題,點擊即可查看。

只要是健康相關的問題,你都可以隨時打開「丁香醫生 App」 ,一查就有靠譜答案。

你在丁香醫生 App 上看到的內容,均基於國內外權威指南、共識撰寫。經由三甲醫生及雙一流高校教授專業編審,經丁香醫生審稿專業委員會同行評議通過。包括

  • 5000+ 疾病主題,百萬+ 具體健康問題;

  • 近 7 萬份藥品說明書,包括用法用量、禁忌、特殊人羣等用藥信息;

  • 近 200 萬可參考的真實病例。

最近丁香 AI 助手上線,也會幫你總結、分析,醫學專業解答也變得清晰簡單!爸媽也能輕鬆看懂。

趕緊試試吧,讓丁香醫生 App 爲你和家人的健康保駕護航~

上丁香醫生 App

查疾病、查症狀、查藥品、查病例

三甲醫生 24h 隨時問

策劃製作

策劃:Nix | 監製:枕玉

封面圖來源:丁香醫生 App 內容團隊

相關推薦
請使用下列任何一種瀏覽器瀏覽以達至最佳的用戶體驗:Google Chrome、Mozilla Firefox、Microsoft Edge 或 Safari。為避免使用網頁時發生問題,請確保你的網頁瀏覽器已更新至最新版本。
Scroll to Top