今日重磅發佈:黃一孟拿出了壓箱底的大活

來源: 更新:

這幾天以來,TapTap官方都神神祕祕的。不僅連發了幾天預告,而且海報還是由TapTap創始人黃一孟親自出鏡站臺,似乎是要整個什麼大活。

還挺有創意的……


其實他們想幹什麼,看這個標語也不難猜。葡萄君在朋友圈裏就看到好幾個人都在討論,說TapTap估計是要做個集成式的AI遊戲創作智能體了。

果不其然,今天黃一孟在直播中就介紹了這個工具:TapTap製造。

用官方說法來講,TapTap製造是一款能通過文字對話,讓AI幫你做遊戲的產品,它的底層由AI智能體 + AI Native 引擎 + TDS(TapTap 開發者服務)三部分構成,覆蓋面相當廣——能寫代碼、生成美術素材、生成音樂音效、接入TDS功能接入,做完還能一鍵上架TapTap。

這麼一個功能齊全、能力強大的AI產品,背靠心動遊戲和星火編輯器積累的大量模型、動作與特效庫,未來還會持續注入高品質素材,竟然以完全免費的方式面向玩家開啓測試,甚至還是網頁端的,PC、手機都能用?聽起來確實有點玄乎。

爲了確認實際使用效果,葡萄君向TapTap申請了提前試用資格,簡單上手試了試TapTap製造。

別說,它的體驗還真有點超乎我預期。



01

上手體驗:

一個專攻遊戲創作的AI工具

打開TapTap製造,我的第一反應是“就這?”

倒不是小看它的意思,主要是感嘆這頁面太乾淨了,比我臉都乾淨。沒有什麼複雜的教程、引導,基本就只有一個文本對話框,和一個問題:你想做一個什麼樣的遊戲?

也確實不需要教程,因爲門檻基本等於0:你用人話在這個對話框輸入一句需求,TapTap製造就會按部就班地開始製作。

一開始,它一般會先拆解需求、規劃實現方案,再去代碼庫、模板庫裏搜索可實現的方案,然後啓用Plan agent來設計具體的實現方案。

比如我讓它做一個山海經題材的捉寵遊戲,它會把第一版的計劃拆分爲七步來執行,涵蓋底層架構、地圖探索、戰鬥系統、捕捉系統等各個方面。之後如果有新的複雜需求,也會像這樣拆解出新計劃,分步執行。

這個過程,其實還是有點爽的。因爲你可以看着嗒啦啦忙前忙後,也能看到她的思考、編碼過程,但這個執行過程實際上都和你沒什麼關係……甚至還可以後臺運行,出去上個廁所倒杯水的工夫,回來就能看結果了。

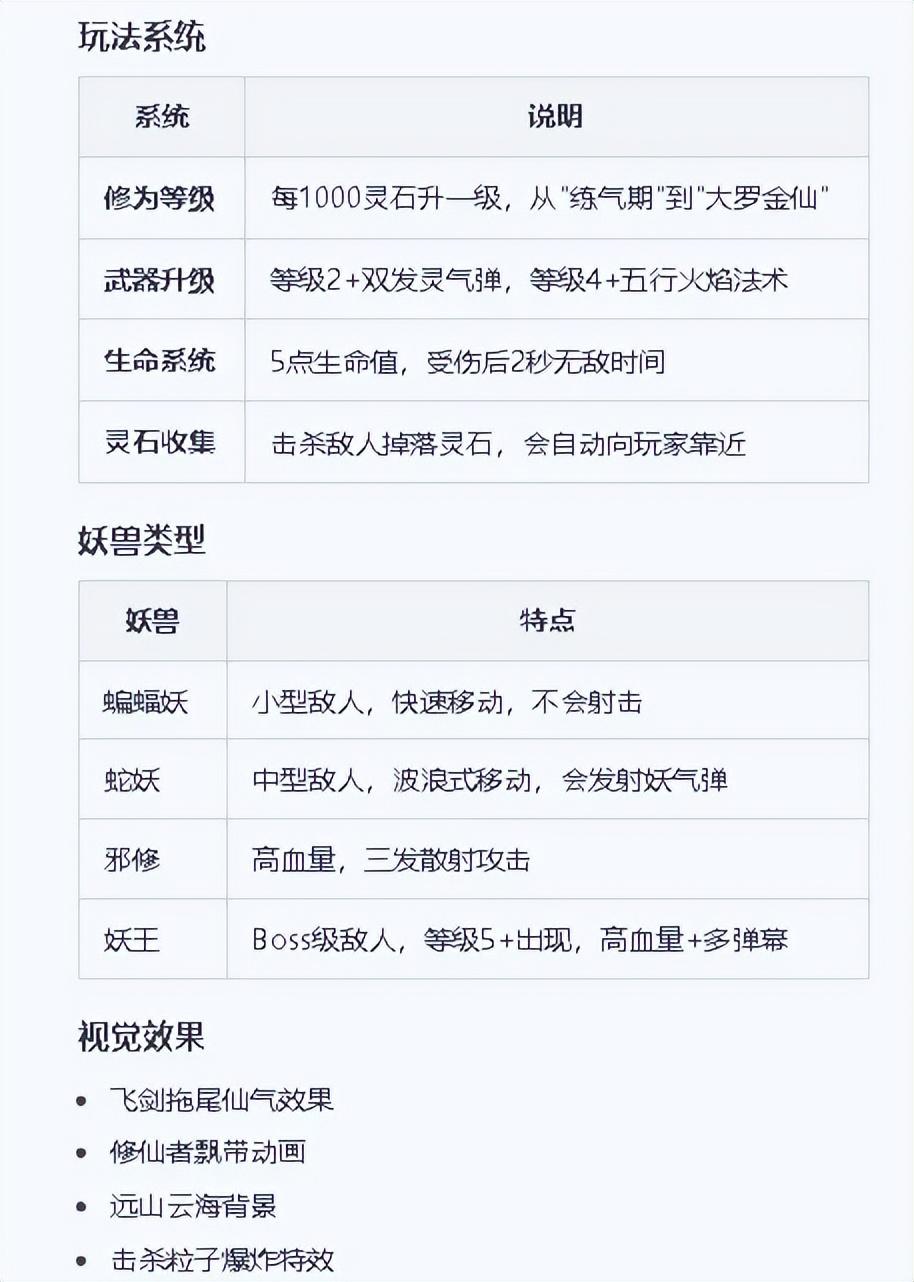
當然,測試這種工具要循序漸進。所以第一個項目,我讓TapTap製造做了個難度最低,也最經典的休閒遊戲——打飛機,但加了個小要求,換成修仙題材。

結果證明,這對它基本沒什麼難度,不到5分鐘就完成了。這代表一些相對基礎的玩法,TapTap製造是可以快速生成的。

讓我稍微有點驚喜的是,它自己補全了很多我沒提到的需求,給角色加上了等級、武器進化,簡單設計了幾種怪物,甚至還超絕不經意地給飛劍加上了拖尾特效……

我知道,你可能會笑它生成的畫面太簡陋了。但別忘了,它還能生成美術素材,所以我再多說一句話,多等5分鐘,整個遊戲畫風就直接翻新了。


繪畫過程也能在記錄中查看

再加上其他亂七八糟的商城系統、道具系統、關卡設置和玩法調整,基本都只需要一句話。不到30分鐘,你就能得到一個挺像模像樣的小遊戲了。

第一步驗證成功。接下來我又提了更復雜的需求,嘗試讓它做一些中等難度的小型遊戲,比如卡牌對戰、捉寵RPG,還有俯視角探索等等。

以卡牌對戰這個項目爲例,我的要求是以武術對戰爲主題,有實招、虛招、守招、破綻四種牌型。和之前一樣,TapTap製造很快自行完善了我的需求,設計了四種招式的剋制關係、架構了項目的底層工程。

做出來之後,效果也基本能讓人滿意。比如讓它加上關卡、卡牌牌面、觸發時效果……都沒什麼問題。

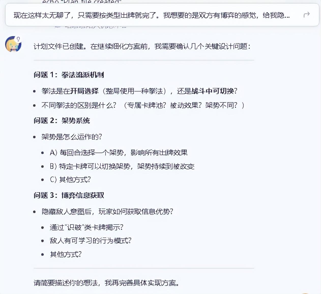
做這種相對複雜的遊戲,TapTap製造花費的時間通常要拉長到10~30分鐘以上。同時,它可能不會硬着頭皮去執行你的所有需求,而是會和你有一些交互過程,詢問你對某個設計的詳細需求。

比如我讓它豐富玩法,加入一些流派、架勢和特殊卡牌,它就沒有直接構建項目,而是先列出了幾個關鍵問題等我拍板。

這一點也讓我有點小驚喜。一方面是驗證了它的邏輯深度,能很好地處理多回合狀態管理,且理解能力和執行程度都不錯;

另一方面,大家都怕AI憑幻覺做事。但TapTap製造會有這種交互意識,就多少能避免一些幻覺問題。

當然,做更復雜的遊戲,過程中也難免更容易出現Bug。不過修Bug的事也基本不需要你多操心,只要複製錯誤提示,或者直接截圖描述問題,嗒啦啦就會自己去找問題、自動修復了。

讓我還有點意外的是,這玩意竟然連3D遊戲也能做……雖然因爲沒時間細細打磨,我這個示例看上去會有點搞笑,但它確實像模像樣,做出來的邏輯和效果是沒問題的。

總的來說,這個工具給人最大的感受就是,你能非常清晰地感受到,把腦子裏的想法轉化成現實,做一個完整、能玩的遊戲,沒想象中那麼難。說人話、當甲方、提需求,讓AI給你打工,花不了多少時間就能得到很好的結果。

能有這樣的體驗,核心就在於,TapTap製造算得上是第一批出現的,專攻遊戲創作的AI工具之一。


02

如何評價TapTap製造?

因爲體驗時間不久,葡萄君還沒完全探索出TapTap製造的上限在哪,做的案例也都有些糙。

不過在某些方面,我們已經可以對TapTap製造做出一些評價了。怎麼說呢,我對它的感受也是略有些複雜的。

首先,到了今年,TapTap製造已經不是那種讓人震驚的技術奇蹟了。

那些最前沿的AI工具,像GPT-5、Gemini、Claude……基本都已經能做到Vibe coding了,用它們同樣也能生成遊戲,也一樣基本只需要說話。TapTap製造也是站在巨人肩膀上,才能做到這個效果。

圖源:B站 @AI異教徒

但我爲什麼強調專攻這個點呢?因爲有人用AI專攻遊戲創作應用,這件事還是很可貴的。

那些AI大模型雖然好用,但仍然需要用戶做很多額外的功課,或者付費使用……畢竟AI這玩意是新時代的吞金獸。當然,用它們完全可以做出來遊戲,但如果說,還有一個懂遊戲開發全流程,願意免費拿出資源、集成功能、推行產品,且能幫你把坑都填平了的角色站出來呢?這肯定更多開發者都期望發生的事。

這確實是個需要有人站出來、鑽進去做的事。而TapTap就是這麼一個難得專業對口的團隊,在這個領域做了個專門的工具。

對TapTap來說,這也是件好事。以免費形式開啓測試,就會吸引到更多創作者發佈作品,這能有效地填充TapTap的遊戲庫,在一定程度上給平臺生態形成一種正向循環。

在此前,就已經有一些用戶利用TapTap製造,做出了一批品相不錯的遊戲,今天官方也放出了試玩入口。如果大家有興趣,可以掃碼試試看。

從目前實際情況來看,TapTap製造的能力當然還是有很多不足。不過只要你不抱一些不切實際的期望,指望用它做出個2A、3A大作,成效倒也足夠令人滿意了。

比如它一開始給出的畫面通常都比較粗糙,BGM也基本不會自行配置,以這個灰盒狀態來說,肯定是達不到商業作品的標準。但只要你肯下工夫去提需求、打磨,很快就能有不錯的反饋。

像前面說的2D俯視角探索遊戲,我提的題材是克蘇魯主題。一開始我還覺得沒什麼意思,但讓它生成對應的BGM配上之後,那緊張刺激的小味兒撓地一下就上來了。

另一方面,利用TapTap製造創作的遊戲,都可以一鍵發佈到TapTap上,省去原本複雜的打包上架環節,快速獲得曝光與反饋。同時也能很方便地接入TapTap生態,一鍵調用諸如登錄、聯機、雲存檔、社交、排行榜這樣的底層能力。

直播演示的3D聯機貪喫蛇

有了這些能力的遊戲,本身就會比其它AI創作內容有更大的先天優勢,因爲它們背靠着一個遊戲平臺,就有了形成商業閉環的基礎。

如果開發者頭腦再活泛一些,他們肯定還會想到,利用其他AI應用和TapTap製造搭配,形成一個AI工作流——比如用Nano Banana生成素材,用MidJourney生成過場CG,用Suno V5生成主題曲……甚至你想不通要做什麼樣的遊戲,都可以先跟GPT或Gemini聊明白,讓它生成項目文檔,再餵給TapTap製造實現。

在這些基礎上,TapTap製造會成爲很多人開發遊戲的第一張門票。

信我,這不是僞需求。不信你去看看B站,早在2023年,就有人開始用ChatGPT創作遊戲,教程的播放量超過千萬,至今還有人在看。想做出人生第一個遊戲卻無從下手的人,數量大概率比你想象的更多。

當然,肯定也會有人說,這種工具做不出好遊戲,或者做出來都是預製菜罷了。

但葡萄君一直有個觀點:AI是一面鏡子。

AI最好的一點在於,它往往能幫你看清自己沒注意到的細節,聽到你忽略的弦外之音。但再NB的AI,也沒法完全代替一個想做遊戲的人(至少目前是這樣)。它們都是你的員工/夥伴,實現出來的結果,都是你創意和思考的投影。

在這個基礎上,我們永遠都需要門檻更低的工具,來引發新時代的淘金熱。就好比照相機沒有殺死繪畫,反而引出了更多美術流派和攝影學一樣,AI創作工具的未來,也一定是大有可爲的。

相關推薦
請使用下列任何一種瀏覽器瀏覽以達至最佳的用戶體驗:Google Chrome、Mozilla Firefox、Microsoft Edge 或 Safari。為避免使用網頁時發生問題,請確保你的網頁瀏覽器已更新至最新版本。
Scroll to Top