警惕這幾種超常見的網絡操縱手段!識別方法快收藏

來源: 更新:

互聯網上能碰到很多騙局,其危害程度各有不同,比起買到假冒僞劣商品損失財物,心理諮詢、醫療服務方面如果不幸上當,破財之餘往往還會延誤治療時機。


圖庫版權圖片,轉載使用可能引發版權糾紛


而很多不法之徒,往往會利用我們心理上的弱點,操縱我們一步一步踏入陷阱,乖乖掏錢。因此,我們一定要學會識別常見的網絡操縱手段,避免被套路,接下來就讓我們看看騙子們究竟有哪些招數。


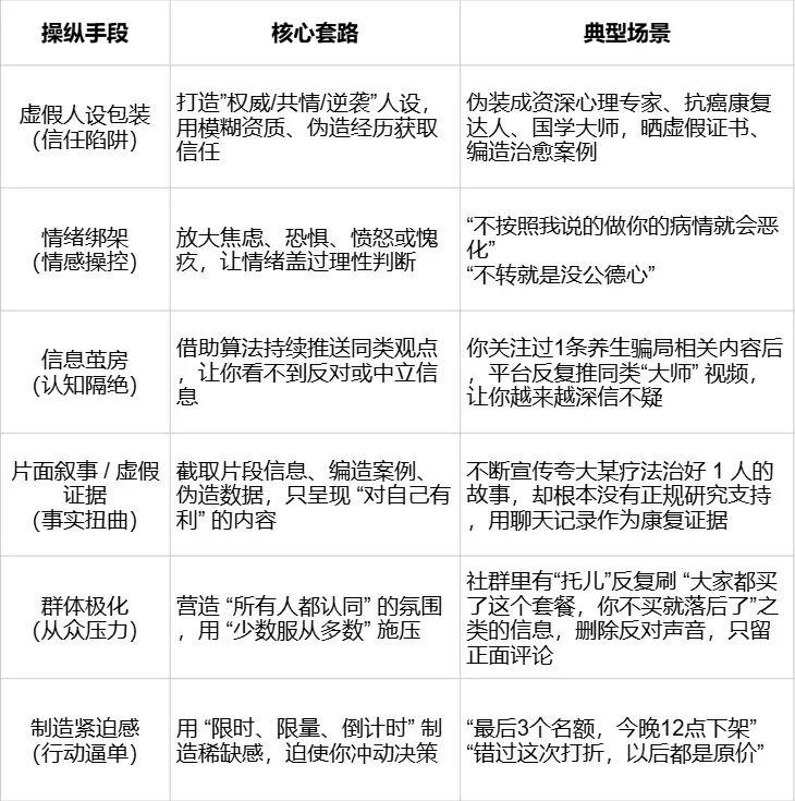
6 類最常見的網絡操縱手段


網絡操縱的核心是通過“僞裝信任、煽動情緒、隔絕多元信息”實現認知控制,最終誘導用戶付費、轉發或做出非理性決策(如放棄正規治療、參與網絡對立)。而下面 6 種就是常見的操縱套路,如果你能夠識別出來,就很難被騙了。



死磕 5 個疑點,幫你排除隱患


上文說的種種套路,可能有點偏理論,也沒有告訴大家該怎麼做,所以接下來我們再講講實際操作,教大家怎麼去發現和對付疑點。


1

看“人設”:是否“只說優點,無跡可查”?


操縱特徵:只強調“資深、權威、有經驗”,卻拿不出可驗證的資質;案例全是“模糊描述”(如“某患者 3 天好轉”),不透露具體信息。


識別動作:


要求對方提供“資質編號+查詢渠道”(如“你的心理治療師證編號是多少?我在衛健委官網查一下”);


用“關鍵詞+質疑” 搜索(如“XX 心理專家騙局”“XX 抗癌達人真實身份”),看是否有負面曝光。


2

看“內容”:是否“只煽情,不說理”?


操縱特徵:文案裏滿是 “恐懼、焦慮、憤怒” 等情緒化詞彙(如 “災難、必遭、後悔莫及”),卻不解釋“方法的科學依據”“具體原理”;迴避核心問題(如“你的療法有沒有臨牀數據支持?”),只繞回情緒話題。


識別動作:


問 3 個核心問題:“你推薦的方法是什麼原理?有哪些研究 / 指南支持?有沒有副作用/風險?”答不上來或轉移話題,大概率是操縱;


若內容讓你“看完心裏發慌、想立刻行動”,先暫停 1 小時再決策(情緒降溫後,理性會迴歸)。


3

看 “信息來源”:是否“只給單一渠道,不

讓看其他聲音”?


操縱特徵:只讓你看他的視頻/文章/社羣,禁止你參考“官方平臺”(如醫院、衛健委官網);告訴你”別信醫生,他們都是騙錢的”,切斷你獲取多元信息的渠道。


識別動作:


主動跳出“舒適區”:用不同關鍵詞搜索(如 “XX 療法副作用”“XX 大師質疑”),看是否有反對或中立觀點;


優先查 “權威渠道”:慢性病相關查“國家衛生健康委”“三甲醫院官網”;心理問題查“中國心理學會”,對比對方說法是否一致。


4

看“互動方式”:是否“只許認同,不許

質疑”?


操縱特徵:在社羣/評論區刪除反對聲音、拉黑質疑者;用“你不懂”“你太固執”“你會害了自己”打壓不同意見;鼓勵粉絲“抱團攻擊質疑者”。


識別動作:


觀察評論區:若全是“好評”“感謝”,沒有一條負面反饋,大概率是 “控評”;試着發一條中立質疑(如“這個方法有沒有禁忌人羣?”),若被秒刪或圍攻,直接遠離。


5

看“行動引導”:是否“逼你立刻做決定,

且只認錢”?


操縱特徵:反覆強調“限時、限量、倒計時”,不讓你有思考時間;引導方式只有 “付費”(如 “先交 5000 押金鎖定名額”),不提供“免費試看、分步付費”選項;拒絕簽訂正規協議,只讓私下轉賬。


識別動作:


遇到”限時逼單”,直接判定爲高風險(正規服務不會“逼你立刻花錢”);凡是要求“私下微信轉賬、支付寶直接打款”,不走平臺擔保的,一律警惕(大概率是詐騙)。


版權圖庫圖片,轉載使用可能引發版權糾紛


最後總結一下,網絡操縱的本質是 “讓你失去獨立思考能力”—— 要麼用情緒衝昏你的頭腦,要麼用信息繭房困住你的認知,要麼用信任僞裝降低你的警惕。


記住:只要遇到 “不讓你思考、不讓你查證、不讓你退出” 的情況,直接判定爲 “網絡操縱”,果斷遠離即可。



策劃製作

出品丨科普中國 X 中國心理學會

作者丨李陽 首都醫科大學附屬北京中醫醫院

審覈丨王利剛 中國科學院心理研究所副研究員 中國心理學會心理學普及工作委員會主任委員

策劃丨丁崝

責編丨丁崝

審校丨徐來、張林林

相關推薦
請使用下列任何一種瀏覽器瀏覽以達至最佳的用戶體驗:Google Chrome、Mozilla Firefox、Microsoft Edge 或 Safari。為避免使用網頁時發生問題,請確保你的網頁瀏覽器已更新至最新版本。
Scroll to Top