不懂就問,痔瘡膏能拿來抹眼睛嗎?

來源: 更新:

在亞馬遜上,歪果仁將中國一款神奇藥膏討論上了天,滿屏激動的文字都是描述這款神藥是如何拯救自己的PP於水深火熱的,相信小夥伴們也有所耳聞。

沒錯,它就是馬應龍麝香痔瘡膏!

一條小小的馬應龍,售價100+元不止,還能賣斷貨到一條難求!

咱們看看歪果仁是如何不吝嗇優美詞彙來誇誇這款東方神藥的:

現在馬應龍和老乾媽可是歪果仁的“東方硬通貨”,甚至有外國網友做海報《菊花上的功夫》來誇它。

原諒我看完發出了槓鈴般的笑聲!

在國內馬應龍也是響噹噹的老品牌,大家竟然還發現,馬應龍還能拿來當眼眼霜使用,一傳十十傳百!

真不是邪修,只是大家不知道,原來馬應龍它就是做眼藥起家的,從明朝開始距今已有400多年曆史了,是國家·級非物質文化遺產!

由於療效神奇馬應龍眼藥贏得了患者的信賴,名聲大噪,直到清代還流傳着這樣一個民謠:

“身穿瑞膚祥,腳踹內聯升

頭頂馬聚源,眼看馬應龍”

真不愧是老祖宗嚴選,這非遺的“八寶”保密古方真是哪哪都有效果!

只是直接用痔瘡膏塗抹眼睛,太清涼比較刺激皮膚,還燻得眼睛睜不開,而且油膩膩的不太好吸收,於是在無數消費者的呼喊下,馬應龍將“八寶眼粉”結合科學技術,開發出了——

馬應龍·瞳話燕麥肽抗皺眼霜!

@果殼市集實拍

8種珍貴成分+多重貴婦眼霜的明星成分,淡化細紋緊緻眼周皮膚,那股子青春感又回來了!

集【保溼、抗皺、緊緻】多重功效爲一身

持證上崗!

報告編號:KY202303077

放上報告給大家看,堅持使用2周-4周,眼角皮膚緊緻度、眼角皺紋深度,都有顯著變化!

淡淡清新的草本香氣,清潤的膚感不油膩,眼周上很容易推開膏體,不擔心會悶出脂肪粒!

@果殼市集實拍

小細紋像被“熨平”了一樣,妥妥的眼紋殺手啊!

給大家看看同事使用2周後,眼尾、下眼角的皺紋少了,眼周看着還亮了!

果殼實拍丨實際效果因人而異

這麼好用的老國貨眼霜,今天我們還給大家談到了巨巨巨優惠的折扣。

品牌有一批庫存急出,庫存不多隻要來了500份,划算到令人震驚!眼霜保質期至2026年7月,還有大半年妥妥夠用。

某寶旗艦店的活動價都要121元。我們只要99元一瓶!更驚喜的還在後面。

價格參考日期:2025年9月1日

99元拍1發3,額外得正裝10對眼膜一盒+5g便攜裝*1支!

買兩盒更優惠!強烈力推大家直接拍2盒!

兩盒立減40,拍2發8,額外給5g*4支+10對眼膜*2盒!

一盒裝到手如下:

兩盒裝到手如下:真的是好好好豐富

@果殼市集實拍

我強烈力推大家囤兩盒,因爲優惠太太太猛了,立減40元只要158元。

兩盒眼膜單買都價格不菲(某東售價135元),現在直接免費送!4只便攜裝一共20g,相當於直接到手了一隻正裝的量啊!額外得的加起來都超過眼霜價格了。

四捨五入算下來,真的是搶到寶了啊!只要來了500份,心動的趕緊拍。

價格參考日期:2025年9月1日

這個水晶眼貼清清涼涼的,呵護脆弱的眼部皮膚很舒服,同事每日午休都要貼一副!

@果殼市集實拍

便攜裝的眼霜可以放在包包裏,在工作、旅遊時隨時能用,還不佔地方!

@果殼市集實拍

保溼、緊緻、抗皺

一瓶解決眼周多種問題

一瓶只要99元

兩瓶立減40元

戳圖購買

都說人老眼先老!人變老,往往是從眼睛就能看出來,細細的眼紋和鬆垮的眼周,就是老人總說的“眼睛的精氣神垮了”!

眼部周圍的肌膚厚度和蛋白本來就比其他地方要薄,每天要承受近25000次的眨眼和表情的擠壓,隨着年齡增長逐漸有眼袋、眼紋,體現出年齡的疲勞感。

再加上現在長時間用手機、電腦,晚上熬夜,眼部皮膚加速鬆弛,失去皮膚彈性,年紀輕輕就有了“熊貓眼、大眼袋、腫眼泡、細眼紋”……

所以大家保養都注重“養眼睛”,眼霜、精華不能少。但是有效果的品牌眼霜往往都很貴,價格都是“貴婦級”的,每次都捨不得用只挖一丟丟,只怕用量都不夠起效的!

馬應龍以四百年的眼部用藥經驗,與北京大學藥學院、中國藥科大學等衆多高校和科研機構攜手研發眼部護理產品,價格也很平民!

這款瞳話燕麥肽抗皺眼霜就是沿用非遺的八寶古方,添加草本提取物,以及國家發明專利的精粹原液+植萃提取技藝,針對眼部細紋的效果是有備案和功效報告的!

(國家發明專利號ZL202110204513.4)

放上報告給大家看,堅持使用2周-4周有驚喜變化,而且不刺激!

01 四重核心成分

緊緻抗皺,淡化眼紋!

都說眼睛藏不住老氣,尤其上了年紀眼紋加重後,無論怎麼打扮、化妝,眼睛的“疲態”就是藏不住很顯老。

因爲膠原蛋白在流失!

Ⅰ型膠原蛋白是皮膚組織的主要蛋白質成分,由成纖維細胞合成,若皮膚中缺乏膠原蛋白,膠原纖維就會發生聯固化,皮膚會出現纖維斷裂、脂肪萎縮,逐漸形成皺紋。

針對這些眼部皺紋、鬆弛的問題,添加了核心成分——燕麥肽。

燕麥多肽是從高山燕麥中提取的,傳統燕麥蛋白質分子交大,難以被皮膚吸收,通過將燕麥蛋白分解爲小分子活性多肽(即燕麥肽),它更易被皮膚利用,在眼周皮膚形成一層保護膜,收緊皮膚細化皺紋。

@果殼市集實拍

而且燕麥肽富含多肽類物質和維生素E,減少氧化對細胞的損傷,促進皮膚代謝,皮膚粗糙度的粗糙度改善了。

看同事使用2周後,眼周緊緻了,還有健康的光澤感。

果殼實拍丨實際效果因人而異

改善特別明顯的就是眼角周圍的皺紋淡了,還有緊緻的眼部皮膚!

果殼實拍丨實際效果因人而異

堅持使用,細紋淡化許多,眼周的肌膚狀態真的改善許多,眼睛顯得神采

奕奕的,整個人看起來更精神、有氣質。

果殼實拍丨實際效果因人而異

✅瞳話加入了非遺配方的馬應龍精粹原液,多重成分強強聯手,促進膠原蛋白生成,眼周皮膚嘭嘭嘭的飽滿了!

這效果可是經過權威機構測試的!

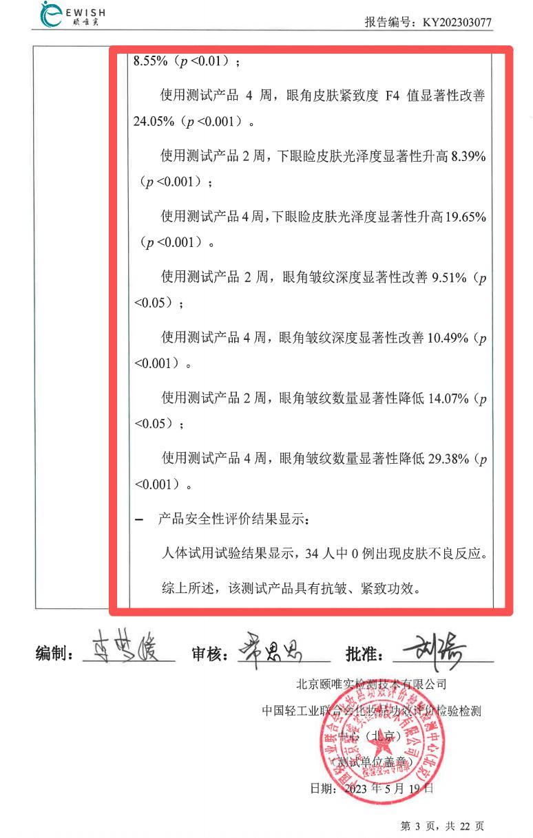
經過34人長達28天的使用,眼角皮膚的緊緻、彈性、光澤度、皺紋深度和

數量,均有顯著性改善!

報告編號:KY202303077

我們請同事實測:眼角皺紋的深度變淺了,皺紋數量也少了,黑黑的眼圈也淡了,看着也真的是有顯著性改善!

果殼實拍丨實際效果因人而異

眼尾、下眼角附近的皺紋也淡了,經過實測,它的抗皺、緊緻效果真的很滿意!!

果殼實拍丨實際效果因人而異

02 抗皺緊緻,還溫和不刺激

眼周皮膚比較薄,以前一些眼霜是添加物太刺激了,或是太油膩了不好吸收,要麼眼圈紅腫發癢,或是起了脂肪粒,再貴也不敢用!

瞳話選用多種植物萃取成分保溼,堅持使用讓眼周變得水潤有彈性,秋冬乾燥的季節也不怕!

放上報告給大家看:34人中0例出現皮膚不良反應!

這款眼霜看着就很清透,質地如牛乳冰淇淋一樣,輕輕一抹就推開了,還有着淡淡的草木清香,很有清涼感。

@果殼市集實拍

膏體質地水潤,取一點一塗抹,就像是乳酪一樣,指腹輕輕一推就化開了,膚感不油膩,揉一會感覺就被皮膚“喫掉了”。

@果殼市集實拍

大油皮也不擔心悶頭和長脂肪粒。

@果殼市集實拍

03 高保溼,乾燥的秋冬季也能時刻滋潤

瞳話添加了海藻糖、透明質酸鈉等溫和成分,保溼效果巨好,同事只取了豆粒一般的大小,就有了如此顯著提升的水潤度!

果殼實拍丨實際效果因人而異

秋天馬上要來了,乾燥的氣候讓容易讓皮膚起皮,還不喫妝。有了瞳話燕麥肽抗皺眼霜,平日摸一摸除眼紋還能保持皮膚滋潤,時刻都是水亮亮的好氣色!

@果殼市集實拍

這樣一款傳承精粹配方+百年老·字號馬應龍潛心專研,深受海內外無數人民的喜愛和好口碑誇讚,大家真的可以放心入手!

@果殼市集實拍

某寶旗艦店的活動價都要121元。我們只要99元一瓶!更驚喜的還在後面。

價格參考日期:2025年9月1日

99元拍1發3,額外得正裝10對眼膜一盒+5g便攜裝*1支!

買兩盒更優惠!強烈推薦大家直接拍2盒!

兩盒立減40,拍2發8,額外給5g*4支+10對眼膜*2盒!

一盒裝到手如下:

兩盒裝到手如下:真的是好好好豐富!

@果殼市集實拍

我強烈力推大家囤兩盒,因爲優惠太太太猛了,立減40元只要158元。

兩盒眼膜單買都價格不菲(某東售價135元),現在直接免費送!4只便攜裝一共20g,相當於直接到手了一隻正裝的量啊!額外得的加起來都超過眼霜價格了。

四捨五入算下來,真的是搶到寶了啊!

價格參考日期:2025年9月1日

老祖宗嚴選的品牌,折扣真的很大,只要來了500份庫存,心動的趕緊拍。

保溼、緊緻、抗皺

一瓶解決眼周多種問題

一瓶只要99元

兩瓶立減40元

戳圖購買

End

本期科學選品官|雅倩

策劃編輯|喵先森

科學審覈|嗷克立林

內容審覈|果殼法務審覈團

果殼市集 福利來襲

-果殼電商廣告-

wscgoods/detail/1ycjy7kzm2h4k7z?dc_ps=3983606501091740681.200001

優惠促銷、訂單信息、物流狀態更新時時掌握

還有超多好物等你來發現!

相關推薦
請使用下列任何一種瀏覽器瀏覽以達至最佳的用戶體驗:Google Chrome、Mozilla Firefox、Microsoft Edge 或 Safari。為避免使用網頁時發生問題,請確保你的網頁瀏覽器已更新至最新版本。
Scroll to Top