“躺着也能瘦”的關鍵,是它!不捱餓、不傷身,減肥效率卻能提高

來源: 更新:

天氣一冷,很多人就發現減肥變得特別困難。喫得好像沒多多少,運動也在堅持,但體重就是掉不下來。

我們總能聽到這樣的說法:“提高基礎代謝自然就會瘦了”“代謝高的人躺着也能瘦”“如果你代謝很低還可能越減越胖”。

那麼,基礎代謝率究竟是什麼呢?提高基礎代謝率真的能讓人“躺着也能瘦”嗎?我們又該如何提高基礎代謝率呢?

圖庫版權圖片,轉載使用可能引發版權糾紛

爲什麼基礎代謝高

更容易瘦?

人體能量消耗主要包括基礎代謝、身體活動、食物熱效應和其他。

其中“基礎代謝”,即在安靜、清醒、靜臥狀態下,維持心跳、呼吸、體溫、血液循環等基本生命活動所需的能量——大約佔每日總能量消耗的 45%~70%。

“身體活動”,如運動鍛鍊、做家務、通勤等,這部分能量消耗約佔 25%~50%。此外,人體因食物熱效應(因爲喫東西增加的能量消耗),這部分僅佔 10% 左右。對嬰幼兒、孕婦、哺乳媽媽和疾病恢復期人羣來說,還有一小部分能量用於生長髮育、孕育、哺乳和疾病恢復。

可以看出,基礎代謝在人體能量消耗中發揮着舉足輕重的作用,是當之無愧的 C 位主角。理論上,如果能提高基礎代謝率,的確可以增加能量消耗。在進食和運動量不變的情況下,幫助我們實現“躺瘦”目標。

舉個例子:

假設 A、B 女士兩位女士同時減重,基礎代謝率分別爲 1500 千卡/天、1300 千卡/天。在進食、運動等情況完全相同時,A 女士每天要比 B 女士多消耗 200 千卡熱量。相當於額外進行了半小時慢跑,或少喫了 1.5 碗米飯。長此以往,A 女士豈不是躺贏 B 女士?

看到這,大家是不是心癢難耐:我的基礎代謝率如何?是不是“躺贏”選手?要如何得知自己的基礎代謝率呢?

估測基礎代謝率

這幾個方法就夠了

目前臨牀醫學上公認測量基礎代謝率最準確的方法是“直接測熱法”。但這方法過程耗時長、流程複雜,需要用到精密儀器、花費不低,對一般人來說不現實。生活中我們也會用體脂秤或健身房體脂儀來測量基礎代謝率,但其數據是根據身高體重等估測的,還受到很多因素影響,不太準確。

① 想簡單推算自己的基礎代謝率(BMR),可以用下面這個公式:

公式:BMR(kacl/d)=14.52W-155.88S+565.79

(W:體重,單位爲kg。S:性別,男性=0,女性=1。)

示例:

一位30歲,體重65kg,身高160cm的 C 女士

BMR=14.52x65-155.88x1+565.79=1353.71kcal/d

② 大家還可以參考國家衛生健康委員會辦公廳在 2024 年發佈的成人肥胖食養指南(2024 年版)中提到的基礎代謝率估算公式[2]:

男性:BMR = 66 + (13.7×體重 kg) + (5.0×身高 cm) - (6.8×年齡)


女性:BMR = 655 + (9.5×體重 kg) + (1.8×身高 cm) - (4.7×年齡)


按此公式估算這位 C 女士基礎代謝率爲 1419.5 大卡/天,和第一個公式計算結果差異不大。但因無法考慮肌肉量、激素水平、基因等因素,估算結果會有 5%~10% 的誤差。如果擔心誤差,可以將不同方法計算結果求平均值,提高準確率。

估算出基礎代謝率,不僅可以決定在減重期如何安排飲食,也可以搞清楚自己遭遇減重“瓶頸期”是否和基礎代謝率低有關。同時,比較自己和他人基礎代謝率,可以幫助瞭解身體狀況,一些疾病可以使基礎代謝率過高或過低。

圖庫版權圖片,轉載使用可能引發版權糾紛

想提高基礎代謝率

這 4 點很重要

如果發現自己基礎代謝率偏低,想提高、獲得“躺瘦”效果,要怎麼做?

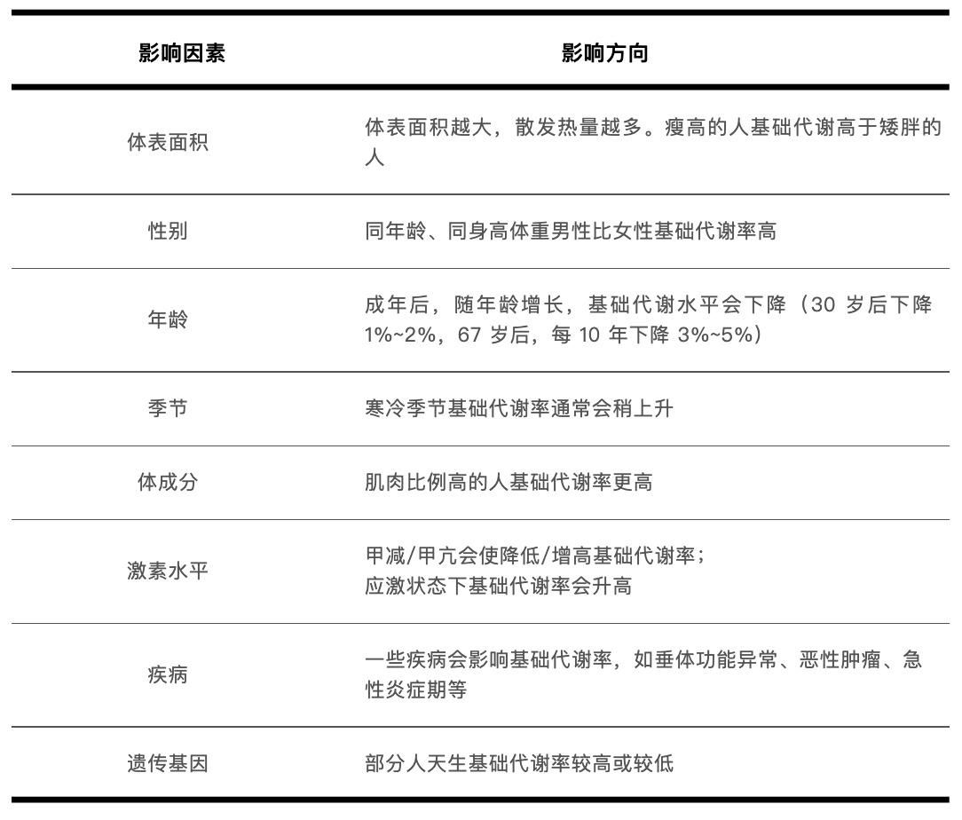
通常,人的基礎代謝率和身高體重、年齡、性別、激素水平、季節、體成分(肌肉比例)、疾病狀態等因素相關:

身高、年齡、性別、遺傳基因無法改變,季節、激素水平、疾病不可控。想提高基礎代謝率,就要在體重、體成分(肌肉比例)上下功夫。因此,大家要特別關注以下四點。

1.科學運動增肌

科學運動鍛鍊不僅能減脂塑形,還能通過增加肌肉量達到提高基礎代謝率的目的,對健康減重事半功倍。想科學運動,既不能忽略無氧訓練(如擼鐵)對增肌的貢獻,也要重視有氧運動鍛鍊心肺功能的意義。(真的建議女性練肌肉!!!好處不止一點點

增加無氧運動,是一個提升基礎代謝率的可行途徑。哪怕每增加 1 千克肌肉只能多消耗 10~15 千卡[3],但長期積累也有一定效果。更何況,增肌過程本身就在消耗能量,增加的肌肉量還能對抗因體重下降導致的基礎代謝率下滑。有氧運動的作用在於它能夠改善心肺功能、提高胰島素敏感性,幫助身體維持良好的代謝狀態。與無氧運動結合,在提高基礎代謝率方面的效果更佳。

研究顯示,將有氧與抗阻訓練結合,比單一訓練者基礎代謝率高 8%~15%,且體脂率更低[4-5]。大家可以採取無氧運動爲主+有氧運動爲輔的方式,每週進行 3~4 次無氧訓練+2~3 次高強度間歇有氧訓練或中強度持續有氧訓練,達到最優效果。

圖庫版權圖片,轉載使用可能引發版權糾紛

2.保證充足優質蛋白攝入

減重後由於體重下降,基礎代謝率通常會有一定降低。如果不控制飲食,熱量攝入大於消耗,很容易反彈復胖。但有研究表明,維持高蛋白飲食能降低體重反彈風險[6]。優質蛋白不僅是肌肉的主要成分,還是維持人體免疫系統正常功能的重要營養素。更多的肌肉意味着基礎代謝率可能更高,而免疫功能健全又是維持正常代謝的必要條件。

同時,蛋白質消化速度慢、飽腹感強,食物熱效應遠高於脂肪和碳水化合物,能幫助對抗飢餓、減少進食。可見,攝入充足優質蛋白對於維持、提升基礎代謝率、預防減重後復胖有很大幫助。

需要增肌、提高基礎代謝率時,可以按每天每千克體重攝入 1.0~1.2 克蛋白質來安排(如體重 60 千克,每天攝入 60~72 克),其中優質蛋白佔 1/2 以上,優先選擇低脂、高蛋白食物,如牛腱子、瘦豬肉、魚蝦、雞肉(去皮)、蛋類、大豆製品等。但不要盲目過量、大量補充蛋白質。

3.保持規律、健康飲食

不要通過節食快速減重!拋開節食帶來的營養不良、胃腸道疾病、皮膚和毛髮變差、精神狀態不佳等一系列問題不說,長期節食不僅很難堅持,還會因體重下降太快導致身體進入“節能模式”,基礎代謝率降低、減重難度增加。

即便是減重期,也要保持稍大於基礎代謝率的能量攝入,同時靠適度運動增加消耗。

以 C 女士爲例,她的基礎代謝率爲 1300~1400 千卡/天。假設減重期她達到中等強度身體活動水平,每日運動消耗約 500 千卡,日常工作學習消耗 200~300 千卡,每日總能量消耗約爲 2000~2200 千卡。

參考《中國居民膳食營養素參考攝入量(2023 版)》建議:18~30 歲中等強度身體活動水平女性的能量需要量是 2100 千卡熱量。C 女士每天熱量攝入可以爲 1700~1800 千卡,製造約 300~400 千卡/天的熱量缺口,既能滿足正常工作生活及運動需求,又能實現健康減重[2]。

具體到飲食安排,除了優質蛋白,碳水化合物和維生素也值得重視。碳水化合物不僅是大腦主要能量來源,若碳水化合物攝入不足,還會增加肌肉分解供能,導致基礎代謝率降低。長期“斷碳”飲食還會引起激素紊亂,部分女性可能出現閉經、脫髮問題。維生素則參與着體內諸多重要代謝過程,有不少研究發現維生素缺乏和肥胖、代謝紊亂、體脂率高有關[7]。

按《成人肥胖食養指南(2024 年版)》建議,減重期間碳水化合物供能比應爲 50%~60%。可以優先選擇粗雜糧主食,如燕麥、糙米、蕎麥、全麥、黑米、紅豆、紅薯、南瓜。並與各種新鮮蔬果搭配喫,不僅更美味,還能保證維生素和膳食纖維攝入足夠。

圖庫版權圖片,轉載使用可能引發版權糾紛

4.正確喝水

有人聽說減肥期間喝冰水、黑咖啡能提高基礎代謝率。的確曾有研究發現,喝冰水以及黑咖啡後,基礎代謝率會短暫上升,但這方法並不適合所有人,而且其帶來的能量消耗也很有限[8-9]。

不過,正確、足量喝水是真的能幫助減重。多飲水可以促進脂肪分解,足量攝入水分還能改善運動表現、提高基礎代謝率。此外,餐前飲水能適當佔據胃空間,幫助控制正餐進食量,降低熱量攝入[10]。減肥期間每天飲水量需達到 2000 毫升,最好喝溫水或淡茶、花果茶、檸檬水等無糖、零熱量飲品。

說一千道一萬,基礎代謝率提升的確能爲減重提供一定助力,但同時還必須注意飲食清淡、少油鹽,只有在控制熱量攝入不超標的基礎上,基礎代謝率上升帶來的熱量消耗增加纔有意義。

參考文獻

[1]Mifflin, M. D., St Jeor, S. T., Hill, L. A., Scott, B. J., Daugherty, S. A., & Koh, Y. O. (1990). A new predictive equation for resting energy expenditure in healthy individuals. The American Journal of Clinical Nutrition, 51(2), 241-247.

[2]國家衛生健康委員會辦公廳. (2024). 成人肥胖食養指南(2024年版). [指南文件].

[3]Aristizabal JC, Freidenreich DJ, Volk BM, Kupchak BR, Saenz C, Maresh CM, Kraemer WJ, Volek JS. Effect of resistance training on resting metabolic rate and its estimation by a dual-energy X-ray absorptiometry metabolic map. Eur J Clin Nutr. 2015 Jul;69(7):831-6.

[4]謝春梅.有氧與有氧結合循環抗阻運動減脂效果的對比研究---以9-13歲肥胖青少年爲例[D].上海體育學院,2022.

[5]王小軍,兩種不同運動方式減脂效果的比較研究[D].廣州體育學院,廣州,2013.

[6]Moon J, Koh G. Clinical evidence and mechanisms of high-protein diet-induced weight loss[J]. Journal of obesity & metabolic syndrome, 2020, 29(3): 166.

[7]Thomas-Valdés S, Tostes M G V, Anunciação P C, et al. Association between vitamin deficiency and metabolic disorders related to obesity[J]. Critical reviews in food science and nutrition, 2017, 57(15): 3332-3343.

[8]Dubnov-Raz, G., Constantini, N., Yariv, H. et al. Influence of water drinking on resting energy expenditure in overweight children. Int J Obes 35, 1295–1300 (2011).

[9]R. Hursel et al. The effects of catechin rich teas and caffeine on energy expenditure and fat oxidation: a meta‐analysis,  Obesity Reviews 12(7):e573-81 · March 2011 

[10]Dennis EA, Dengo AL, Comber DL, Flack KD, Savla J, Davy KP, Davy BM. Water consumption increases weight loss during a hypocaloric diet intervention in middle-aged and older adults. Obesity (Silver Spring). 2010 Feb;18(2):300-7.

策劃製作

作者丨王璐 註冊營養師 中國營養學會會員

審覈丨張娜 北京大學公共衛生學院副研究員 中國營養學會會員

策劃丨王夢如

責編丨王夢如

審校丨徐來 張林林

相關推薦
請使用下列任何一種瀏覽器瀏覽以達至最佳的用戶體驗:Google Chrome、Mozilla Firefox、Microsoft Edge 或 Safari。為避免使用網頁時發生問題,請確保你的網頁瀏覽器已更新至最新版本。
Scroll to Top