打呼嚕越響越容易猝死?睡前一個小動作,鼾聲立停,暢快呼吸,白天有精神!

來源: 更新:

“對不起,晚上睡覺你能不能安靜點?!”

“怎麼了?”

“因爲你睡覺打呼嚕,吵得我們都睡不好!”

打呼嚕真要命! 每晚好不容易熬困了想睡覺,突然耳邊傳來拉電鋸破鑼嗓子的呼嚕聲。

我真恨不得一腳踹出去!

美國美好睡眠委員會在2012年進行的一項調查顯示, 每4對受訪的美國夫婦中就有1對爲了睡個好覺而分居[3]。

集體宿舍狹小的空間內, 一人打呼,全寢失眠。

情侶、夫妻、家人打呼嚕= 摧殘爆炸桶,孩子、伴侶全都睡不好,天天都是炸毛和嘶吼。

哪怕自己住, 每早起牀渾身睏乏,就像缺氧一樣迷糊糊的,嗓子鼻子幹得厲害。

殘酷的是,打呼嚕的人並不知曉如何打擾別人,而且身體受到了缺氧傷害,還 “無藥可治”!

圖片來源:新聞截圖

打呼嚕,是疾病,是病!

2019年,一項基於51萬中國成年人(30歲-79歲)的研究顯示,習慣性打鼾的自我報告率爲21.2%。也就是說, 五個中國成年人裏,可能就有一個人睡覺習慣性打鼾[1]。

圖片來源:新聞截圖

打呼嚕不是睡得好,從醫學上來說有可能是——疾病,嚴重還會引起猝死!

如果夜裏呼嚕打打停停,有可能更致命!頻繁出現 嚴重呼吸暫停,會導致人體缺氧。

大家都知道 缺氧會對身體造成什麼傷害:血氧飽和度下降,增加高血壓、心臟病、2型糖尿病風險,白天疲勞、注意力不集中,嚴重時會危及生命[2]!

圖片來源:新聞截圖

打鼾的,不僅僅是男性

很多姐妹一直覺得打呼嚕都是男性,但其實 女性也會打呼嚕,往往忽視了這個隱患很危險。

要知道女性打鼾可能會導致:

白天睏倦、易怒,性情急躁、喜怒無常或抑鬱。妊娠期更容易發生:妊娠期高血壓、糖尿病,胎兒宮內生長受限、早產、新生兒先天性異常[4]!

打鼾,目前真的是“無藥可救”!

早在上世紀,人們就開始努力治療打鼾(看來是深受其害),但遺憾的是, 即使到現在也沒有藥物能徹·底治療,而且藥物可能伴隨副作用……

市面各種標榜治打鼾的小工具, 原理要麼是把嘴巴封住“憋着”、要麼是把鼻腔“擴開”, 但這些不僅可能沒用,還可能讓人憋得慌、鼻子痛。

我們同事就使用了一款網上爆賣百萬單的“止鼾貼”, 它就是暴力地封住嘴巴,可不管你呼吸費不費力。

@果殼市集實拍

同事試睡的過程中, 就出現了不舒服的情況,真的不建議用!

@果殼市集實拍

如果你是因爲肥胖、睡姿、過度勞累、抽菸喝酒打呼嚕, 那麼就要長期堅持健康習慣去讓呼吸道更通暢。

堅持路漫漫,就單說減肥一項,大家都知道有多困難! 其實另一種更簡單的方法也有用,那就是——側着睡!

想保持側睡——勸你別太抱希望

側睡的姿勢可以防止咽部軟組織和舌體,因重力的後墜阻塞氣道,同時還能減弱頸部+胸部脂肪壓迫上氣道的壓力[2]。

但是我想問問大家,誰能做到睡一整晚而不換姿勢的?

大部分人(幾乎所有)睡覺時都是各種翻騰不老實的, 想控制自己或伴侶的睡姿保持右側躺,安安靜靜一整夜腦袋都不動,身體都不翻身,那真的是不太可能!

當你側躺熟睡後, 背部肌肉時間一長感到痠痛,下意識翻成平躺, 氣道受壓的呼嚕聲就隨之而來。

❌打呼嚕的人不舒服:因爲呼吸暫停,越睡越累,身體疲乏。

聽你打呼嚕的枕邊人和睡覺輕的家人:被“轟隆隆”的炸聲吵的耳膜痛,睜着血紅的雙眼到天亮,這種天殺的滋味真不想再體驗了!

折磨,痛苦的折磨!

爲了自己的健康,爲了家人的和諧,我真心建議你選一個能在睡覺時就幫你改善打呼嚕的 智能止鼾幫手——Nitetronic·添眠智能止鼾枕Z3!

它在枕頭內設置了 智能止鼾高科技,可以全自動追蹤你的睡眠情況,幫你做“頭部側睡”!

止鼾枕溫柔地宛如兒時媽媽的雙手一樣, 幫你調整頭部減少打鼾,還不用強迫你難受地一整夜保持側睡!

@果殼市集實拍

智能APP幫你記錄每日睡眠情況, 舒服地睡覺也有可能逐漸改善打鼾!

看同事使用5天后,根據app的追蹤記錄顯示,鼾聲強度降低了近33%!

*個人使用體驗,僅供參考

今天也帶來了驚喜價:

官旗店雙11活動價也要2100+元,咱們今天直接做到三位數,999元帶走!

價格參考日期:2025年10月24日 國添眠(nitetronic)智能止鼾枕 Z3枕高可調節 天然乳膠枕芯智能監測 溫柔調節 不壓迫呼吸道

同事親測數日,有效果!順豐速發+15天試睡 放心體驗!戳圖購買

爲什麼建議你用止鼾枕

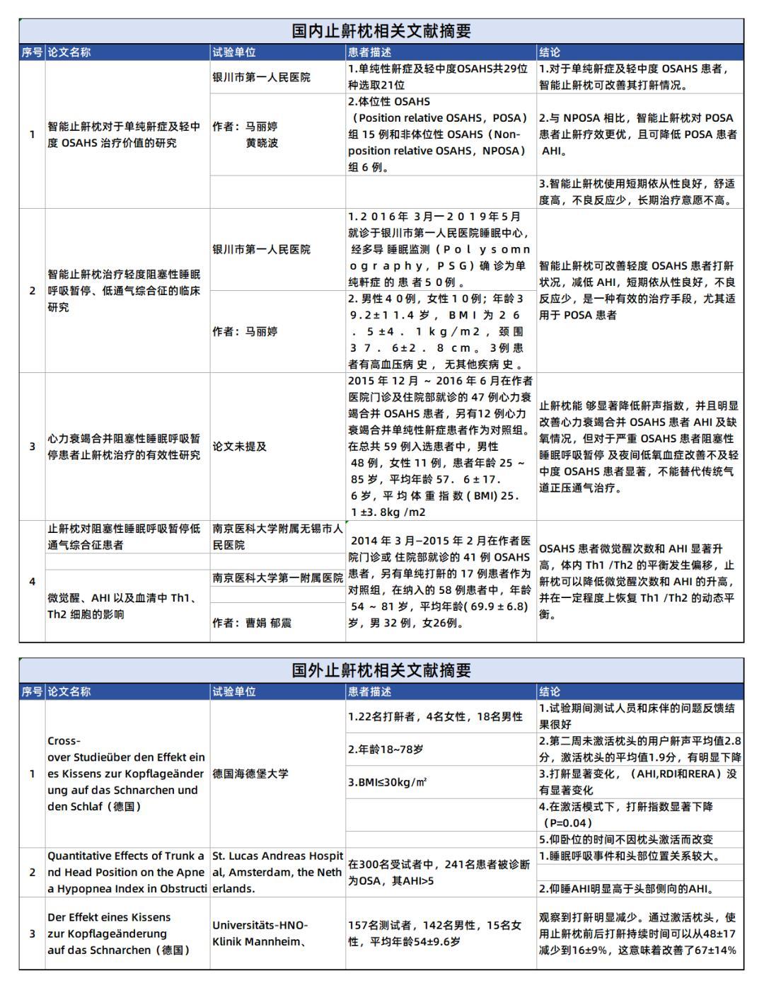
國內外臨牀試驗效果說話!

相信很多朋友包括我同事,都很好奇止鼾枕怎麼這麼神奇,是否真的有效。我們查找了一些 國內外臨牀試驗研究,爲大家彙總,發現確實是有效果!

添眠·發明專利——實時監控打鼾聲音姿勢可以隨便睡!

添眠止鼾枕,模擬了側睡的方 法。 當你打鼾時,止鼾枕會輕輕轉動頭部,拓寬氣道,改善被阻塞的呼吸道通氣狀態,從而達到止鼾目的。

而且這項技術獲得了 中、美、德三國的發明專利, 當你仰睡時,能幫你干預打鼾,科研成分真不錯!

那添眠止鼾枕的效果如何呢?

根據 德國 Universitäts-HNO-Klinik Mannheim的臨牀試驗證明試驗者們平均減少了近67%的打鼾!

德國海德堡大學曼海姆耳鼻喉診所,經過倫理審查委員會確認的研究,也證明添眠止鼾效果顯著有效。

這款止鼾枕如此神奇! 而添眠的關鍵科學原理,就是把“全身側睡”的要求,精細量化到:只需頭位輕微轉動,就能有止鼾效果!

不需要全身側睡、不需要長時間保持側睡、不需要忍受側睡壓到手臂發麻、不需要忍受側睡時的背痛……

只需添眠止鼾枕引導頭部輕微的轉動,即可達到減少打呼嚕的效果!

國添眠(nitetronic)智能止鼾枕 Z3

枕高可調節 天然乳膠枕芯智能監測 溫柔調節 不壓迫呼吸道順豐速發+15天試睡 放心體驗!

戳圖購買

開箱實測!

好不好用,咱先把它睡了再說

這神奇的止鼾枕終於到了我們的手裏, 經過同事們的睡眠測試和咱果殼理工科大佬們的拆解研究,發現止鼾枕裏都是添眠的高科技!

@果殼市集實拍 枕頭內部是模塊化的層層結構來幫你止鼾: 鼾聲識別、過濾雜音、啓動調節。

枕頭頂部是 天然乳膠枕層乳膠下面是6片柔性氣囊+MEMS鼾聲識別傳感器下面接着CECS頭部位置傳感器

底部是 可加減的枕高墊

01 第一步:MEMS鼾聲識別傳感器·高精度實時監控

先把傳感器放在牀頭的兩側,它不挑高度你放牀頭櫃、地面上都可以。

@果殼市集實拍

當你打開止鼾枕電源後,枕頭內置的鼾聲識別器便會啓動, 它會實時識別睡覺產生的聲音,當你開始打起呼嚕時,它將瞬時同步給主機,開始報告你打鼾聲大小、打鼾速度!

02 第二步:高能芯片智能過濾雜音·

要知道我們睡覺時,屋子裏並不會只有鼾聲。 鐘錶聲、空氣過濾器的呼呼聲、加溼器的水聲、還有助眠音樂(小說)等聲音,這些對於機器來說都是——雜音!

如果不去除雜音,就會影響對你鼾聲的判斷,所以去除過濾掉雜音就很重要! 像某些便宜品牌的無法做到,只能模糊的給你調整,導致很多人發現止鼾效果不好,或是調節過度,讓你姿勢過於難受,睡得很不舒服!

添眠內置了 高智能芯片,配合智能的算法,可以過濾掉這些雜音,正確真實地獲取打鼾聲音的大小和打鼾頻率,隨後機器開始調控氣囊開始工作!

識別出真的鼾聲強度!

03

第三步:啓動氣囊,全枕任意位置都能溫柔推動頭部,減輕呼吸道壓迫

當收到鼾聲信號後,枕頭內部下面的氣囊便開始充氣, 輕柔地撐起來,推動你的小腦袋開始輕微向左或轉動。

@果殼市集實拍

沒有任何強硬或異物的感覺就完成了腦袋側睡, 減輕對呼吸道的壓迫!

很多朋友看到這可能會想問:咱們睡覺一晚上不會只固定在枕頭中間,各種翻轉睡在枕頭各處,那枕頭的氣囊能跟住我們的腦袋嗎?

答案是:可以,完全沒問題!

添眠止鼾枕考慮到所有的睡姿問題,所以氣囊設計爲—— 六片分區的獨立氣囊。

同時 內置壓力傳感器,無論怎麼睡,傳感器都準確定位,知道你的腦袋“在哪裏”,會調動你腦袋下面的那一片氣囊來工作。

睡在枕中時,氣囊引導效果

@果殼市集實拍 你睡哪都能被呵護到。不用被拘束着睡覺,大家放心翻滾放心睡!

睡在枕邊時,氣囊引導效果

@果殼市集實拍

我們也請來了男女同事們,都來測一測它的止鼾效果!

@果殼市集實拍

睡得舒服,是添眠爲你考慮的第一位!

開箱後,我們發現添眠 有給大家準備一款軟乎乎的加絨枕套,加絨量不低,特別暄軟!

@果殼市集實拍

睡覺輕的女同事套上枕套睡,全程都沒有覺得氣囊硌,真得特別特別舒服!

@果殼市集實拍

作爲講科學聊科技的果殼人,咱怎能不把這神奇的枕頭給拆開研究明白原理呢!

於是我們接下來的氣囊止鼾測試,先將枕套拆下來,讓大家看得更清楚原理:拆下枕套,我們可以看到枕頭的主體是乳膠枕。六分區氣囊和傳感器在枕下方。

乳膠枕下的氣囊工作效果展示

@果殼市集實拍

乳膠枕Q彈特別舒服,厚度有 近7釐米厚,回彈力十足。男同事使勁摁壓都能回彈不塌陷!可想枕着脖子會有多舒服了!

@果殼市集實拍

我們打開演示模式給大家看, 當氣囊工作時會充氣頂起,當你停止打鼾後,氣囊就會及時排氣,恢復平整枕面,是不是很神奇!

@果殼市集實拍

大體重的男同事躺下入睡後,隨着鼾聲響起,我們能看到 氣囊輕輕充氣,慢慢地推動腦袋微微側轉,神奇的是,竟然真的沒有打呼嚕了,只有均勻的呼吸聲!

@果殼市集實拍

真實實拍視頻在這,大家聽下聲音

@果殼市集實拍

男同事的頭部比較重,被推動側轉的過程依舊是 均勻輕柔的,不會“突然大力地”被推醒!

這也是爲什麼我們要實際測試,因爲 好睡眠不僅是要“止鼾”,也需要給我們一個舒服的睡眠體驗,不能只爲止鼾而讓人睡得不舒服,大家說對不對!

@果殼市集實拍

而且大家看上面的視頻時,發現了沒? 氣囊工作時的聲音很小很小,幾乎沒有任何、任何的噪音,可以說是安靜了!

男同事真的試過很多止鼾睡具,添眠止鼾枕真是他用過的滿分款!

很多果粉都喜歡安靜睡覺, 這款止鼾枕真的是好用又不吵人,科技迷們愛了愛了!

@果殼市集實拍

輕柔無感 不硌腦袋

果殼人怎能將實驗止步於此呢?我們請 睡覺輕的女同事來繼續試睡!

我們將枕套套上試睡,女同事說 氣囊的鼓起是輕柔無感的,不會打擾正常睡眠。她覺得枕面只是輕輕微動的感覺,就像睡覺時手自然而然伸到枕頭底下,而且比手臂更輕柔。

@果殼市集實拍 我們開啓了追蹤測試, 女同事午休小憩了一個多小時,睡得很沉穩,我們叫醒她後,她也說沒有任何硬物感,或是硌腦袋的不舒服。

@果殼市集實拍

呼吸均勻沒有再打呼嚕

@果殼市集實拍

乳膠枕特別適合大部分人,我們細看 脖頸和肩膀周圍,都被乳膠枕支撐得滿滿的,沒有懸空的空隙,睡久了也不覺得頸部痠痛。

智能APP 生成專屬止鼾報告

數據詳細 瞭解你的打鼾情況

添眠枕有爲大家貼心地準備了智能APP,它不僅可以設置枕頭止鼾的效果,而且還爲你生成一個巨巨巨詳細的睡眠報告!

在APP上先 設置好個人情況參數,如身高、體重、年紀等,枕頭可以更好地爲你的情況來設置止鼾干預。

添眠更希望你能睡得更舒服更健康,而不能“爲止鼾而粗暴干預”。

APP可以記錄你的打鼾情況,並且把止鼾枕的權限開放給你! 你可以根據睡眠的舒適度來設置止鼾的干預強度。

@果殼市集實拍

也就是適合你的氣囊推動程度!睡覺輕的朋友,可以在APP上逐步調低干預強度等級,直到適合自己的舒適度。

打鼾聲小的朋友,可以“調高-鼾聲檢測的靈敏度”,讓止鼾枕更準確地抓住打鼾。

打鼾聲音大的朋友,則可以“調高-干預強度”試一試效果。

APP會爲大家記錄每一次睡眠數據 。 告訴你 鼾聲強度、睡眠期間的鼾聲持續時間、止鼾枕的有效干預率,干預後鼾聲強度下降了多少等等豐富又實用的數據!

同事使用了 5天的報告,分享給大家做參考!

上下滑動查看更多

SPRING FESTIVAL

SPRING FESTIVAL

*個人使用體驗,僅供參考

這份貼心的報告不僅細節豐富,讓你時刻了解自己改善打鼾的效果,還能 讓你作爲參考,去調節止鼾枕的干預強度。

比如用了一段時間後,報告顯示打鼾頻率和強度降低, 就可以相應調整止鼾枕的干預強度/檢測靈敏度,時刻做到1對1的專屬定製!

@果殼市集實拍

WIFI智能連接APP

可遠程檢測 關懷家人健康

這樣的好枕頭,我想到的就是給家裏老人買,幫他們改善睡眠!像爸爸打鼾聲特別大,我媽晚上總是睡不好,我爸都是等着我媽先睡着才能睡。

添眠止鼾枕是wifi可聯動手機APP的,開啓連接後,你可以通過APP遠程幫家裏人調節功能設置強度,還能查看睡眠報告瞭解使用效果。

我發現自從用了添眠止鼾枕後,每次和爸爸打電話都有得聊, 和他聊一聊打呼嚕,改善了多少快誇他,每次這樣貼心地關懷幾句,我爸爸都特別高興。

枕頭高度可調節 好乳膠睡得舒服

全年齡段的人都可以用!

添眠止鼾枕是 全年齡段的朋友們都可以使用的!青春期發育的孩子到上了年紀的老人,這次都可以享受到止鼾科技的舒服好枕頭了!

就連殼粉朋友們很在意枕頭的高度,我們也考慮到了。

添眠止鼾枕額外給大家1張乳膠墊,通過放進、抽出枕墊可以調節枕頭高度到約:7cm、9cm!

@果殼市集實拍

乳膠枕自帶的固定高度約7cm,這是常用的普通枕頭高度。

加一個墊子約9cm:這個高度比較適合男士和喜歡睡高一些枕頭的女士。

市面上部分的止鼾枕產品,爲了控制成本,枕頭的材料用料比較差,久了就漏渣子。

添眠止鼾枕選用含量 高達近93%的天然乳膠回彈和支撐力沒得說,而且耐折耐卷。睡覺不老實、愛“蹂躪”枕頭的朋友也可以放心用!

放上乳膠檢測報告,讓大家放心!

改善打鼾是個長時間的工程,也關乎着生命安全。選用一個安全不傷身體的器具,真的很重要。

我們還爲大家提供15天試睡服務+順豐速發!比7天無理由還要長,讓大家放心去試用!

今天也帶來了驚喜價:

官旗店雙11活動價也要2100+元今天直接做到三位數,999元帶走!!!

價格參考日期:2025年10月24日 國添眠(nitetronic)智能止鼾枕 Z3枕高可調節 天然乳膠枕芯智能監測 溫柔調節 不壓迫呼吸道

同事親測數日,有效果!順豐速發+15天試睡 放心體驗!

戳圖購買

所推商品爲智能個護產品,非醫療器械,無疾病治療效果,如有嚴重情況請及時就醫。

溫馨購買小貼士:

本產品購買後15天試睡,親可以放心購買。如果在15天試睡期限內非質量問題需要退貨,請保持包裝及配件清潔完整完好,若有贈品請一併退回(物流費需自行承擔)。試睡導致枕套有輕微的使用痕跡不影響退貨,但因不當使用導致無法再使用的除外。

參考文獻

[1]魏玉蝦, 申澤薇, 餘燦清, 等. 中國30~79歲成年人習慣性打鼾的分佈特徵及相關因素分析[J].中華流行病學雜誌, 2019, 40(8)
:917-923.DOI:10.3760/cma.j.issn.0254- 6450.2019.08.009.

[2]打呼嚕也是病,可能導致猝死!有這幾種症狀的人要小心了…科普中國,

https://mp.weixin.qq.com/s/MTeNtHwa8sKgBHYRIvWxnA

[3]Better Sleep Council.. 2012. Sleeping Together May Be A Nightmare.

[4]女性打鼾危害更大,五招教您睡覺的加分祕籍,中南大學湘雅醫院,

[5]對不起,打呼嚕基本沒救了,央視網,
https://mp.weixin.qq.com/s/OdxhaVflz7BzuDMYBMHstg

End

策劃編輯|喵先森

科學審覈|米拉

內容審覈|果殼法務審覈團

-果殼電商廣告-

wscgoods/detail/1yirktgjbx6b8ch?dc_ps=3966129048723215363.200001

相關推薦
請使用下列任何一種瀏覽器瀏覽以達至最佳的用戶體驗:Google Chrome、Mozilla Firefox、Microsoft Edge 或 Safari。為避免使用網頁時發生問題,請確保你的網頁瀏覽器已更新至最新版本。
Scroll to Top