這種病不直接要命,卻讓人異常痛苦,你可能還得過

來源: 更新:

有一種病,不僅長在體表,肉眼可見,還會對生活造成極大的困擾。

圖片來源網絡

這個病,是特應性皮炎

特應性皮炎(Atopic Dermatitis, AD)在國外也常稱特應性溼疹,是一種常見的、慢性的、複發性的炎症性皮膚病,以劇烈瘙癢和溼疹樣皮疹爲特徵。

圖庫版權圖片,轉載使用可能引發版權糾紛

它不僅僅是一種“皮膚病”,其影響深遠,貫穿患者生活的方方面面。本文將依據權威的醫學資料,帶你全面、深入地認識這一複雜的疾病。

特應性皮炎

疾病負擔最重的皮膚問題

在我國,特應性皮炎處於非致命性皮膚病負擔中的首位。因爲特應性皮炎的疾病負擔是多維度的,涵蓋了臨牀、人文和經濟等多個層面:

· 特應性皮炎的核心症狀是劇烈瘙癢,瘙癢容易影響睡眠,導致多種睡眠障礙,進而會引發日間疲勞、注意力不集中、學習能力下降和認知功能障礙。

· 特應性皮炎與多種心理問題顯著相關,包括抑鬱、焦慮和自殺意念。

· 特應性皮炎可以同時影響患者及其家庭成員的生活質量,包括社交、精神和情感受損。

· 此外,特應性皮炎有沉重的經濟負擔。一項國際研究指出,輕度、中度和重度特應性皮炎患者每週分別損失 2.4 小時、9.6 小時和 19.0 小時的工作時間。

難以“根治”的皮膚頑疾

特應性皮炎不是普通的過敏,它的發病機制非常複雜。從機制上來說,特應性皮炎主要涉及皮膚屏障受損、免疫系統失調、皮膚微生物組失衡和炎症這 4 個核心環節。其中,皮膚屏障受損是特應性皮炎發病的核心環節

特應性皮炎錯綜複雜的發病機制(來自參考資料)

目前,特應性皮炎尚無法根治。它的定義就是一種慢性、複發性的皮膚病。整個疾病過程會經歷症狀加重的“發作期”,不過也可能會存在症狀減輕或消失的“緩解期”。

也就是說,特應性皮炎的病程並非一成不變,而是動態變化的。大多數重度的患者即使皮膚看起來正常,也可能存在亞臨牀(肉眼不可見的)炎症,這是疾病易復發的原因之一。

另外還要注意的是,患有特應性皮炎會增加罹患其他過敏性疾病的風險,導致“特應性進程”。典型的特應性進程始於嬰兒期的特應性皮炎,隨後可能出現食物過敏、兒童期哮喘、過敏性鼻炎等。好在,這不是一定會發生的,一項研究發現,大約 10.5%的兒童會遵循了這一經典模式。

特應性皮炎的病因

如果用一句話解釋特應性皮炎的病因,就是遺傳和環境因素複雜的相互作用

其中,遺傳在特應性皮炎發病中起着關鍵作用。如果父母一方或雙方患有特應性疾病(包括其他相關疾病,比如過敏性鼻炎),那麼子女患特應性皮炎的風險就會顯著增加。

環境因素方面,不良的影響有很多。比如空氣污染、氣候變化、西式飲食模式、工業化發展等多種環境因素也參與其中。

很多特應性皮炎患者飽受復發的困擾,一大部分原因是他們生活中有大量的疾病觸發因素和加重因素。如下表。(不過,具體影響要因人而異。)

特應性皮炎的真實面目

要判斷是不是特應性皮炎,需要一定的專業評估,因爲它的臨牀表現多樣,並且隨年齡變化而呈現不同特徵。

首先,特應性皮炎的核心且標誌性症狀是瘙癢

其次,皮膚病變方面,有急性、亞急性和慢性之分

· 急性期:表現爲紅斑基礎上的顆粒(丘疹)、水皰,伴有滲水、糜爛和結痂。

· 亞急性期:紅斑、顆粒和皮屑。

· 慢性期:由於長期搔抓,皮膚變得粗糙、肥厚,皮紋加深,像皮革一樣,並可能有色沉。

此外,特應性皮炎還可能有其他的特徵性皮膚問題,比如:

· 皮膚乾燥:整體皮膚比較乾燥,摸起來不光滑,秋冬季節可能更加明顯。

· 眶下皺褶(Dennie-Morgan 線):眼睛下面的眼皮有多個褶痕,看起來像眼袋,讓人覺得沒有精神。

· 掌紋增多:顧名思義,是手掌心的紋理增粗。

· 白色糠疹:主要是額面部有很多圓形、橢圓形的白斑,讓面部膚色顯得不均勻,表面還可能有細小的皮屑(即糠疹)

· 毛周角化症:俗稱雞皮膚,主要是毛囊性的小顆粒,可以長在臉頰側面、上臂、前臂、大腿、小腿等部位。

· 魚鱗病:主要是雙側小腿前方的皮屑,大片大片,像魚鱗一樣,氣候乾燥的時候愈發明顯。

· 毛周隆起:軀幹或者四肢大量成片的小顆粒,從毛囊長出來的,呈膚色外觀。

一些特殊表現(掌紋增多和眶下皺褶)(來自參考資料)

另外,特應性皮炎的表現和年齡也高度相關。下表總結了它的年齡分佈特點。

不同年齡段的特應性皮炎典型表現(來自參考資料)

治療特應性皮炎,不是束手無策

雖然特應性皮炎無法人爲“根治”,但這並不意味着無法控制。其實,許多患者的病情都可以得到良好的管理,甚至經歷長期的無症狀緩解期。不過前提是要規範、科學、合理地治療。

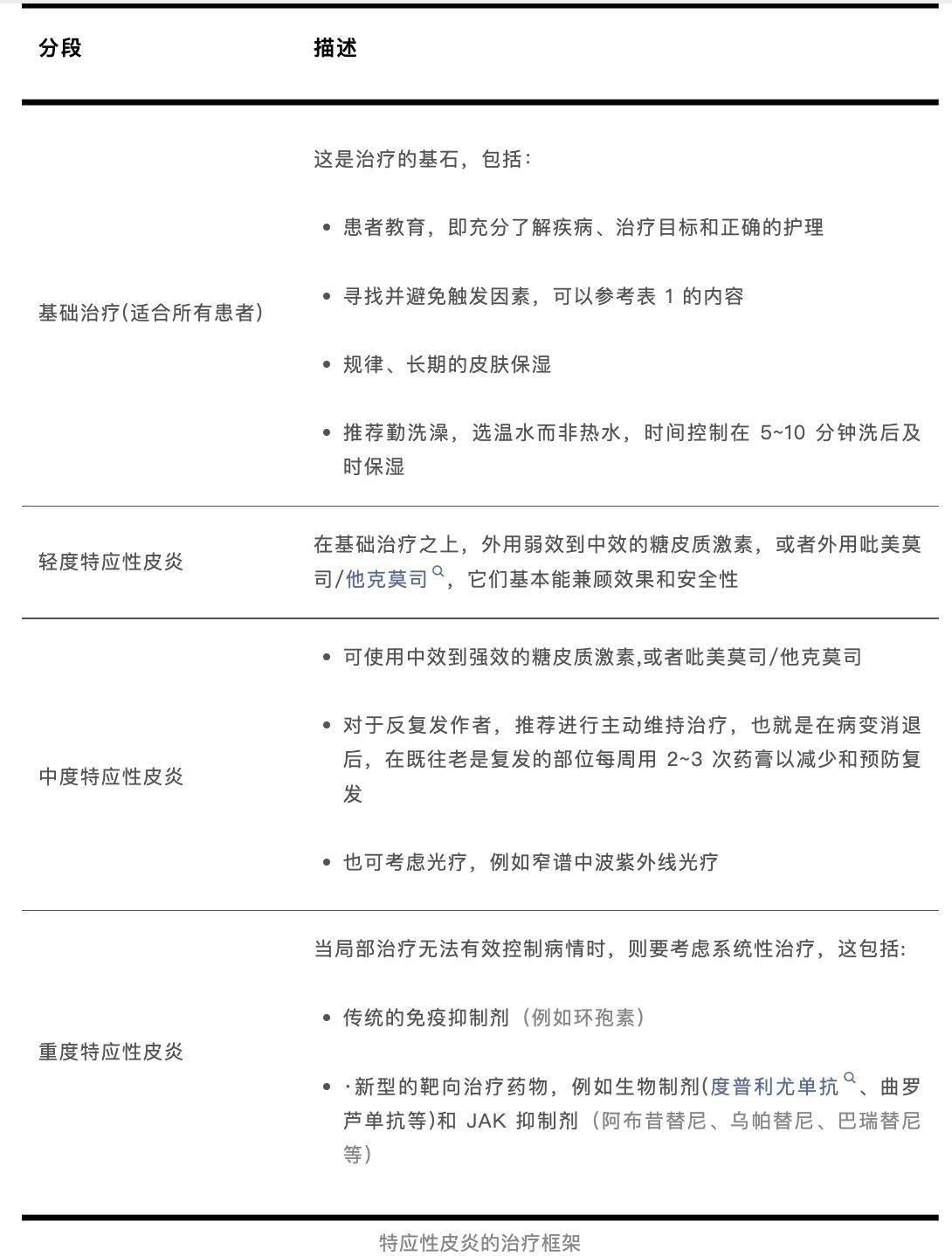
對於特應性皮炎,治療的目標是控制症狀、預防復發,並最大限度地減少疾病對生活的影響,而不是追求徹底的“根除”。而最重要的治療理念,則是個體化的階梯式治療方案,也就是根據疾病的嚴重程度、患者年齡、病變部位和生活質量受影響程度等維度來綜合制定個體化的治療方案。

下面表格簡要地描述了治療的框架。

特應性皮炎的治療框架

美國過敏、哮喘與免疫學會/美國過敏、哮喘與免疫學院聯合工作組實踐參數委員會(AAAAI/ACAAI JTFPP)發佈的2023 年的特應性皮炎管理指南》也有相關內容:

特應性皮炎管理建議圖示(整理自參考資料)

特應性皮炎管理建議圖示(續圖)(整理自參考資料)

不過,略有遺憾的是,現實治療中還是會面臨諸多挑戰

比如,不少人有激素恐懼症,對外用糖皮質激素抱有不合理的恐懼,這會導致用藥不夠充分,治療效果不佳,讓病情遷延

再比如,治療上忽略了用藥以外的細節,日常保溼不到位,沒有規避常見誘發和加重因素,尤其是熱刺激、出汗刺激、頻繁抓撓、皮膚乾燥等因素。

甚至,有的人朝錯誤的方向努力,比如過於關注食物的影響,一味地、盲目地忌口(海鮮、牛羊肉等)對多數的患者而言,並不需要常規忌口,因爲二者關係不大,忌口沒有幫助

好消息是,醫學界、科學界都很關注特應性皮炎,也在持續不斷地研究它的治療方法,特應性皮炎還有非常光明的治療前景。

未來,治療也會更加個體化。願所有特應性皮炎患者,都能有好的皮膚,好的睡眠,以及好的生活。

參考文獻

[1] Langan SM, Irvine AD, Weidinger S. Atopic dermatitis. Lancet. 2020;396(10247):345-360.

[2] Kulthanan K, Tuchinda P, Nitiyarom R, et al. Clinical practice guidelines for the diagnosis and management of atopic dermatitis. Asian Pac J Allergy Immunol. 2021;39(3):145-155.

[3] Werfel T, Heratizadeh A, Aberer W, et al. S3 guideline Atopic dermatitis: Part 2 - Systemic treatment. J Dtsch Dermatol Ges. 2024;22(2):307-320.

[4] Werfel T, Heratizadeh A, Aberer W, et al. S3 Guideline Atopic dermatitis: Part 1 - General aspects, topical and non-drug therapies, special patient groups. J Dtsch Dermatol Ges. 2024;22(1):137-153.

[5] Saeki H, Ohya Y, Arakawa H, et al. Executive summary: Japanese guidelines for atopic dermatitis (ADGL) 2024. Allergol Int. 2025;74(2):210-221.

[6] Saeki H, Ohya Y, Arakawa H, et al. English version of clinical practice guidelines for the management of atopic dermatitis 2024. J Dermatol. 2025;52(2):e70-e142.

[7] Saeki H, Akiyama M, Abe M, et al. English version of Japanese guidance for biologics in treating atopic dermatitis. J Dermatol. 2023;50(10):e311-e322.

[8] Saeki H, Akiyama M, Abe M, et al. English version of Japanese guidance for the use of oral Janus kinase (JAK) inhibitors in the treatments of atopic dermatitis. J Dermatol. 2023;50(1):e1-e19.

[9] Murota H, Koike Y, Morisaki H, et al. Exacerbating factors and disease burden in patients with atopic dermatitis. Allergol Int. 2022;71(1):25-30.

[10] Fasseeh AN, Elezbawy B, Korra N, et al. Burden of Atopic Dermatitis in Adults and Adolescents: a Systematic Literature Review. Dermatol Ther (Heidelb). 2022;12(12):2653-2668.

[11] Hadi HA, Tarmizi AI, Khalid KA, et al. The Epidemiology and Global Burden of Atopic Dermatitis: A Narrative Review. Life (Basel). 2021;11(9):936.

[12] Gu C, Yao X, Li W. Burden of Disease; the Current Status of the Diagnosis and Management of Atopic Dermatitis in China. J Clin Med. 2023;12(16):5370.

[13] Chovatiya R, Silverberg JI. Evaluating the Longitudinal Course of Atopic Dermatitis: Implications for Clinical Practice. Am J Clin Dermatol. 2022;23(4):459-468.

[14] Talamonti M, Galluzzo M, Silvaggio D, et al. Quality of Life and Psychological Impact in Patients with Atopic Dermatitis. J Clin Med. 2021;10(6):1298.

[15] Courtney A, Su JC. The Psychology of Atopic Dermatitis. J Clin Med. 2024;13(6):1602.

[16] Lönndahl L, Abdelhadi S, Holst M, et al. Psychological Stress and Atopic Dermatitis: A Focus Group Study. Ann Dermatol. 2023;35(5):342-347.

[17] De Benedetto A, Boguniewicz M, Ong PY, et al. Atopic Dermatitis (Eczema) Guidelines 2023: Highlights. J Allergy Clin Immunol Pract. 2024;12(11):2955-2965.

[18] Abuabara K, Langan SM. Atopic dermatitis across the life course. Br J Dermatol. 2023;188(6):709-717.

[19] Wheeler KE, Chu DK, Schneider L. Updated Guidelines for Atopic Dermatitis-AAAAI/ACAAI Joint Task Force. JAMA Pediatr. 2024;178(10):961-962.

[20] Mandlik DS, Mandlik SK. Atopic dermatitis: new insight into the etiology, pathogenesis, diagnosis and novel treatment strategies. ImmunopharmacolImmunotoxicol. 2021;43(2):105-125.

[21] Hill DA, Spergel JM. The atopic march: Critical evidence and clinical relevance. Ann Allergy Asthma Immunol. 2018;120(2):131-137.

策劃製作

本文爲科普中國·創作培育計劃扶持作品

出品丨中國科協科普部

監製丨中國科學技術出版社有限公司、北京中科星河文化傳媒有限公司

作者丨唐教清 皮膚科主治醫師、醫學博士、中國科普作家協會會員

審覈丨徐敏 天津醫科大學代謝病醫院(天津醫科大學朱憲彝紀念醫院)皮膚科副主任醫師

策劃丨張林林

責編丨甄曦

審校丨徐來、張林林

相關推薦
請使用下列任何一種瀏覽器瀏覽以達至最佳的用戶體驗:Google Chrome、Mozilla Firefox、Microsoft Edge 或 Safari。為避免使用網頁時發生問題,請確保你的網頁瀏覽器已更新至最新版本。
Scroll to Top