“簡直是噩夢”,顧客正用餐看到老鼠在傳送帶上跑…連鎖餐飲緊急閉店道歉:當日餐費全額退還,另提供現金補償

來源: 更新:

3月29日,浙江杭州一顧客在社交平臺反映,其在金匠壽司(濱江寶龍城店)就餐時發現一隻老鼠,在回轉壽司的傳送帶上奔跑,而傳送帶旁正擺放着供顧客食用的壽司。

3月29日晚,金匠壽司就杭州濱江寶龍城店老鼠闖入門店事件發佈致歉聲明:

當日16時26分,我司杭州濱江寶龍城店發生一起老鼠從外部突然闖入店鋪的突發事件給現場顧客帶來了極大的不安與恐慌。對此,我們向所有因此受到驚嚇、感到不適的顧客致以最誠摯的歉意。

關於老鼠的來源,金匠壽司稱經初步覈實,本次事件中的老鼠系從外部入侵,並非本店自身滋生

根據第三方出具的鼠類分析及防治報告,此次捕獲鼠類爲黃胸鼠,綜合推斷從門店與商場走廊相同的門入侵到門店的概率較大。

採取措施:

1.當日所有食材全部廢棄;

2.對正在用餐的顧客進行免單並有序清退

3.該門店即日起暫停營業,開展全方位深度清潔與消殺,徹底排查所有隱患;

4.第一時間聯繫當地市場監督管理部門,如實反饋事件經過並提供相關視頻證據。

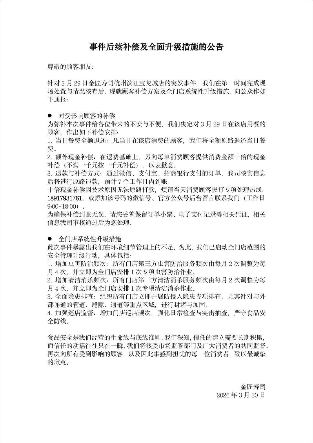
剛剛,金匠壽司官方賬號又發佈《事件後續賠償及全面升級措施的公告》:

爲彌補本次事件給各位帶來的不安與不便,我們決定對3月29日在該店用餐的顧客,作出如下補償安排:

1. 當日餐費全額退還:凡當日在該店消費的顧客,我們將全額原路退還當日餐費。

2. 額外現金補償:在退費基礎上,另向每單消費顧客提供消費金額十倍的現金補償(不滿一千元按一千元補償),以表歉意。

3.退款與補償方式:通過微信、支付寶、招商銀行支付的訂單,我司覈實信息後將進行原路退款,預計7個工作日內到賬。

今天中午11點,記者前往金匠壽司濱江寶龍城店看到,店門口的卷閘門被拉下,貼着“設備檢修暫停營業”的告示。

店內有工作人員在忙碌,櫃檯前有許多黑色垃圾袋。40分鐘時間裏,有兩撥顧客前來就餐,被店內營業員告知設備維修,暫停營業,何時營業需要等待通知。

網友評論

有食客表示,“想起這個畫面就噁心,胃裏翻江倒海”、“噩夢級別的食品安全事故”。

對此,門店工作人員回應,監控顯示由店外跑進前場,發現情況後,門店當即對所有顧客進行免單,並暫停營業全面開展消殺工作,所有食材也全部廢棄。

來源丨橙柿互動·都市快報、百姓關注、荔枝新聞

編輯丨蘆李娜

相關推薦
請使用下列任何一種瀏覽器瀏覽以達至最佳的用戶體驗:Google Chrome、Mozilla Firefox、Microsoft Edge 或 Safari。為避免使用網頁時發生問題,請確保你的網頁瀏覽器已更新至最新版本。
Scroll to Top