上海中考6月20日至21日舉行!考試院發佈中招實施細則和日程表

來源: 更新:

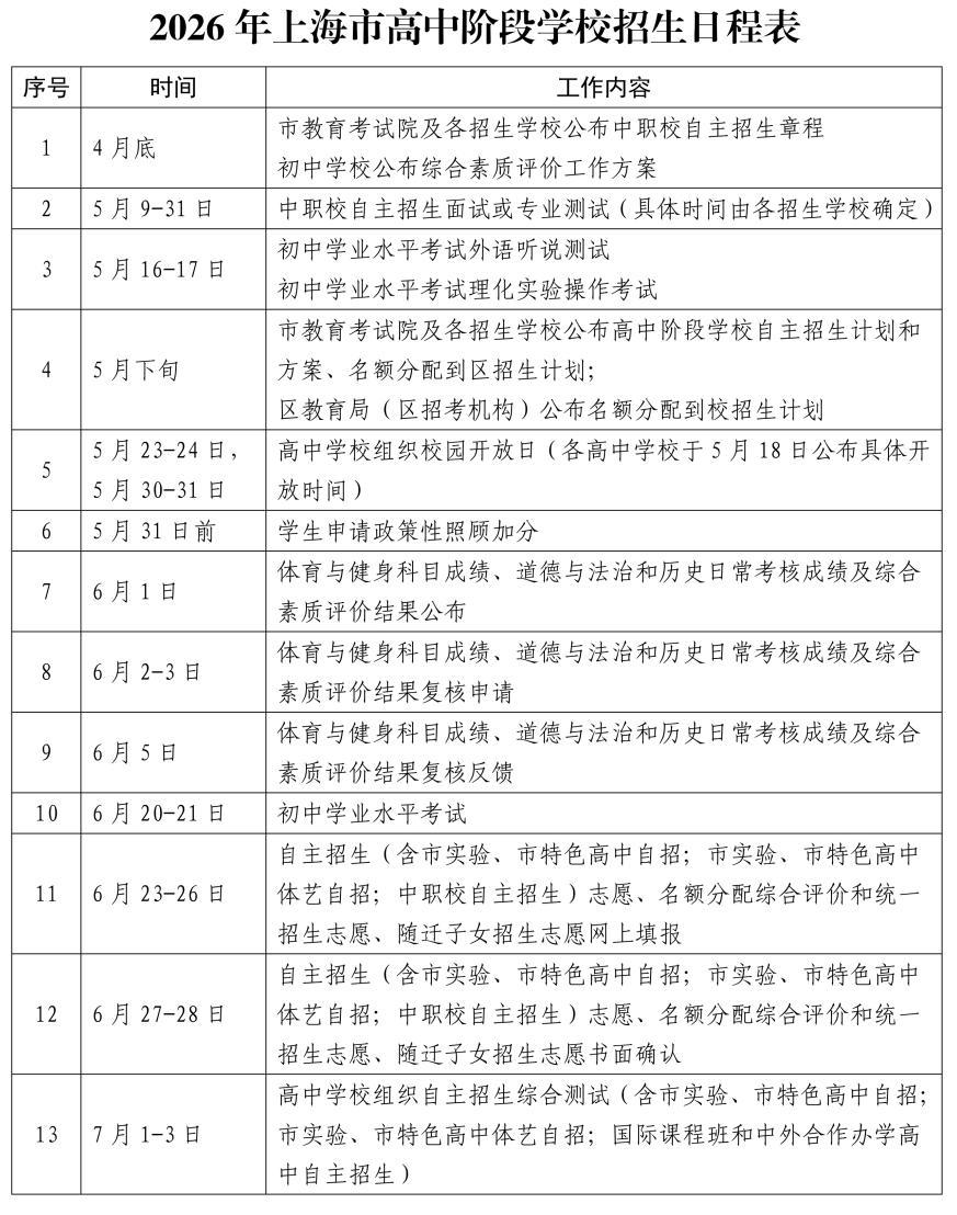
今天,上海市教育考試院公佈了《2026年上海市高中階段學校考試招生工作實施細則》,上海市高中階段學校招生(以下簡稱“中招”)以初中學業水平考試(以下簡稱“學業考試”)語文、數學、外語、道德與法治、歷史、體育與健身和綜合測試(含物理、化學、跨學科案例分析、物理和化學實驗操作)的成績作爲錄取的基本依據,總分750分。

2026年上海中考安排爲,5月16日至17日考試科目爲外語聽說測試,物理和化學實驗操作;6月20日考試科目爲語文、綜合測試筆試(物理、化學、跨學科案例分析)、歷史;6月21日測試科目爲外語筆試、數學、道德與法治。

中招志願填報在學業考試後、成績發佈前進行。今年,中招自主招生志願分爲四個類別,均可兼報。四個類別包括:市實驗性示範性高中、市特色普通高中自主招生(以下簡稱“市實驗、市特色高中自招”),市實驗性示範性高中、市特色普通高中優秀體育學生、藝術骨幹學生自主招生(以下簡稱“市實驗、市特色高中體藝自招”),國際課程班和中外合作辦學高中自主招生以及中職校自主招生。

名額分配綜合評價志願分爲“名額分配到區”和“名額分配到校”兩個類別,可兼報。前者可填1個志願。完成中招報名的學生均可填報;後者可填2個平行志願。僅限不選擇生源初中在籍在讀滿3年的應屆初三學生填報。學生填報資格由畢業學校認定,並須於補報名結束後公示5個工作日,公示無異議後報區教育行政部門備案。往屆生、返滬生及跨區報名的應屆初三學生不能填報“名額分配到校”志願。統一招生志願分爲“1至15志願”和徵求志願,完成中招報名的學生均可填報。

中招錄取分三個批次進行,錄取順序依次爲自主招生錄取、名額分配綜合評價錄取、統一招生錄取。學生被志願學校錄取後,不得要求更改錄取結果。

自主招生錄取在學業考試後進行。錄取順序依次爲:(1)市實驗、市特色高中自招錄取;(2)市實驗、市特色高中體藝自招錄取;(3)國際課程班和中外合作辦學高中自主招生錄取;(4)中職校自主招生錄取。高中招生學校須於5月上旬完成自主招生錄取方案,經市、區教育行政部門同意後,報市教育考試院備案,並由市教育考試院及招生學校於5月底前公佈。高中學校自主招生採用網上籤約預錄取的方式,預錄取數不得超過招生計劃數。學生只能與一所高中學校簽約,預錄取後不得更改或放棄。

名額分配綜合評價錄取在自主招生錄取後進行。名額分配綜合評價錄取的總分由學業考試總成績和綜合素質評價成績兩部分構成。錄取順序依次爲:(1)“名額分配到區”錄取;(2)“名額分配到校”錄取。

相關推薦
請使用下列任何一種瀏覽器瀏覽以達至最佳的用戶體驗:Google Chrome、Mozilla Firefox、Microsoft Edge 或 Safari。為避免使用網頁時發生問題,請確保你的網頁瀏覽器已更新至最新版本。
Scroll to Top