一週文藝:“文學·中國”盛典舉辦,《中國奇譚2》上線,鄧紫棋入銀河獎初選

來源: 更新:

▷“文學·中國”跨年盛典舉辦。由人民文學出版社主辦的2026“文學·中國”跨年盛典分爲“我的文學故鄉”“我的文學癡愛”“我的文學生活”“我的文學偶像”“我的文學跋涉”五個篇章進行,莫言錄製了主題視頻,劉震雲、梁曉聲、陳彥、葉兆言、索南才讓、康震、文錚、王計兵等作家、學者登臺分享。

▷遲子建新作即將推出。《朋友們來看雪吧》是由遲子建親自選編的故事集,選篇以“雪”爲線索和主題,聚焦北國雪境和凡人微光,展現了作者在不同階段對生命本質的思索。

▷徐則臣散文新作即將推出。一個鄉下孩子,放牛時常帶着本書。在家鄉,沒有比放牛種田更大的事情,對徐則臣來說的成長,或是一輩子紮根土地,或是讀書,考學,離開那裏。《我要從南走到北》收錄了多篇散文作品,作家筆下的人生故事還在繼續。

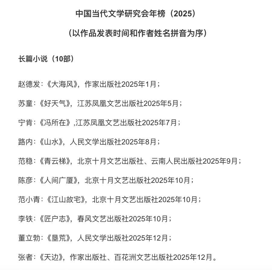
▷中國當代文學研究會年度榜單(2025)發佈。趙德發《大海風》、蘇童《好天氣》等10部長篇小說入選;劉汀《富貴如雲》、班宇《清水心跳》等10部中篇小說入選;鄧一光《海水快樂地說》、沈念《鏡中》等10部短篇小說入選。此外,還有散文集、詩歌集、非虛構等榜單同期發佈。

部分榜單

▷首套中文評註版卡夫卡文集推出。施塔赫評註版卡夫卡作品的出版,在卡夫卡的百年出版史上標誌着一個新的里程碑。出版方明室Lucida近日表示計劃在未來的十年時間內持續推進施塔赫評註版卡夫卡文集中譯本的出版。經過近一年的籌備工作,首先將會在2026年面世的是評註版《卡夫卡箴言集》。施塔赫從生平背景與文本的內部關係出發對每一條箴言都進行了細緻解讀的評註,爲讀者的深入思考提供可靠指引。

▷“冰心獎35週年典藏書系”首發式暨研討會舉辦。中國作協黨組成員、副主席、書記處書記吳義勤,作家出版社總編輯張亞麗,冰心獎祕書長、兒童文學作家翌平出席活動並講話。中國作家協會原副主席、兒童文學委員會原主任高洪波,原中少總社兒童文學出版中心總監兼《兒童文學》主編徐德霞,魯迅文學院常務副院長李東華,中國作協創研部副主任納楊,魯迅文學院副院長郭豔等出席研討會。吳義勤表示:叢書彙集35位老中青三代獲獎作家的經典代表作,題材廣泛、風格多樣,能滿足不同年齡段兒童閱讀需求,是對兒童文學創作成就和作家隊伍的集中檢閱。

▷歌手鄧紫棋的科幻小說《啓示路》入圍銀河獎初選。近日,第37屆“銀河獎”海選投票名單正式公佈,值得注意的是,知名歌手鄧紫棋2025年出版的長篇科幻小說《啓示路》入選銀河獎最佳原創圖書票選名單。銀河獎被稱爲“中國科幻最高獎”。據出版方數據,《啓示路》上市首日銷量即破20萬冊,銷售額突破4000萬元。

▷上海博物館“黃金帝國:祕魯馬丘比丘珍品展”6月中國首秀。作爲全球巡展的第六站,同時也是史上最大規模版本,展覽將集中展出來自祕魯利馬著名的拉爾科博物館的逾300件珍貴歷史文物,其中116件爲首次離開祕魯全新亮相。

澳洲博物館巡展展品之一

▷《中國奇譚2》上線啦!作爲《中國奇譚》系列的全新篇章,《中國奇譚2》在延續中式奇幻美學的基礎上,通過九個獨立成篇的故事和多元藝術風格,探索中國動畫在美學與敘事上的更多可能。

上線的兩集故事海報

相關推薦
請使用下列任何一種瀏覽器瀏覽以達至最佳的用戶體驗:Google Chrome、Mozilla Firefox、Microsoft Edge 或 Safari。為避免使用網頁時發生問題,請確保你的網頁瀏覽器已更新至最新版本。
Scroll to Top