西寧機場一乘客被困擺渡車暈倒,男子砸窗通風,官方通報

來源: 更新:


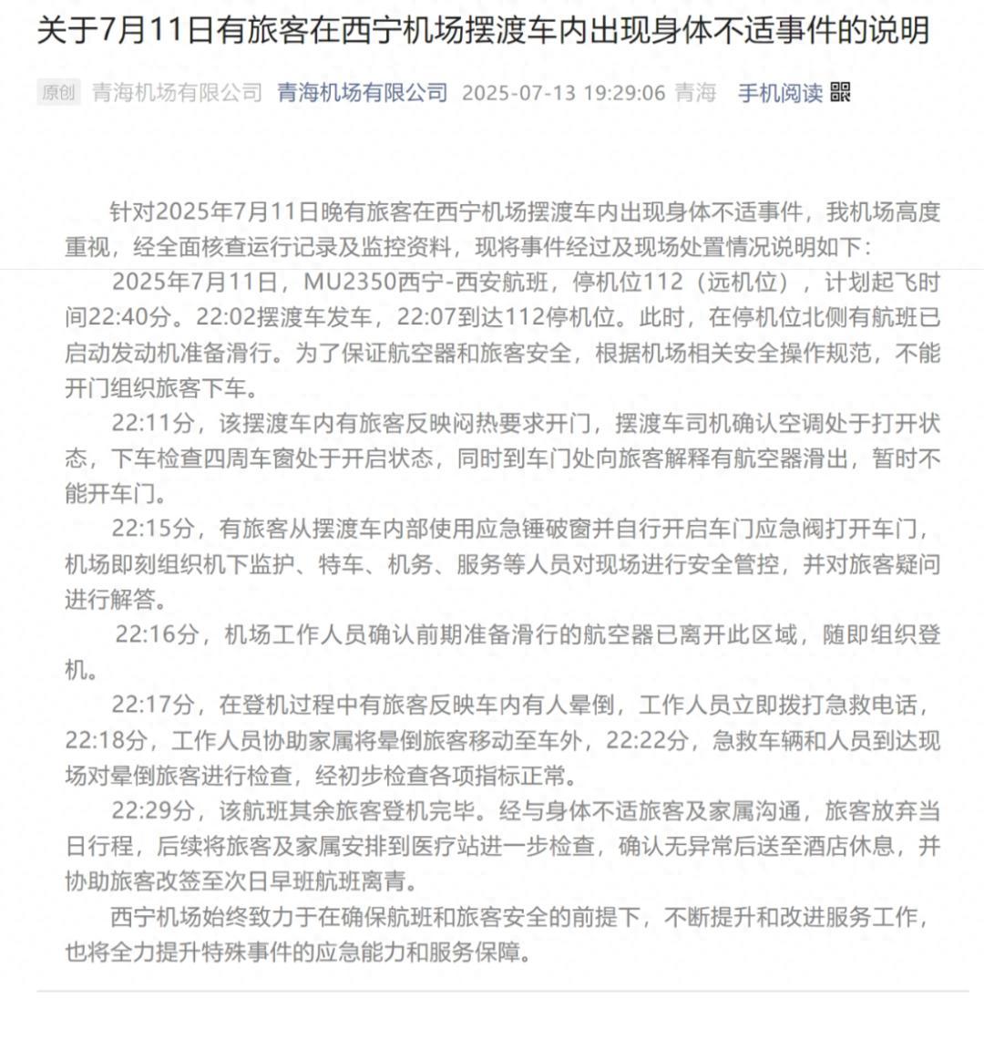
7月13日,青海機場有限公司發佈“關於7月11日有旅客在西寧機場擺渡車內出現身體不適事件的說明”,全文如下:


網友反映,7月11日晚,在青海西寧曹家堡機場乘坐擺渡車時,擺渡車長時間不開門通風,未開啓空調,乘客被困約15分鐘。過程中有人暈倒,有乘客破窗自救。

西寧曹家堡機場工作人員回應荔枝新聞記者採訪稱,中間細節我們還在進一步的核實和調查當中,最終情況我們會以官方的形式進行回覆和告知。

來源丨青海機場有限公司、荔枝新聞

編輯丨蔣竹雲



相關推薦
請使用下列任何一種瀏覽器瀏覽以達至最佳的用戶體驗:Google Chrome、Mozilla Firefox、Microsoft Edge 或 Safari。為避免使用網頁時發生問題,請確保你的網頁瀏覽器已更新至最新版本。
Scroll to Top