國家互聯網信息辦公室關於《金融信息服務數據分類分級指南(徵求意見稿)》公開徵求意見的通知

來源: 更新:

爲規範金融信息服務數據處理活動,提升金融信息服務的數據安全水平,依據《中華人民共和國網絡安全法》《中華人民共和國數據安全法》《中華人民共和國個人信息保護法》《網絡數據安全管理條例》《金融信息服務管理規定》等法律法規規章和政策規定,國家互聯網信息辦公室會同有關部門組織起草了《金融信息服務數據分類分級指南(徵求意見稿)》,現向社會公開徵求意見。公衆可以通過以下途徑和方式提出反饋意見:

1.通過電子郵件方式發送至:[email protected]

2.通過信函方式將意見寄至:北京市海淀區阜成路15號國家互聯網信息辦公室網絡數據管理局,郵編100048,並在信封上註明“金融信息服務數據分類分級指南征求意見”。

意見反饋截止時間爲2026年2月23日。


附件:金融信息服務數據分類分級指南(徵求意見稿)


國家互聯網信息辦公室

2026年1月24日




金融信息服務數據分類分級指南

(徵求意見稿)

1 目的依據

爲規範金融信息服務數據處理活動,提升金融信息服務數據安全水平,依據《中華人民共和國網絡安全法》、《中華人民共和國數據安全法》、《中華人民共和國個人信息保護法》、《網絡數據安全管理條例》、《金融信息服務管理規定》等法律法規規章和政策規定,參照國家標準GB/T 43697—2024《數據安全技術 數據分類分級規則》制定本文件。

2 適用範圍

本文件規定了金融信息服務數據分類分級規則,適用於在中華人民共和國境內從事金融信息服務的金融信息服務提供者開展數據分類分級和重要數據識別工作。

本文件不適用於涉及國家祕密的數據和軍事數據。

3 術語與定義

3.1 金融信息服務

向從事金融分析、金融交易、金融決策或者其他金融活動的用戶提供可能影響金融市場的信息和/或者金融數據的服務。

注:引自《金融信息服務管理規定》。金融信息服務不同於通訊社服務。

3.2 金融信息服務數據

在開展金融信息服務過程中收集和產生的數據。

3.3 金融信息服務提供者

從事金融信息服務的組織。

注:不包括國家機關和法律、法規授權的具有管理公共事務職能的組織。

3.4 重要數據

特定領域、特定羣體、特定區域或達到一定精度和規模的,一旦被泄露或篡改、損毀,可能直接危害國家安全、經濟運行、社會穩定、公共健康和安全的數據。

注:僅影響組織自身或公民個體的數據一般不作爲重要數據。

3.5 核心數據

對領域、羣體、區域具有較高覆蓋度或達到較高精度、較大規模、一定深度的,一旦被非法使用或共享,可能直接影響政治安全的重要數據。

注:核心數據主要包括關係國家安全重點領域的數據,關係國民經濟命脈、重要民生、重大公共利益的數據,經國家有關部門評估確定爲核心數據的其他數據。

3.6 敏感一般數據

一旦被泄露或篡改、損毀,對經濟運行、社會穩定、公共利益有一定影響,或者對組織自身或者公民個體造成重要影響的數據。

3.7 常規一般數據

核心數據、重要數據、敏感一般數據之外的其他數據。

4 數據分類規則

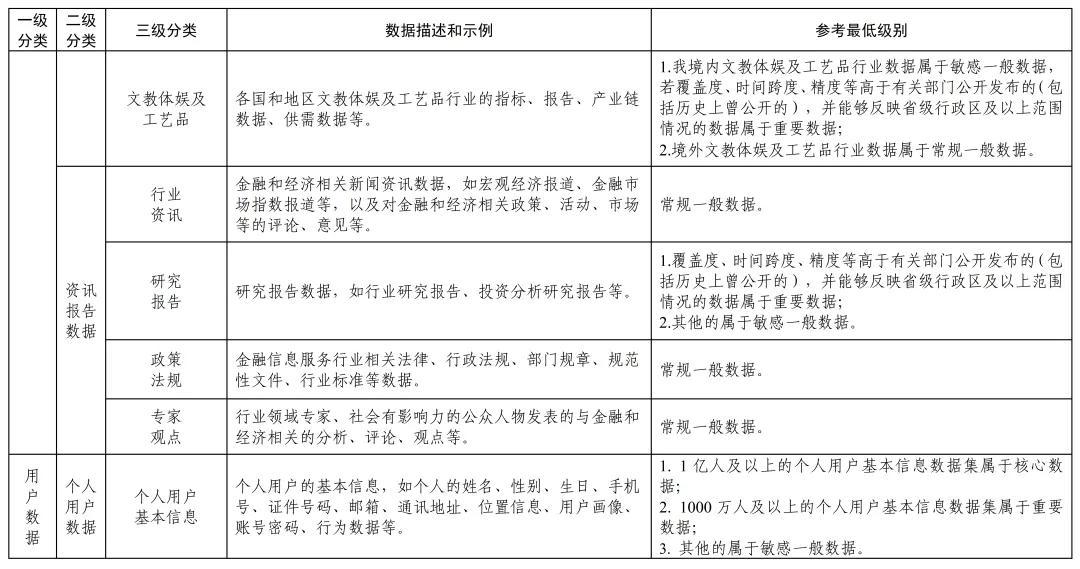
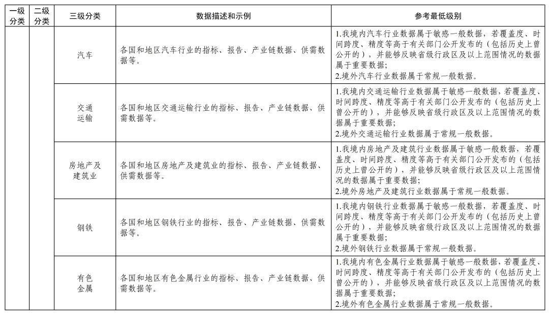
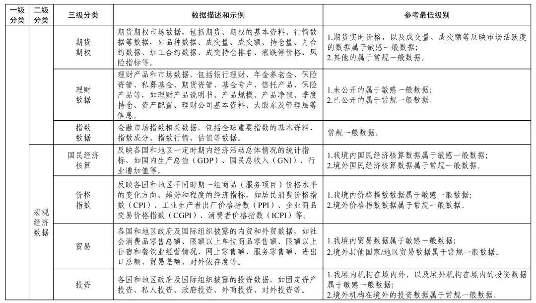
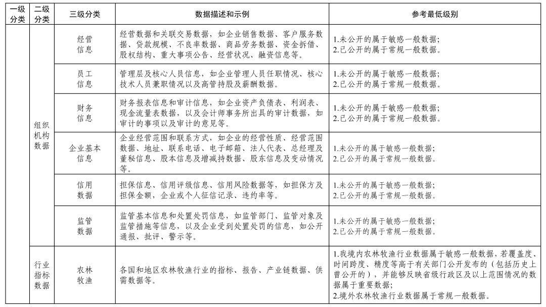
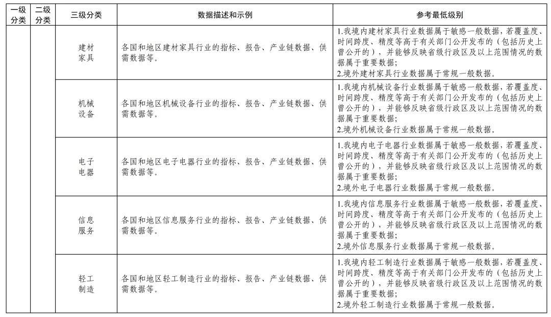
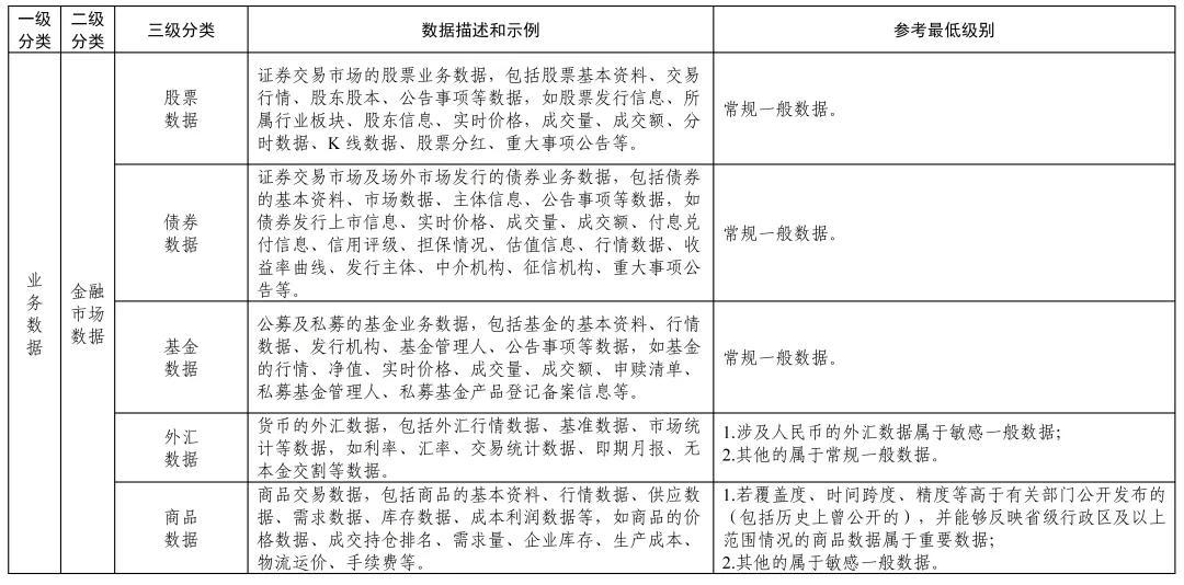
金融信息服務數據可按照業務屬性進行分類。一級分類分爲業務數據、用戶數據和企業數據3類,進一步細分爲二級分類9類、三級分類66類,詳見附錄A。

a)業務數據(一級分類),分爲金融市場數據、宏觀經濟數據、行業指標數據、組織機構數據、資訊報告數據5類(二級分類),進一步細分爲股票數據、債券數據、基金數據、理財數據、外匯數據、商品數據等52類(三級分類)。

1)金融市場數據(二級分類):反映金融市場動態和資產狀況的數據,如股票、債券、基金的基本信息、行情數據、統計數據等。

2)宏觀經濟數據(二級分類):反映國家或地區經濟運行狀況的指標數據,如國民經濟覈算、價格指數、貿易、投資、金融、財政、就業與工資等有關統計數據。

3)組織機構數據(二級分類):金融市場參與主體(如上市與發債企業、金融機構等)的基本信息和運營數據,如經營信息、員工信息、財務信息等。

4)行業指標數據(二級分類):反映行業領域的運行狀態、市場供需等的指標數據,如農林牧漁、能源行業的產業鏈數據、供需數據等。

5)資訊報告數據(二級分類):與金融市場相關的新聞、評論、資訊等信息,如行業資訊、研究報告、政策法規、專家觀點等。

b)用戶數據(一級分類),分爲個人用戶數據和機構用戶數據2類(二級分類)。個人用戶數據分爲基本信息、交易數據、生物特徵識別信息3類(三級分類),機構用戶數據分爲基本信息、交易數據2類(三級分類)。

c)企業數據(一級分類),分爲經營管理數據和系統運維數據2類(二級分類)。經營管理數據分爲財務數據、結算管理數據、人力資源數據、市場營銷數據、其他經營管理數據5類(三級分類),系統運維數據分爲網絡設備和信息系統的配置數據、日誌數據、安全監測數據、安全事件數據4類(三級分類)。

5 數據分級規則

5.1 數據分級框架

根據金融信息服務數據在經濟社會發展中的重要程度和敏感程度,以及一旦遭到泄露、篡改、損毀或者非法獲取、非法使用、非法共享,對國家安全、經濟運行、社會秩序、公共利益、組織權益、個人權益造成的危害程度,將數據從高到低分爲四級,分別爲核心數據、重要數據、敏感一般數據、常規一般數據。

5.2 分級要素

影響數據分級的要素,主要包括數據的覆蓋度、時間跨度、精度、公開狀態、地域等。

a)覆蓋度:數據對領域、羣體、區域等的覆蓋分佈或疏密程度。如區域的覆蓋佔比、羣體的覆蓋佔比等。

b)時間跨度:數據所屬時間段。如10年的基金數據成交量、5年的國民經濟數據等。

c)精度:數據的精確或準確程度,包括數值精度、空間精度、時間精度等。如某一類商品價格週期變化數據比有關部門公開發布的更精準詳實。

d)公開狀態:已公開和未公開。已公開是指數據可被公衆訪問、獲取。未公開是指數據僅限特定範圍的組織或個人訪問、獲取,未向公衆開放。

e)地域:數據反映的是境內或境外的經濟、社會等情況。

5.3 影響對象

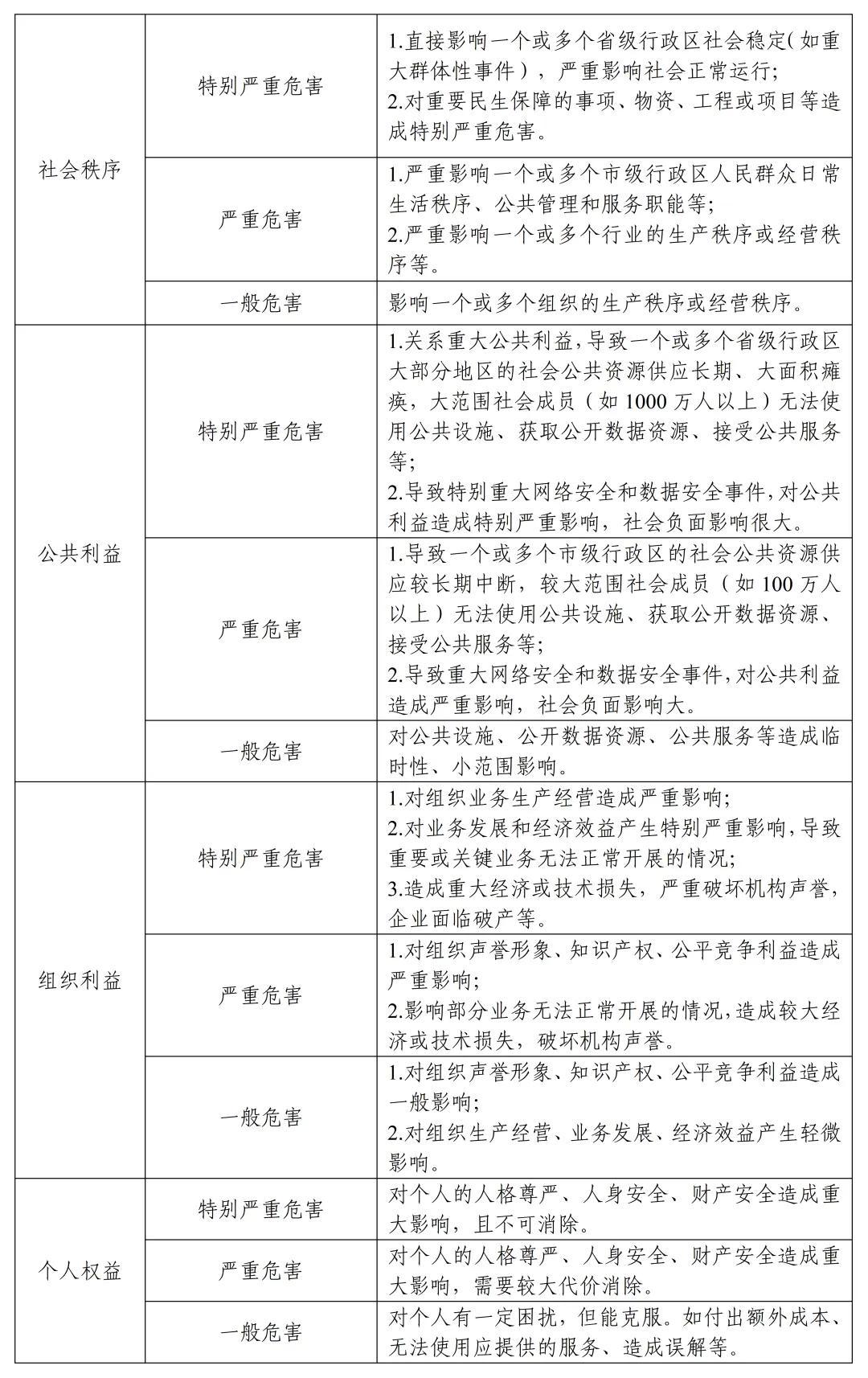
指數據面臨安全風險時,可能影響的對象,主要包括國家安全、經濟運行、社會秩序、公共利益、組織權益、個人權益。

a)國家安全:影響國家政治、軍事、經濟、科技、資源等國家利益安全。

b)經濟運行:影響市場經濟運行秩序、宏觀經濟形勢、國民經濟命脈、社會總供給和總需求、行業或地區經濟發展等經濟運行機制。

c)社會秩序:影響社會治安和公共安全、社會日常生活秩序、民生福祉、法治和倫理道德等社會秩序。

d)公共利益:影響社會公衆使用公共服務、公共設施、公共資源或影響公共健康安全等公共利益。

e)組織權益:影響組織自身或其他組織的生產運營、聲譽形象、公信力、知識產權等組織權益。

f)個人權益:影響自然人的人身權、財產權、隱私權、個人信息權益等個人權益。

5.4 影響程度

影響程度是指數據一旦遭到泄露、篡改、損毀或者非法獲取、非法使用、非法共享,可能造成的影響程度。影響程度從高到低分爲特別嚴重危害、嚴重危害、一般危害。

5.5 綜合確定級別

在分級要素識別、影響對象和影響程度分析的基礎上,綜合確定數據級別。數據集級別可在數據項級別的基礎上,按照就高從嚴的原則,將數據集包含數據項的最高級別作爲數據集級別。此外,依據相關部門、地區數據分類分級標準規範識別爲核心數據或重要數據的,或已被相關部門、地區告知或者公開發布爲核心數據或重要數據的,或有關企業機構告知已被相關部門、地區認定爲核心數據或重要數據的,相應定爲核心數據或重要數據。

5.6 級別動態更新

數據分級完成後,應定期檢查複覈。當數據的業務屬性、重要程度和可能造成的危害程度發生變化時應及時更新,包括但不限於以下情形:

a)數據內容發生變化,導致原定數據級別不再適用;

b)數據內容未發生變化,但因數據時效性、數據規模、數據使用場景、數據加工處理方式等發生變化,導致原定數據級別不再適用;

c)因數據融合,導致原定數據級別不再適用;

d)因國家或有關部門要求,導致原定數據級別不再適用;

e)需要對數據級別進行更新的其他情形。

6 數據分類分級流程

數據處理者可按照以下步驟進行數據分類分級:

a)數據資源梳理:

1)對組織的數據資源進行全面梳理,包括數據庫表、數據項、數據文件等;

2)明確數據資源基本信息、描述對象、業務屬性等,形成數據資源清單。

b)數據分類:

1)根據數據所描述的對象,確定一級類別;

2)根據數據所屬的業務領域、數據主體等,確定二級類別;

3)根據數據所涉及的行業條線、關鍵業務、管理和用途等,確定三級類別。

c)數據分級:

通過對分級要素進行識別分析,綜合研判數據對國家安全、經濟運行、社會秩序、公共利益、組織權益、個人權益的影響,對數據進行分級。

d)形成數據分類分級清單:

1)審覈確定數據分類分級結果;

2)形成數據分類分級清單和重要數據目錄。

e)報送重要數據目錄:

按照要求的頻度和格式向主管部門報送重要數據目錄,目錄格式詳見附錄B。

f)動態更新管理:

定期複覈數據資源和數據分類分級情況,及時更新數據分類分級清單和重要數據目錄。當核心數據和重要數據發生重大變化(如重要數據條目數量、存儲總量等變化30%以上,或其他重要內容發生變化),應當及時重新報送重要數據目錄。




附錄A 金融信息服務數據分類分級示例

附錄B 重要數據目錄報送模板


來源:“網信中國”微信公衆號

相關推薦
請使用下列任何一種瀏覽器瀏覽以達至最佳的用戶體驗:Google Chrome、Mozilla Firefox、Microsoft Edge 或 Safari。為避免使用網頁時發生問題,請確保你的網頁瀏覽器已更新至最新版本。
Scroll to Top