大學的“外賣壟斷”快把學生餓瘋了,“外賣進了高校就像人進了緬北”

來源: 更新:

內容轉載自Vista氫商業(ID:Qingshangye666),作者 賈小樂 。

大學生苦“送不到手的外賣”久矣。

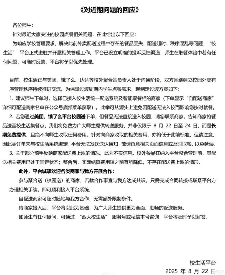
8月21日,位於重慶的211大學西南大學宣佈,校內的所有外賣將由一個名叫“校生活”的平臺負責二次配送,校外外賣“不得直接進入校園”。

當天校內外賣配送中斷,校門口出現了短暫的混亂。學生拍攝的圖片裏,進不來學校的外賣被隨意堆放在校門口的一排塑料箱裏。

圖源:小紅書@晚自帶霞(考教資版)

大學生的怒火沖垮了“校生活”平臺。“西南大學壟斷校內外賣”在學生們的共同努力下衝上了微博熱搜第一。9月9日,點開“校生活”小程序,頁面顯示“正在優化升級,校園外賣暫時無法下單”。

但西南大學只是爭議頻出的校園外賣的【濃縮精華版】,全國大學生都在問出同一個問題:

“大學生要喫到一份方便、快捷、送到手裏的外賣,怎麼這麼難?”

外賣進了學校就像人進了緬北?

歷史經驗表明,在和喫有關的事情上最好別惹大學生。

兩年前江西工業職業技術學院食堂的“鼠頭鴨脖”事件被互聯網記到了今天,4月份清華學子則因爲“集贊不兌現”抵制起了校內Kumo Kumo蛋糕店。

新學期開學前,西南大學發佈校園外賣新規,“所有校外外賣不得直接進入校園,須先送至校門口集中點,由校生活平臺完成二次分揀、末端配送”。

但這事光通知學生不行,也得和商家達成一致。最初接入“校生活”平臺的商家極少,餓了麼平臺上統共只有10家。先不說外賣只能選10家店對大學生是多大的侮辱,看完店名更是心如死灰,“一半名字中間都帶個‘·’、基本沒啥能點的”。

如果你硬要點沒接入“校生活”的商家外賣怎麼辦呢?“校生活”的通知裏寫道,你得聯繫商家,告訴商家有這麼一個平臺,“校生活”會爲你的外賣提供“免費轉送”,不向學生收費,但向商家收費。

然而通知裏寫道,“此類訂單未和校生活平臺綁定,無法發送訂單到達通知”。大意是,如果你的外賣在學校裏送了1個小時還沒到你的手上,你也壓根不知道外賣到底到了哪,不好意思,平臺沒義務通知你。

校生活平臺隨後在西南大學設置了數個外賣取餐點,並陸續配備取餐櫃。取餐櫃設置在校園內,依然要靠“校生活”的騎手運送進來。

學生們普遍發現,校生活的校園送“奇慢無比”。不知道是騎手運力不足還是平臺管理欠缺,有學生說自己“11點點的外賣,下午三點到”。餓急了的學生去校生活後臺留言,爲什麼外賣一個小時還沒配送?答覆是,您不想等也可以取消。在西南大學讀書的小蔣說,校生活平臺入駐前,送進學校的外賣偶爾也會超時,但不會這麼頻繁、遲到這麼久。

美團京東們剛剛燒光百億補貼只爲求你點外賣,你很久沒見過這麼硬氣的外賣平臺了。

“校生活”到底是怎麼成爲“西南大學唯一指定校內外賣代理商”也成爲一大謎題。天眼查顯示,“校生活平臺”的運營公司是山東煙文網絡科技有限公司,該公司今年3月剛剛因“未有效履行對入網餐飲服務提供者進行審查登記”被煙臺市市場監督管理局罰款56452.09元。

“合着學校‘遴選’半天就選出一個違規被罰的公司?”

校方回應,引入“校生活”,是爲了解決學校師生強烈反應的校園外賣亂放、錯拿、丟失等問題。早在去年,就有西南大學的學生在社交媒體上抱怨“外賣進校40分鐘了還沒送到手上”。

說白了,“校生活”這樣的平臺存在或不存在,“怎麼在12點半下課後快速喫上一頓校外外賣”都是每個大學生要耗費四年去弄明白問題。

學生們的困擾首先是,我的外賣到底在哪裏。學校太大,校門太多,騎手找不到學生描述的地址,學生找不到騎手放外賣的地方,常常只能對着騎手拍來的外賣照片滿校園尋寶——“這到底是東門還是西門的外賣櫃?”

圖源:小紅書@跳跳槽啦嗚嗚嗚

但另一方面,外賣能送進學校也不見得是好事。

美團有“外賣進校”,餓了麼有“校園送”,都是針對大學校園“社會騎手不能進”的規定開發出的另一套配送體系。

送進學校的外賣分成兩步:校外騎手送到校門口的“接力配送點”,再由校園內接應的騎手把外賣送到指定的教學樓貨宿舍樓下。唯一的問題是,進校園之後,騎手的軌跡不再顯示在訂單頁面,你也不知道誰在送你的外賣。

於是你的外賣到校門口的那一刻就彷彿進入一個平行宇宙:你無法控制外賣所在空間的時間流速,更無法掌握這個外賣的結局。

外賣超時或者消失是常有的情況。學生們不理解,爲什麼進了學校之後一個外賣要送40分鐘甚至一個小時才能到自己手上。

外賣送進校還意味着你和你的外賣徹底失聯。想問問外賣送到哪兒了,結果發現你根本不知道誰在送;也有人遇到“點奶茶半路被校園騎手喝了”的情況——最後校外配送的騎手賠償了他這一單的費用。

圖源:小紅書@次麻薯

“外賣進了學校,就像人進了緬北。”

因爲進校需要商家們另交一筆配送費,有的商家不願意,於是在校內點外賣變得十分複雜,你得分清【商家自配】、【配送進校】、和【美團快送】。

一般而言,顯示【配送進校】的餐廳,校內會有美團騎手對接。美團【商家自配】,商家可能找到校園裏的野生騎手做配送。最後是【美團快送】,也就是不送進學校的外賣。

按理說能送到宿舍樓下的外賣更受歡迎,結果學生們用了一段時間發現騎手配送還不如自己去校門口取餐快,【配送進校】成了“避雷選項”。

校內騎手一般分爲校內專職騎手和學生兼職騎手。有的平臺會和學校達成合作,派駐幾個人專門在學校內送外賣。更常見的是學生兼職校園送。作爲兼職,送外賣的性價比頗高,只要有電瓶車(有的學校不允許電瓶車進,自行車也可以)就能送,學生對校內寢室、教學樓的分佈相對更熟悉,送得快的,每次從地鐵站回學校路上都能多賺十幾塊。“建議清華大學有電動車的都去送外賣”。

但如果學校“禁止外部外賣員進入”,又沒有任何外賣接應措施怎麼辦?

要知道一個大學上萬人,大學生點外賣的體量和寫字樓裏的打工人大概率不是一個數量級。於是一些大學門口常期被外賣淹沒,學生們只能去校門口“挖寶式找外賣”,“拿外賣像撿垃圾。”

圖源:小紅書@沂

最嚴重的問題當屬校園裏偷外賣——集中堆砌在校門口的外賣太容易被“拿錯”。在大學裏,你可以把手機和筆記本電腦放在教室裏自己去喫飯而不用擔心被拿走,而你的外賣一旦到達外賣架超過20分鐘,你就要開始擔心自己可能喫不到這頓了。

一份外賣二三十塊,大多數學生選擇不了了之,即使找到了偷外賣的人,也大多終結於一句“拿錯了”。於是大學生入學第一課是《沒外賣櫃如何守住午飯》,高年級學生則使出各種招數捍衛自己的外賣,包括釣魚執法、蹲守抓捕、監控查證、標語威脅。

“偷外賣的人:祝你期末59分。”

圖源:小紅書@kiwiwoo

對於學校而言,不允許外部騎手進入校園有自己的理由。

疫情之後,大學“封閉”成爲常態,學校們開始“嚴格控制校園內人員流動”。但全面禁止校外外賣也不可能,於是不同學校對外賣能不能送、能送多遠、誰能送,採取的態度都不一樣,學生困惑,商家也如履薄冰。比如在武漢,餓了麼“校園送”被允許進入武漢理工大學和華中師範大學,但不能進入武漢大學,於是同樣做着三所大學外賣的酸奶店只能爲不同的大學制定不同的配送策略。

學校們的主要顧慮在於,一方面社會騎手“身份複雜”,另一方面外賣電瓶車入校會導致校內交通混亂,於是索性“一禁了事”。另一項顧慮是校外食品安全堪憂,“影響學生身體健康”。但“人人心知肚明,校內食堂也不見得安全”。美團校園外賣業務開始招商起,合作高校只有20餘所。

大型外賣平臺“進不來”的結果是,學生點餐沒得選,只能接受校內小平臺開出的價格。有西北工業大學的學生髮現,校內餐飲小程序買一份食堂外賣,距離不到200米,打包費加上配送費3.5元。

“學生沒法方便地喫上外賣,商家爲了送餐多交一份配送費,平臺失去客羣,騎手進不了校,最後到底誰開心了?”

校園外賣和外賣處在兩種時代

大學校園向來是一塊“兵家必爭”的餐飲商業版圖。有實力的連鎖品牌搶着開進校園,在離大學生最近的地方當“第二食堂”;沒能開進去的則只能想辦法把外賣送進來。在這塊獨立的生態圈中,校園外賣衍生出了三大勢力,混戰割據。

生態底端是校園內或校園附近的“夫妻店”,自己建個微信外賣羣,學生羣裏點單,老闆定時配送。

腰部則是各種各大外賣平臺的校園送團隊,和五花八門的校園外賣小程序。

外賣大戰下,除了美團外賣校園送、餓了麼校園版,新的平臺也在高校校園裏招兵買馬。比如京東外賣正和人民大學的學生團隊合作,在校內招募兼職跑腿,業務包括但不限於“取外賣,取快遞,送材料。”

圖源:小紅書@荀彧

大平臺拓展緩慢,學生的外賣需求卻一點不減。2023年《大學生外賣消費現狀調研報告》顯示,超過70%的學生每週都會訂購外賣,近50%的學生每週訂購3次。爲了解決“喫上飯”的問題,一個學校裏能養出四五個校內外賣平臺,有的可能只是某一屆學生“校園生活”創業項目。

作爲僅在某個校園內適用的“初創”平臺,你沒法苛求校園外賣小程序的用戶體驗:騎手聯繫不上、後臺投訴渠道不暢通,問就是都還“正在搭建中”。“校園外賣小程序開發”甚至成爲了一項獨立完整的服務,閒魚上3000多元、15天就能幫你手搓一個。

小平臺對騎手、商家的管理處在原始階段,很難提供和外部平臺一樣精密、標準化的送餐體驗。送慢、送錯、沒有優惠券、商戶選擇有限,學生們只能忍氣吞聲。

“大學確實很適合創業,用戶容錯率很高。”

生態鏈頂端,則是通過“學校指定代理”進入校園的“壟斷團隊”。

比如覆蓋了300多所大學的App俺來也,通過和高校達成3-5年獨家協議成爲了不少學校的“唯一指定外賣平臺”。和美團等用專業騎手送餐不同,俺來也主要招募校內學生兼職來跑腿送外賣,學生既是用戶也是騎手。但去年,多名在校學生在黑貓投訴平臺發聲,稱“平臺已拖欠超2個月薪資”。

校園外賣“壟斷”的爭議,西南大學不是第一個,上海交通大學兩年前就上過熱搜了。2023年,上海交大宣佈禁止外賣入校,“由校方成立外賣專送團隊進行最終配送”。同樣的爭議、同樣的怒火,結果是學校退讓,表示將繼續維持原有模式,由各外賣平臺根據訂單自行安排配送途徑。

於是校園外賣和外賣彷彿處在兩個時代:社會上的外賣商戰依然戰火紛飛,在搶用戶、卷標準化、卷30分鐘送達,校園內的外賣發展直接倒退100年,學生還在忍受“小作坊生產app”們的壟斷割據,或者爲“1小時了騎手不見蹤影”發愁。

當然,除了引入並不好用的“壟斷平臺”,大學們也在尋找更體面的解決方法。

不少高校開始陸續引入“可雙面開門”的外賣取餐櫃。取餐櫃放置的點位是關鍵:取餐櫃安插在校園外圍的圍欄之間,雙面櫃門可開,一面對着校外用於騎手放餐,一面對着校內用於學生取餐。騎手不用進入學校,就可以在校門的另一邊把外賣放進外賣櫃。武漢大學在2022年就引入“美團”和“餓了麼”的共7組取餐櫃。北京大學去年8月也在學校裏設置了外賣驛站,有287個取餐櫃。

圖源:小紅書@momo

外賣櫃的好處顯而易見,避免外賣“拿錯”,幫騎手省去不少等待學生的時間。同時外賣櫃的點位更密,你也不用再徒步20分鐘到校門口取外賣。

“只是偌大的學校幾百個取餐櫃常常爆滿,點餐高峯期外賣櫃不夠用還是得堆在地上。”

也有高校力爭走在外賣技術的前沿。今年2月,復旦大學在學校裏配備了外賣無人機。這條“上海首條高校場景無人機配送航線”,東起五角場合生匯,西至復旦東區學生公寓。“頂尖985還是先進。”

無人機外賣的操作方法和一般外賣不同:得先在美團搜“美團無人機”,收貨地址選擇“復旦大學邯鄲校區東區宿舍”無人機空投櫃。下單後,無人機會從合生匯起飛,到宿舍門口的空投櫃降落。學生從無人機的餐盒裏取餐後,再把餐盒放回空投櫃,無人機就會自己返回。據復旦學生測試,無人機1.5km距離飛行只需要5分鐘,空投配送費不漲價,“6塊錢的拼好飯也能坐無人機”。

圖源:小紅書@到處溜達的雲

但沒法奢望無人機外賣立刻在大學裏普及。對於大學生來說,“宿舍後面就是小喫一條街,教學樓出來有小推車賣炒飯”的時代已經過去很久了。頻繁點外賣,是因爲四面圍牆、進出刷臉,出校門一趟太麻煩,但現在外賣要進來也不是一件容易的事。大學成了“圍城”,而被“圍起來”的當然不只有“喫什麼”的選擇。

“牆外的人進不去,牆裏的人想出來。”

參考文獻

[1]澎湃新聞,《校園外賣的“最後一公里”,卡在哪裏?》,2025.07

[2]復旦大學,《美食空降復旦,上海首條高校無人機配送航線啓航》,2025.03

[3]新浪科技,《校園服務平臺「俺來也」被指經營困難:大學生和商家苦等薪資,或涉「二清」問題?》,2024.07

編輯:盧力麟

作者:賈小樂

設計:胖兔

封面圖源:小紅書@狙妮夫人

本文經授權轉載自Vista氫商業ID:Qingshangye666

相關推薦
請使用下列任何一種瀏覽器瀏覽以達至最佳的用戶體驗:Google Chrome、Mozilla Firefox、Microsoft Edge 或 Safari。為避免使用網頁時發生問題,請確保你的網頁瀏覽器已更新至最新版本。
Scroll to Top