央視315晚會後,8家上榜企業處罰被曝光,網友發聲:還是罰輕了!

來源: 更新:

今年的央視315晚會,已經過去一段時間了,但是晚會中提到的涉事企業,以及相關的消費問題,卻一直是坊間熱議的話題。

這其中,有一個大家最關心的話題,這些央視315晚會上榜的企業,事後都得到了哪些處罰?處罰結果是否符合網友的心聲?

對此,小編做了一個整理給大家看,作爲一名普通網友,小編想說:還是罰輕了!

一、湖南雲抖科技有限公司:操控網絡、製造水軍

央視315晚會播出後,該公司自媒體賬號被封禁,當地有關部門連夜出動,對這家企業進行了突擊檢查,並對涉事設備進行了封存處理,準備作爲證據進行進一步覈查。

記者在嘗試聯繫該家公司負責人時,接聽電話的人稱,“已經換老闆了,不太清楚”,就匆匆掛斷電話了。

目前,小編在查遍了各種報道後,能跟進到的最新結果,是該公司被查封了,公安部門正在全力查找該公司負責人。

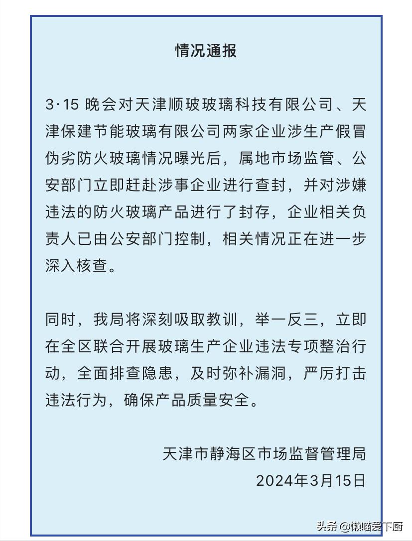
二、天津順玻玻璃科技有限公司:用普通玻璃冒充防火玻璃

當監管部門和記者來到涉事企業時,該企業負責人聲稱,今年以來並沒有接到任何訂單,企業一直處於停產狀態,對央視315晚會曝光的假防火玻璃事件,全盤否認。

還好,監管部門在查看企業財務單據、近期監控錄像時,發現了玻璃生產和出貨記錄,用實際證據狠狠“打”了該企業負責人的臉,查封了該涉事企業,並將涉事產品封存,控制企業相關負責人,同時進行進一步深入覈查。

三、湖南鼎盛交通設施消防器材批發店:銷售滅不了火的滅火器

央視315晚會播出後,當地執法人員和記者一起來到了這家門店,但是門店店主嘴卻很硬,不承認自己有賣非標滅火器。

因爲造假滅火器很難從外觀上辨別出來,所以有關部門只能先查處、控制相關器材,要等到後續檢測結果出來後,纔會出具體的處罰結果。

對此,網上也有律師出來科普,提供了相關法條給各位網友做參考:

銷售假滅火器的,責令停止銷售,沒收違法銷售的產品,並處違法銷售產品貨值金額百分之五十以上三倍以下的罰款;有違法所得的,並處沒收違法所得;情節嚴重的,吊銷營業執照。構成銷售僞劣產品罪的,一般處二年以下有期徒刑或者拘役,並處或者單處銷售金額百分之五十以上二倍以下罰金。

四、安徽廚先生食品有限公司:用“槽頭肉”冒充五花肉加工梅菜扣肉預製菜

今年央視315晚會曝光出來的預製菜企業,並不是只有廚先生這一家。小編之所以單獨將這家列出來,是因爲記者發現,這家企業在今年2月份的時候,剛剛被處罰過,因爲虛假標註生產日期,被罰了49680元。

晚會後,當地執法部門已經對涉事企業進行了查封,對問題產品進行了封存,同時將涉事企業法定代表人傳喚到位,具體處罰結果,還待進一步通報。

五、聽花酒業:虛假、誇大產品功效

今年央視315晚會上,賣5.86萬一瓶的聽花白酒,令人印象深刻。不過,讓人沒想到的還在後頭。該企業事後對央視的曝光發了2份證明,裏面有提到,“央視3.15報道只節選了部分錄像”。對此,網友們絲毫不買單,認爲聽花酒的道歉毫無誠意,避重就輕。

如今,多家平臺已對聽花酒進行下架處理,有關部門也對涉事門店進行了詢問和取證工作,具體處罰結果還沒有出來。不過,從相關法律規定來看,我們可以做些初步判斷。

廣告主、廣告經營者、廣告發布者違反國家規定,利用廣告對商品或者服務作虛假宣傳,情節嚴重的,處二年以下有期徒刑或者拘役,並處或者單處罰金。

六、珍愛網:將徵婚客戶當“獵物”,不當誘導客戶消費

針對央視315晚會曝光出來的婚戀網站的問題,市場監督管理部門對企業負責人進行了約談,涉事企業也有對外發布聲明,要進行內部處理。就拿珍愛網來說,76歲珍愛網董事長肖遂寧現場道歉,聲稱成立了專項小組進行調查處理。

七、寶馬中國:寶馬部分新車出現“傳動軸異響”問題

315晚會後,寶馬集團第一時間出來道歉,表示會承擔所有相關維修費用,但是小編認爲,這份道歉聲明不痛不癢,好像說了點什麼,但又好像沒有解決最核心的問題。不知道在寶馬車主的心中,這個處理結果是否滿意?

八、同程金融App:層層套路個人借貸者

被曝光後,上海有關部門第一時間對涉事企業展開了調查。但是,當記者到現場採訪企業人員時,一位據稱是同程數科副總的人士表示,“尊重,但不認可”。小編認爲,這位負責人一點沒有知錯就改的態度,反倒是認爲被冤枉了。目前,同程金融App已經被下架處理了。

上面提到的8家上榜企業的處罰,你們認爲滿意嗎?小編總結了下,無非就是:相關企業出來道歉(還有一部分嘴硬的),有關部門查處,後續有些企業可能會被罰款,負責人或許會被刑罰。但是,和這些企業對消費者們帶來的傷害相比,小編想說,處罰力度會不會太輕了?能給他們起到懲戒作用嗎?

相關推薦
請使用下列任何一種瀏覽器瀏覽以達至最佳的用戶體驗:Google Chrome、Mozilla Firefox、Microsoft Edge 或 Safari。為避免使用網頁時發生問題,請確保你的網頁瀏覽器已更新至最新版本。
Scroll to Top