聽勸的胖東來:撤銷對試喫女員工的開除!網友:於東來果然不簡單

來源: 更新:

事情的起因是這樣的:2月15日,有網友發視頻爆料,在河南許昌地區的胖東來,有位美食城的女員工在廚房煮麪條時,悄悄蹲下來試喫,在嘗過麪條後,又將帶着口水的筷子直接放入鍋中攪拌。

這個視頻被曝出來後,迅速登上各大平臺的熱搜,引發了無數網友的熱議。我將網友們的意見大致整理了下,主要分爲三種:

第一種:員工嘗面的行爲很不衛生,違反了食品安全相關法規,應該開除,避免此類事情再次發生;

第二種:員工的行爲不合適,胖東來應該給予一定範圍內的處罰,但不至於到開除的程度;

第三種:知錯能改,善莫大焉,如果該名員工能意識到自己的錯誤,可以再給她一次機會,無需過度追究責任。

在網友們熱議的同時,胖東來也注意到了此次員工嘗面事件,以及輿論的發酵,在2月16日的時候,迅速發出了回應說明。

聲明中主要提到兩點:

一是事情的經過,視頻中員工試喫的是員工餐炸醬麪,未按照胖東來的員工試喫標準試喫;

二是處理結果,胖東來表示,該名員工的行爲屬於嚴重食品加工安全事故,應給予處罰,處罰結果包括當事員工開除、相關主管降級、當事檔口關停等。

胖東來的處罰聲明發出後,此事再次登上熱搜,輿論局面也發生了反轉。

絕大部分網友認爲,胖東來的處罰結果有些重了,涉事員工雖說行爲不當,但不至於到開除的地步,應給予員工改過的機會。不少網友還專門打電話到胖東來給該名員工求情,希望能更改處罰決定。

甚至還有一部分網友認爲,當初拍攝視頻併發布到網上的網友,動機不良,員工試喫的是員工餐,不是客餐,不至於放到網上大做文章。

對此,也有一些法律界的專業人手對此發聲,認爲在這起事件中,雖說員工行爲不當,違反了企業操作規範,但並未造成嚴重後果,不至於一杆子打死。

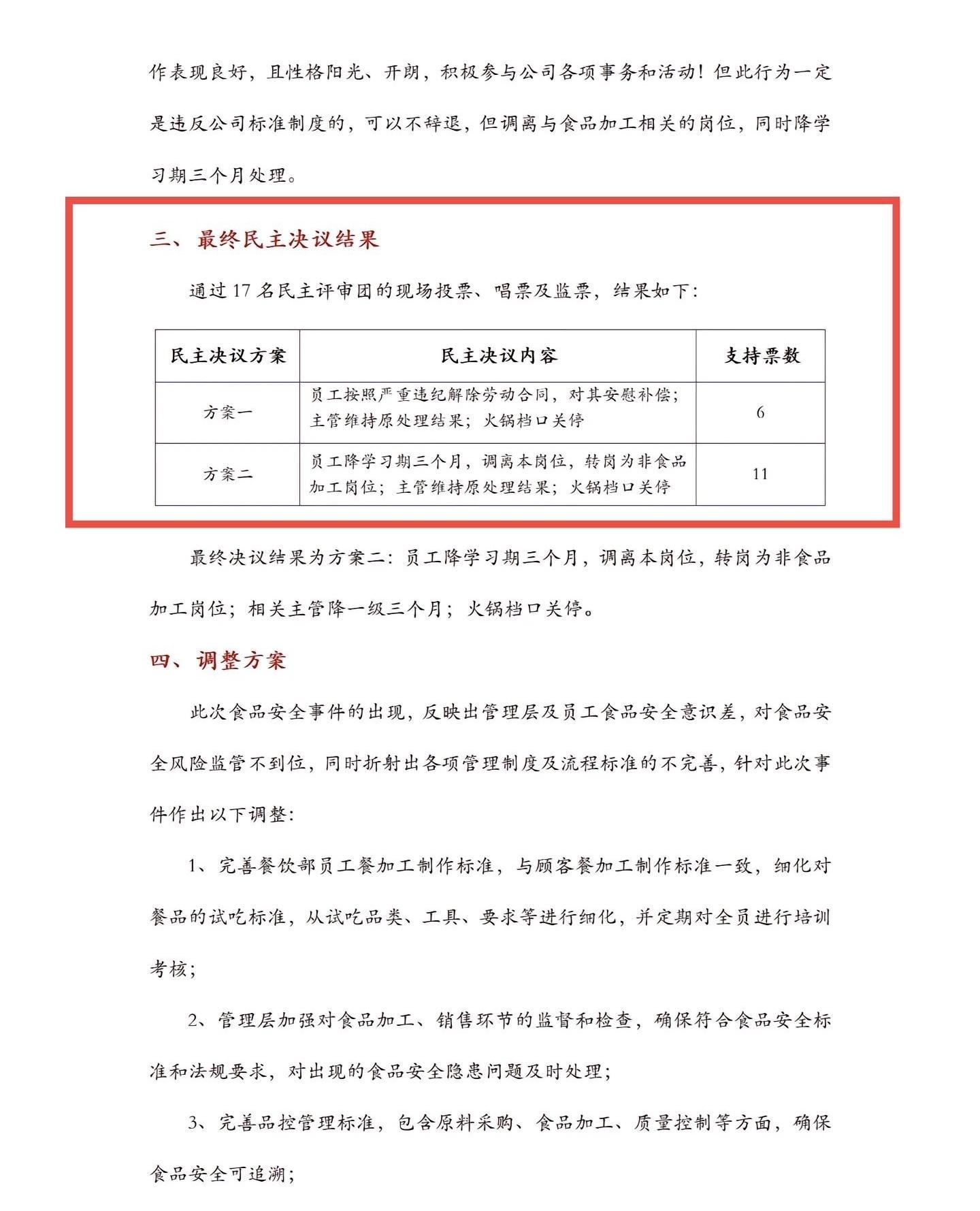
讓人沒想到的是,就在2月19日凌晨,胖東來再次發佈了有關此次員工試喫事件的聲明報告,該報告長達13頁,有提到經過集團管理委員會啓動的“民主合議庭”審議、投票後,更改了處罰方案,將原先的和該名員工“解除勞動合同”,改爲調離崗位。而關於主管、檔口的處罰方案保持不變。

在該份報告中,有附上審議現場的陳述記錄概要,人事負責人表示,自己和涉事員工溝通時,該名員工說的第一句話,是“我給部門抹黑了”,其心裏非常難受。對此,網友們紛紛表示,被員工這句話觸動了,感受到了滿滿的集體榮譽感,以及打工人的心酸。

這就是胖東來員工嘗面事件的一個前因後果,我認爲也是企業危機公關值得學習的一個優秀案例。

首先,胖東來的回應非常及時,爆料視頻發出後的第二天,就已經做出了回應,並且調查報告寫得很清楚,處罰結果也很清晰,沒有任何含糊的成分,強調了企業的立場;

其次,胖東來在做出處罰後,並沒有忽視網友的意見,而是傾聽多方面的聲音,最終修改了處罰方案,給員工一次改正錯誤的機會;

再次,胖東來的整個事件處理過程,可以看出這是一家非常民主的企業,除了聽取網友們的建議外,還爲了此事召開了企業內部的民主討論會,讓更多員工能發出他們的聲音,通過投票的方式來決定最終的處罰結果。

大家都知道,胖東來的創始人-於東來,是位非常了不起的人物。他在接受媒體訪問時,曾經說過,“你給員工1800的工資還想管他?我都不敢管,管了他就不幹了”、“銷售額太高,員工太辛苦太累會生病”、“下班後的時間就是員工的時間,佔用員工的私人時間就是不道德”,這樣真心爲員工考慮的老闆,很難不得人心!

要我說,在此次員工嘗面事件中,雖說給胖東來引起不少負面輿論,但網友的參與以及胖東來最終的妥善處理,讓人們不得不爲於東來和他的企業豎起大拇指,於東來果然不簡單,胖東來還是那個胖東來!

關於此次事件,你怎麼看?歡迎在評論區一起探討~

相關推薦
請使用下列任何一種瀏覽器瀏覽以達至最佳的用戶體驗:Google Chrome、Mozilla Firefox、Microsoft Edge 或 Safari。為避免使用網頁時發生問題,請確保你的網頁瀏覽器已更新至最新版本。
Scroll to Top