這種細胞像塵埃一樣無規則運動,怎樣才能爲它拍出清晰的照片?

來源: 更新:

當你給一羣在空氣中飛舞的塵埃拍照,就會發現它們正在一刻不停地隨機亂竄,剛對準焦距,目標就跑沒影了。在顯微鏡下,懸浮細胞就是這樣一羣“調皮的塵埃”,比如血液裏的白細胞、淋巴細胞,它們像水中的花粉一樣做着無規則的布朗運動(微小顆粒因周圍分子撞擊而產生的隨機運動),讓科學家難以看清它們的“真面目”。

懸浮細胞:顯微鏡下的“漂流者”

懸浮細胞是指那些不需要附着在物體表面、能在液體中自由漂浮的細胞。與我們身體裏附着在組織上的細胞不同,它們更像獨立的“漂流者”,比如血液裏負責對抗病菌的白細胞,每天都隨着血液流動穿梭全身。

但這種自由給科學家的觀察帶來了大麻煩。它們的運動來自分子的隨機撞擊,也就是布朗運動——就像你在顯微鏡下看到的花粉顆粒,即使在靜止的水裏也會不停扭動、蹦跳。普通顯微鏡雖然能捕捉到它們的身影,但要獲得穩定清晰的圖像,難度很大。

過去,科學家爲了拍清它們的圖像,只能用“強硬手段”:要麼用化學試劑把細胞“粘”在玻璃片上,要麼用離心力把它們沉澱下來。但這樣做的代價很大,就像用繩子拴住飛鳥來觀察它的飛行姿態——細胞會因爲受力變形,比如紅細胞原本的雙凹圓盤形狀會被壓成扁平狀,連帶着細胞膜上的受體活性都會下降,根本看不出它們在自然狀態下的真實模樣。

掃描電子顯微鏡下的人體紅細胞

(圖片來源:Wikipedia)

光鑷:一束光變成“無形的手”

有沒有辦法既能抓住這些“漂流者”,又不傷害它們?科學家想到了一種神奇的工具——光鑷。

光鑷既不是金屬做的鑷子,也不是我們平時用的夾子,它是一束高度聚焦的激光。你可能覺得光只能照亮物體或者帶來熱量,但在科學家的操控下,特定形狀的激光束能產生微小的推力,像一隻溫柔的“無形之手”,輕輕夾住微米級的小物體。

光鑷像一隻無形的手

(圖片來源:laserfair)

這背後的祕密藏在光的動量裏。當光照射到物體上時,會把一部分動量傳遞給物體,就像風吹動風箏。通過精密設計激光束的形狀,科學家能讓光在物體周圍形成一個“勢阱”——就像把小球放進碗裏,小球想滾出去就會被碗壁推回來。用這種方式,光鑷能把懸浮細胞牢牢“困”在原地,既不會讓它們亂跑,又不會將其擠壓變形。

給細胞拍“CT”:結構光的妙用

抓住細胞只是第一步,要拍出清晰的三維照片,還得解決“光照”的問題。

普通光學顯微鏡就像用手電筒照物體——光線從一個方向打過去,細胞內部的結構會相互遮擋。這相當於用手電筒從側面照人,鼻子會在臉上投下黑影,看不清細節。而科學家需要的是像醫院CT那樣的效果,能逐層“切片”、掃描式觀察細胞內部。

結構光照明顯微技術(SIM)就是這樣一種“顯微CT”。它不用機械切割,而是用一組明暗相間的條紋光照射細胞,就像用光柵投影在物體上。通過改變條紋的位置,能收集到細胞不同層面的信息,再通過計算機算法拼出三維圖像。這種方法比普通顯微鏡看得更細,還能過濾掉模糊的背景。

但SIM拍照有個嚴格的要求:樣品必須保持穩定。就像拍身份證照片時人不能眨眼,否則條紋圖案會糊掉,重建的圖像就會失真。這對本來就愛亂動的懸浮細胞來說,簡直是“不可能完成的任務”。

強強聯手:光鑷與SIM的協同工作

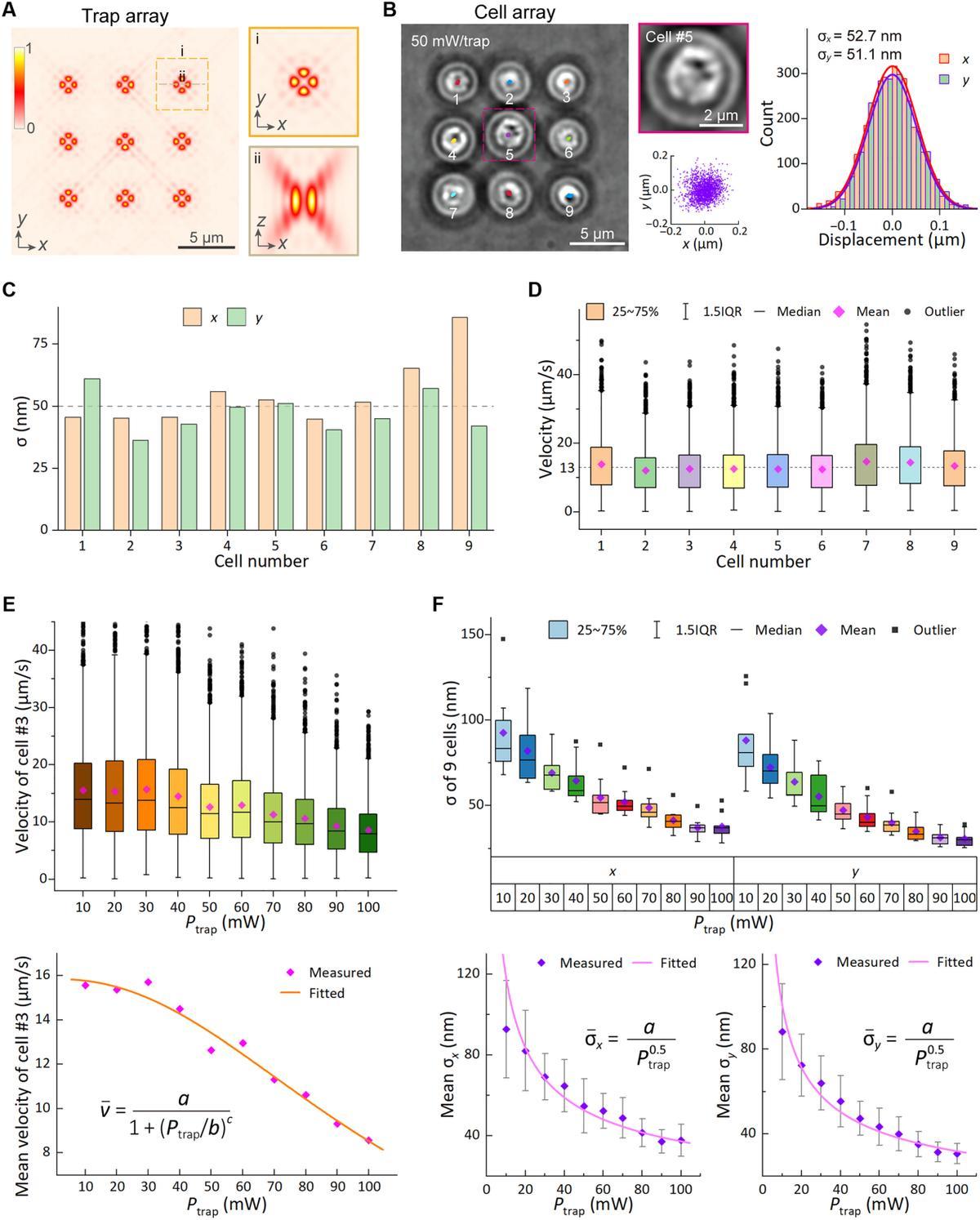
於是,我們團隊(中國科學院西安光機所的姚保利和徐孝浩團隊)想到了一個妙招:把光鑷和SIM這兩項技術結合起來,發明一種光鑷切片顯微術,首次爲光學切片三維成像提供了全光式解決方案,成功解決了懸浮細胞的三維成像難題!

這個想法看似簡單,實現起來卻困難重重。傳統光鑷智能作用於一個點上,提供的約束力有限——細胞雖然不會跑遠,但會在光鑷裏打轉、搖晃,還是滿足不了SIM對穩定性的要求。爲了攻克這一難題,我們團隊歷時數年研究,終於設計出一種“瓣狀光鑷”——它的激光強度分佈像花瓣一樣,能從多個方向給細胞施加約束力,把細胞的平動幅度控制在幾十納米(約頭髮絲直徑的千分之一)以內,旋轉角度不超過1度。

“瓣狀光鑷”

(圖片來源:參考文獻[1])

解決了“抓穩”的問題,接下來就是“合拍”。當瓣狀光鑷牢牢固定住懸浮細胞後,SIM系統會逐層掃描它們,用結構光對細胞進行三維成像。整個過程中,細胞既不會被化學試劑傷害,也不會被機械力擠壓,更接近自然的懸浮狀態。

此外,環境振動對“拍照”過程有很大影響。哪怕是實驗室外路過的汽車振動,都可能影響納米級的測量精度,因而實驗通常需要在凌晨1點到5點之間進行——那時周圍最安靜,連實驗室的風扇都得關掉。

光鑷切片顯微成像原理示意圖

(圖片來源:參考文獻[1])

看清細胞的“自然狀態”

這項技術拍出的“細胞寫真”有多厲害?對比傳統方法就能一目瞭然:用化學固定法拍攝的細胞,會因受力出現形態變形,難以展現自然狀態;而藉助光鑷切片顯微術在懸浮狀態下拍攝的細胞,能清晰呈現其原本的自然形態。

不僅如此,這項技術還能讓科學家細緻觀察到懸浮細胞在不同生長階段的形態變化,宛如爲細胞拍攝了一部連貫的“成長紀錄片”。以酵母細胞爲例,其直徑、橢圓率等參數都能被精準捕捉,讓研究者得以深入探尋其生長規律。

酵母細胞幾何結構的三維成像。D爲12個細胞的殼層與核心直徑統計;E爲所有細胞的殼層與核心橢圓度統計。

(圖片來源:參考文獻[1])

更重要的是,它讓那些原本難以清晰成像的細胞“現出原形”。比如血液裏的白細胞,過去要麼被固定得“動彈不得”,難以展現真實狀態;要麼在顯微鏡下“一閃而過”,難以捕捉細節。如今,在光鑷裏“乖乖配合”,科學家終於可以清晰觀察到它們識別病菌、釋放抗體的動態過程,爲相關研究提供了寶貴的觀察資料。

未來可期:從實驗室到生活

光鑷切片顯微術不僅讓我們看到了細胞的“自然狀態”,還爲生命科學研究打開了新窗口。將來,它可能在這些領域發揮作用:

1.更精準地檢測癌細胞:通過觀察懸浮狀態下癌細胞的真實形態,提高癌症早期診斷的準確率;

2.研究細胞間“悄悄話”:同時捕獲多個細胞,觀察它們如何傳遞信號、交換物質,揭開免疫細胞對抗腫瘤的祕密;

3.開發更有效的藥物:在自然狀態下測試藥物對懸浮細胞的影響,讓藥效評估更準確。

就像人類發明相機留住了瞬間,這項技術讓我們留住了懸浮細胞最真實的生命狀態。或許在不久的將來,當醫生告訴你“你的血液細胞很健康”時,背後就有光鑷切片顯微術的一份功勞!

參考文獻:

[1]Li, Xing, et al. “Optical tweeze-sectioning microscopy for 3D imaging and manipulation of suspended cells.” Science Advances 11.27 (2025): eadx3900.

出品:科普中國

作者:清晏(中國科學院西安光學精密機械研究所)

監製:中國科普博覽

相關推薦
請使用下列任何一種瀏覽器瀏覽以達至最佳的用戶體驗:Google Chrome、Mozilla Firefox、Microsoft Edge 或 Safari。為避免使用網頁時發生問題,請確保你的網頁瀏覽器已更新至最新版本。
Scroll to Top