中國太極-Ⅱ芯片突破!全球首款AI光芯片,或徹底打破摩爾定律!

來源: 更新:

你相信嗎?短短4個月,清華大學的光芯片就已經迅速進化到第二代,世界上第一款全光學AI芯片太極-Ⅱ了,能效已經超過英偉達著名的H100。這不僅僅是技術上的突破,更可能是一種新的計算範式的開始,甚至可能徹底改變計算機的設計和構建方式,這項研究已發表在8月7日的《自然》雜誌上。《自然》審稿人認爲,它有望成爲訓練光學神經網絡和其他光學計算系統廣泛採用的工具。

光芯片是利用光信號,而不是電信號進行數據傳輸和處理的芯片,具有傳輸速度極快、處理帶寬極大、數據延遲極小、運行能效極高並可以多任務並行處理等五大優勢。然而它也面臨着製造成本高、技術成熟度低、集成度限制和生態系統構建等各種挑戰,導致它看起來很美,卻遲遲難以發展起來,無法和傳統的電子芯片競爭。

中科院院士、清華大學戴瓊海教授和副教授方璐領導的團隊,去年11月創造性地提出了光電融合全新計算框架,研製出全球首個全模擬光電智能計算芯片(ACCEL),然後在今年4月又首創了干涉—衍射分佈式廣度光計算架構,也就是第一代的太極光芯片(Taichi),先後發佈在《自然》、《科學》兩大頂級期刊上。


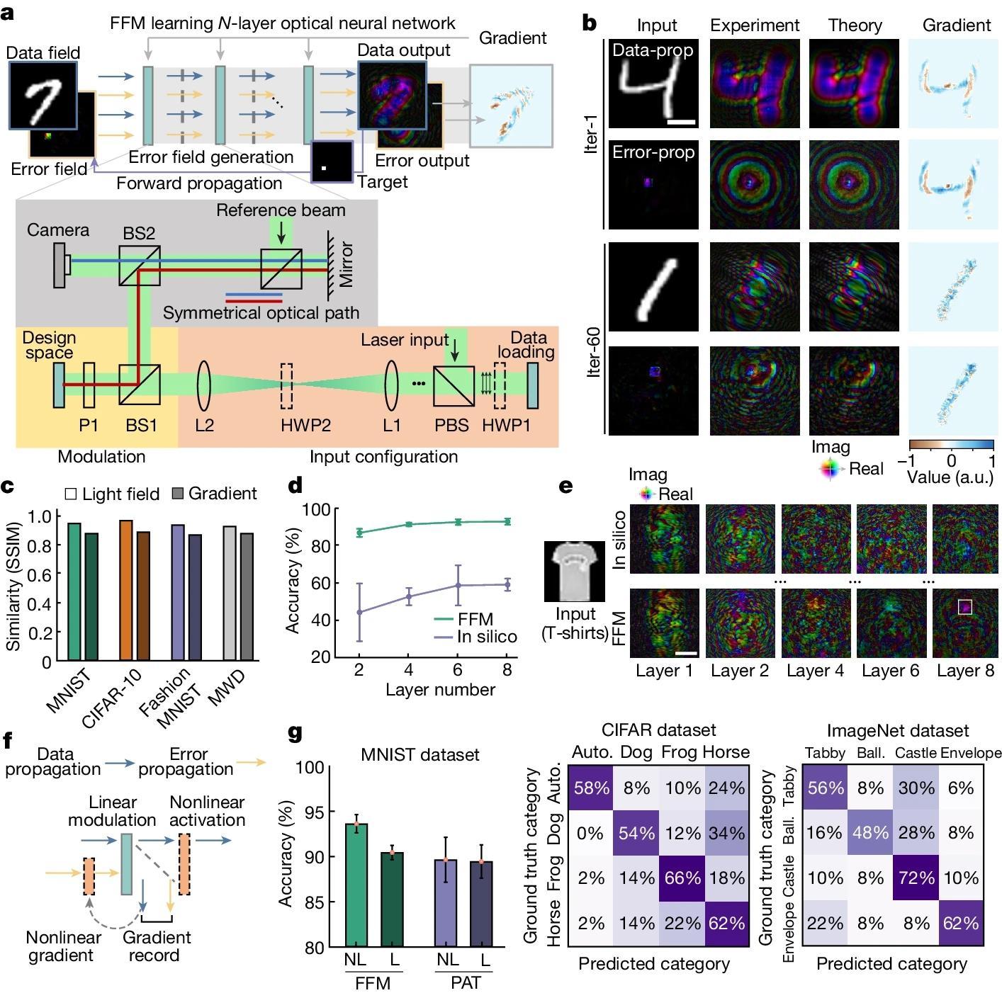
這次發佈的太極-Ⅱ全光學AI芯片,則是在新開發的全前向模式(FFM)上構建的,允許在光學系統中直接進行計算密集型AI訓練,而不需要複雜的反向傳播過程,是世界上第一個能夠進行“大規模光訓練”的芯片,可以更快、更省電地訓練人工智能模型。

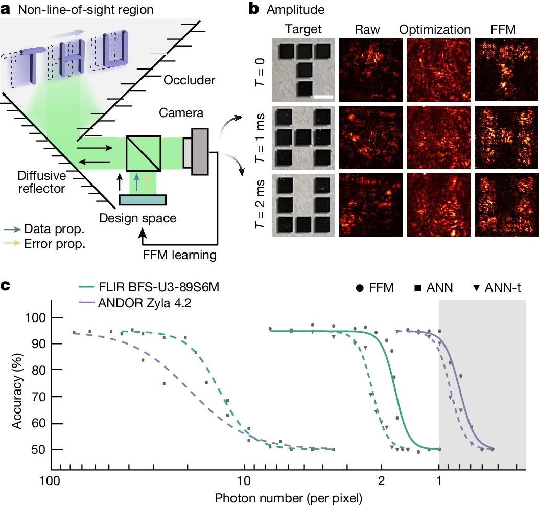
測試試驗中,研究人員成功地在太極-Ⅱ架構下,使用FFM學習訓練了非常深的光神經網絡(ONN),達到了目前同類網絡中的最佳性能,在多個領域表現出色:

一是能以衍射極限的分辨率,實現全光學聚焦。

二是能夠以每秒超過1000幀的速度並行處理影像,即使是隱藏在視線之外的物體也能進行成像。

三是可以在低至每像素不足一個光子的強度下進行處理,顯示出極高的能量效率。

這意味着太極-Ⅱ光芯片,不僅僅是技術上的突破,更可能標誌着一種新的計算範式的開始。正如研究人員在論文中所說,這些發現意味着光學系統從根本上體現了可微分的可學習神經架構,爲無模型高性能光學系統自我設計和自學習物理提供了新的途徑,並暗示了後摩爾時代製造出大規模、高效物理AI的可能性。

簡單來說就是,太極-Ⅱ有望打破摩爾定律,發展成可自我學習、自我改進的光芯片,讓科學家們可以用光子,而不是電子製造出更強大、更省電的人工智能系統,甚至可能改變我們設計和構建計算系統的根本方式。

參考:

Fully forward mode training for optical neural networks. Nature 632, 280–286 (2024). https://doi.org/10.1038/s41586-024-07687-4



相關推薦
請使用下列任何一種瀏覽器瀏覽以達至最佳的用戶體驗:Google Chrome、Mozilla Firefox、Microsoft Edge 或 Safari。為避免使用網頁時發生問題,請確保你的網頁瀏覽器已更新至最新版本。
Scroll to Top