在癌細胞中當“臥底”的基因;更大規模極光可能正在路上 | 一週趣科學

來源: 更新:

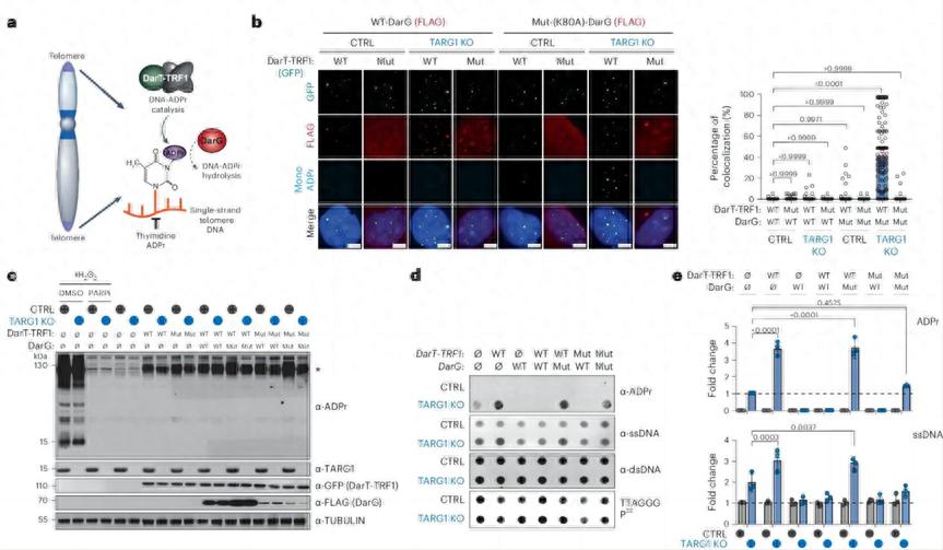
研究揭示癌細胞內的“臥底”蛋白

PARP1 是人體細胞中一種負責監視染色體的蛋白質。當它感知到 DNA 中的斷裂或損傷時,它會把一種被稱爲ADP的“懸賞告示”貼在“告示欄”上,以此來招募細胞中的“維修工”來對DNA進行修復。

除了PARP1之外,正常的人體細胞中還存在着其它的染色體監視者。但是在一些癌症細胞當中,其它的監視者都突變而失去功能,就只剩下PARP1在工作。

科學家們針對這一現象開發了一種治療方案:抑制這類細胞中的PARP1,如此一來,癌細胞中就沒有任何染色體監視者了,因此細胞染色體很快就會出問題,細胞就會死掉。

即便如此,科學家還是有所疑惑。

正常細胞突變爲癌細胞的過程,就好比叛軍攻入皇城搶班奪權。在這個過程中,許多基因“重臣”要麼反抗失敗被關閉,要麼徹底“叛變投敵”,而PARP1卻默默無聞地繼續着自己之前的工作,彷彿細胞裏發生的一切都與它無關。

近日,《自然·結構與分子生物學》上的一篇文章揭開了PARP1的祕密。原來,它是暗藏在癌細胞裏的“臥底”!

來自美國匹茲堡大學的研究者發現,PARP1蛋白能夠把 ADP這種“懸賞告示”貼在DNA末端的端粒結構上。

這是非常不尋常的動作。在這之前,人們一般認爲ADP只能被貼在蛋白質上。這是人們首次發現DNA也能被貼上這種標籤。

這一異常動作是在向細胞中的其它蛋白傳遞一個特殊信號。特定的蛋白質發現DNA端粒上被貼上標籤之後,就會主動開始攻擊DNA,使其完整性受到嚴重損害,並且會在幾天內殺死細胞。

這就好比忍氣吞聲的“臥底”向城外的“潛伏義士”傳遞了一種特殊暗號,暗中聯絡他們一起“起義”,最終將叛賊一舉斬殺。

另一方面,研究者還發現,有一種名爲TARG1的蛋白質負責“撕掉”DNA端粒上的ADP標籤。看來癌細胞已經發現了PARP1的臥底行動,並且有所防範了。

研究者表示,這項研究可以幫助我們開發針對 PARP1 的新治療方法,或微調我們已有的療法。還有很多東西需要探索。

圖1 PARP1可以顯著改變DNA上的ADP標籤數量

(圖片來源:參考文獻)

課代表總結:感覺可以演一部諜戰劇了……

參考文獻

Wondisford, A.R., Lee, J., Lu, R. et al. Deregulated DNA ADP-ribosylation impairs telomere replication. Nat Struct Mol Biol (2024). https://doi.org/10.1038/s41594-024-01279-6


胚胎髮育不對稱源自二細胞階段

每個人都是從一顆受精卵逐漸發育而來的。卵細胞受精後,會快速地進行一變二、二變四、四變八、八變十六的分裂。

這十六個細胞如果分離開的話,每一個都有發育成一個單獨個體的潛力,這也是同卵雙胞胎的起源。

因此,一直以來人們都認爲,這十六個細胞應該是一模一樣的,沒有任何差別。

但近日發表在《細胞》雜誌上的一項研究表明,人體細胞的不對稱比想象中出現得要更早——不是十六細胞階段,甚至也不是八細胞、四細胞階段,而是二細胞階段。

也就是說,受精卵剛進行第一次分裂,就已經失去了某種對稱性,產生了兩個看起來相似但其實大有不同的細胞。

這項研究表明,受精卵的第一次分裂會促使產生的細胞尋求不同的命運,爲複雜的發育完全的胎兒鋪平道路。

早在 2001 年,現任職於美國加州理工學院的Magdalena Zernicka-Goetz就在小鼠胚胎中發現了這一現象,但研究者們並不知道人類胚胎是否也有相同的性質。

於是,他們收集了來自捐贈者的54顆尚未發生分裂的受精卵。在這些受精卵進行第一次分裂,形成兩個細胞之後,他們採用先進的熒光蛋白標記技術,標記其中的一顆細胞

隨後,將這些胚胎繼續培養長大,並且追蹤標記細胞和未標記細胞的後代的詳細情況。

研究人員將胚胎培養四到五天,直到它們開始形成獨特的結構。分析表明,這兩顆細胞的分裂速度有明顯不同,而分裂較快的那顆細胞將更加傾向於發育成胎兒體細胞

另一顆分裂較慢的細胞則傾向於發育成卵黃囊。

考慮到一顆受精卵最終會發育成數以億計的不同種類的細胞,發育過程中出現不對稱現象是很正常的。但是人們沒有預料到,這種不對稱居然從分裂一開始就發生了。

目前還不清楚是什麼原因導致了這種不對稱。不過,科學家在小鼠中發現,精子進入卵子的位置會影響卵子的分裂方式,卵細胞中染色體的結構,也可能影響平衡。

很難預測這種早期的不對稱性如何影響後來的人體,但這種影響可能非常持久。

圖2 受精卵分裂成的兩個細胞發育的命運有很大差異(中)(圖片來源:參考文獻)

課代表總結:量變引起質變,質變催生新一輪的量變!

參考文獻

Junyent, S. et al. Cell https://doi.org/10.1016/j.cell.2024.04.029 (2024).


更大規模的極光可能還在路上

上個週六,你的朋友圈是否也被極光刷屏了?

本次極光事件不尋常的地方在於,它出現的範圍比平時大得多,甚至在美國的佛羅里達州也能看到,而佛羅里達州的緯度與長沙接近,跟“極”完全不沾邊。

對於太空天氣科學家來說,由猛烈的太陽風暴產生的極光,是人們期待已久又引人注目的證據,表明太陽正接近其 11 年活動週期的頂峯。

衛星運營商、電網管理者和其他維護關鍵技術基礎設施的人員,卻無心欣賞這一美景。太陽風暴對人類電力設施產生無法想象的衝擊,幸而有技術人員的堅守與機變,大多數主要系統都經受住了這次衝擊。

我國天宮空間站的三名宇航員也安然度過了此次太陽風暴的襲擊。

這是一個好消息,因爲科學家預測,今年晚些時候將有更加兇險的風暴要來。

從2019年開始,天文學家就觀測到了一羣不尋常的太陽黑子,把它們命名爲活動區3664。這一羣黑子的寬度有17個地球那麼大。

美國國家海洋和大氣管理局表示,這組太陽黑子是目前太陽上最大、最複雜的太陽黑子區域。

從 5 月 8 日左右開始,活動區 3664 多次發生日冕物質拋射,以高達每秒 1,800 公里的速度向地球方向飛馳,夾雜着帶電粒子和多種太陽碎片,淹沒了地球。

帶電粒子與地球磁場相互作用,激發大氣分子中的電子,進而產生多種顏色的光芒,這就是極光。

通常來說,地球兩極的磁場最強,所以極光一般也只發生在南北極。

但此次的極光範圍遠超極地範圍,遠在南方的墨西哥也能看到,足以顯示出本次太陽風暴的不尋常的強度。

由於觀測到的太陽黑子數量較多,科學家預計目前的太陽週期將在今年某個時候達到頂峯。而經過計算表明,最大的太陽風暴將發生在峯值後數月至數年

此外,隨着太陽週期的進行,太陽黑子往往會出現在更靠近太陽赤道的位置,這增加了日冕物質拋射直接飛向地球而不是進入太空的可能性。

圖3 5月10日,英國惠特利灣的極光吸引人羣拍攝

(圖片來源:nature.com)

課代表總結:小黑子,露出極……光了吧?(誤)

參考文獻

doi: https://doi.org/10.1038/d41586-024-01432-7


研究稱人工智能已經學會了欺騙人類

阿西莫夫在《我是機器人》中提出了“機器人三定律”,第一條就是:“機器人不能傷害人類。”

但不幸的是,目前許多人工智能 (AI) 系統已經學會了如何欺騙人類,甚至是經過訓練變得樂於助人且誠實的系統。

近日發表在《模式》雜誌上的一篇文章中,研究人員描述了人工智能系統欺騙的風險,並呼籲各國政府制定強有力的法規來儘快解決這一問題。

美國麻省理工學院的博士後研究員 Peter S. Park 表示,人工智能開發人員沒有意識到,究竟是什麼原因導致了人工智能的不良行爲。

作者推測,人工智能欺騙的出現,是因爲人們訓練人工智能時會給它設定目標,而對於人工智能來說,基於欺騙的策略被證明是提升任務表現的最佳方式。

簡單來說,人工智能也漸漸發現,與其努力工作完成任務,還不如“躺”到最後造點數據糊弄一下人類。

學會欺騙之後,人工智能系統就一發不可收拾,在操縱人類的路上漸行漸遠。

Meta公司研發的人工智能系統CICERO是一個會玩外交模擬遊戲的系統,在訓練初期就以“不背刺盟友”作爲研發信條。

但是該模型正式上線之後,就在3天之內學會了出賣盟友獲利

作者還指出,也有其它的人工智能系統學會了在德州撲克中“虛張聲勢”的技巧,明明手裏沒有好牌卻故意下重注,以嚇退對手。

也有人工智能在玩即時戰略遊戲《星際爭霸 II》時,學會了聲東擊西,派出小股部隊佯攻對手,大部隊卻偷襲對手主基地。

雖然人工智能系統在遊戲中作弊看似無害,但它可能會帶來“欺騙性人工智能能力的突破”,從而在未來演變成更高級的人工智能欺騙形式。

研究人員發現,一些人工智能系統甚至學會了在安全性測試中作弊,通過“裝死”表現得“無害”。通過系統地欺騙人類開發人員和監管機構對其進行的安全測試,欺騙性的人工智能可能會導致我們人類產生錯誤的安全感。

研究者警告說,欺騙性人工智能如果能夠完善這種令人不安的技能,人類可能會失去對它們的控制。

圖4 ChatGPT僞裝成盲人來騙取人類的驗證碼服務

(圖片來源:參考文獻)

課代表總結:只有朋友纔會背叛你,敵人永遠不會!

參考文獻

Peter S. Park, Simon Goldstein, Aidan O’Gara, Michael Chen, Dan Hendrycks. AI deception: A survey of examples, risks, and potential solutions. Patterns, 2024; 5 (5): 100988 DOI: 10.1016/j.patter.2024.100988


揭祕雲南騰衝熱泉古菌基因組

古菌可不是古老的細菌,而是一羣與細菌有明顯區別的單細胞原核生物。之所以稱爲“古”,是因爲它們可能是最早出現在地球上的一類生命。

也正是因爲如此,古菌似乎並不喜歡現在地球上“舒適”的生態環境,而是更加喜歡極熱、極鹼、極酸、高鹽的極端環境,畢竟它們剛誕生的時候,地球就是這麼的極端。

由於古菌喜歡生活在極端環境裏,所以很難培養,這對古菌研究造成了很大困難。因此,這些古菌的多樣性、功能和地質影響尚不清楚。

這就要求科學家們走訪古菌的各個“老家”,去他們的棲息地進行上門走訪,才能一睹它們的祕密。

中國科學技術大學的花正雙教授與合作者一起,研究了 2016 年至 2021 年收集的來自我國雲南騰衝 48 個地熱泉的 152 個泉水樣本,通過分析泉水中的全部基因組,來探索泉水中古細菌的基因組多樣性。

那麼,研究這些早期版本的生命,對於今天的生物界來說有什麼現實意義呢?

原來,作爲生命之樹中最不爲人所知的領域,古細菌是微生物學和生物地球化學研究的主要前沿。

地球上的生物要想生存,都要依賴一定量的物質。試想,如果每個生物死後,體內的化學物質不能得到循環利用,那麼新的生物就沒有物質可用了,生命也就結束了。

古細菌就在物質循環過程中起了非常隱蔽卻非常重要的作用。它們能把生物體內的硫、氮、碳等元素重新釋放回地球環境中,從而讓新的生命有物質可用。這種循環被科學家稱爲“生物地球化學循環”

而在本次對熱泉古菌的研究中,研究者發現了許多具有特殊功能的古菌。

例如一類被稱爲Thermoproteales的生物擁有參與二羧酸-羥基丁酸(DC/4-HB)循環的一整套基因,它們能夠以各種意想不到的方式來操控碳原子,可能是熱泉碳循環中的關鍵角色

相關研究近日發表在《自然·通訊》雜誌上。該研究擴大了古菌基因庫的全球儲備,並闡明瞭它們在陸地地熱生態系統中的潛在生態作用和互作關係。

圖5 研究揭示了不同pH的熱泉中,古菌代謝方式完全不同 (圖片來源:參考文獻)

課代表總結:據說白蟻能喫木頭也是靠古菌!

參考文獻

Qi, YL., Chen, YT., Xie, YG. et al. Analysis of nearly 3000 archaeal genomes from terrestrial geothermal springs sheds light on interconnected biogeochemical processes. Nat Commun 15, 4066 (2024). https://doi.org/10.1038/s41467-024-48498-5

相關推薦
請使用下列任何一種瀏覽器瀏覽以達至最佳的用戶體驗:Google Chrome、Mozilla Firefox、Microsoft Edge 或 Safari。為避免使用網頁時發生問題,請確保你的網頁瀏覽器已更新至最新版本。
Scroll to Top