歐洲核聚變大突破!創最大輸出紀錄!還幹了一件以前不敢幹的事

來源: 更新:

你知道這是什麼嗎?仔細看,仔細聽……

說出來你可能不敢相信,恭喜你!看到了傳說中的人造太陽核聚變火焰,聽到了氘氚粒子融合成氦的狂暴聲音,相信絕大多數人可能還是第一次看到,第一次聽到,就問你激動不激動?但你看到的也是這個裝置最後的輝煌了,你見證的是一段歷史的結束,別擔心,沒有發生爆炸,裝置也沒有被摧毀,但它即將用16年的時間來拆毀,感覺有點奇葩啊,爲什麼要拆16年呢?

這是去年10月3日,世界上最強大的託卡馬克裝置之一,英國牛津郡卡勒姆核聚變中心的歐洲聯合環狀反應堆(JET)最後一次氘氚聚變實驗的內部情形,到12月18日整個實驗全部結束,JET已宣佈退役,永久關閉。

就是在最後這一次實驗中,科學家們幹了一件以前想幹但卻不敢幹的事情,讓JET創造了一個新的世界紀錄,它用0.21毫克的燃料,維持了5.2秒的核聚變反應,產生了69兆焦耳的能量,打破了它自己2021年創造的59兆焦耳的核聚變裝置最大輸出能量紀錄。69兆焦爾相當於19.2兆瓦的電力輸出,英國原子能管理局的米哈伊爾·馬斯洛夫稱,這可以同時爲12,000個家庭供電5秒鐘。

那麼這個能量究竟是多少呢?這0.21毫克燃料產生的能量,相當於16.5公斤TNT炸藥爆炸釋放的能量,或者是2公斤煤炭完全燃燒產生的能量,是不是不明覺厲?不過它未能打破核聚變Q值紀錄,也就是輸出能量和輸入能量之比。

Q值紀錄是美國國家點火裝置去年創造的,1.89,但輸出能量只有3.88兆焦,不過兩個裝置路線不同,JET是磁約束託卡馬克,而國家點火裝置是慣性約束激光點火。然而JET卻保持着磁約束的Q值世界紀錄0.67,而這一紀錄早在1997年就實現了,迄今沒有任何託卡馬克裝置能夠打破。

核聚變簡單來說,就是你要想辦法讓兩個原子擠在一起,融合成一個原子,由於會損失約0.7%的質量,因而會根據愛因斯坦的質能方程,釋放出質量乘以光速平方的巨大能量,你可以腦補一下,光速就已經不得了了,再平方一下那還得了!但說起來容易,做起來卻比登天還難,你拿兩個磁鐵,把它們相同的磁極完全靠攏試試?

原子的合併就是原子核的合併,而原子核帶正電,會像同磁極一樣互相排斥,不同的是,你非要把同磁極硬擠壓在一起,它們最終會碎裂或消磁,而原子核中有一種力叫強力,只是作用範圍極短,如果你把兩個原子核擠壓到強力的作用範圍,它們就會瞬間改變主意,融合在一起,核聚變也就發生了,這就是俗話沒說的,強扭的瓜更甜。

託卡馬克就是人類製造出來強扭瓜的,它用磁場把核燃料約束起來,不斷加熱形成高溫等離子體,粒子就在裏面瞎碰亂撞,只要溫度足夠高,密度足夠大,維持時間足夠長,總有一些粒子會撞到強力作用範圍內,成爲幸福的一家人,釋放出“愛情”的激烈火花,我們就可以用它們的“愛”來發電了。

JET就是這樣的裝置,它於1983年建成,是第一個用氘氚燃料運行的反應堆,1997年輸入24兆瓦時,創下了最接近收支平衡的Q值紀錄0.67,產生了16兆瓦時的能量。

那麼爲什麼這幾十年來,全世界那麼多國家,建了那麼多託卡馬克裝置,都沒有打破這個Q值紀錄呢?因爲這實在太難了!我前面說的溫度要足夠高,密度要足夠大,維持時間要足夠長,也就是所謂的核聚變三重積,時間×溫度×密度要達到約3.5×10^28 K·秒/立方米,纔可能取得收支平衡,而目前最大的託卡馬克三重積紀錄,是1996年日本的JT-60創造的1.77×10^28 K·秒/立方米,還差了整整一半。

而且這三個條件是相輔相成的,不是一味地提高其中一個、兩個就能成功,比如溫度和密度就是相反的,你把等離子體溫度升高,密度就會降低,因爲你磁場是一定的,粒子就會向外飛,甚至撞到腔壁上,溫度就會下降,或者約束不好失控,等離子體也就散了,維持時間也就結束了。

所以還有兩個紀錄,一個是最高溫度紀錄,來自美國的TFTR和日本的JT-60,分別在1995年和1996年達到5.1億度和5.22億度,中國的東方超環2021年5月實現了1.2億度101.2秒的約束時間,12月實現1056秒的最長約束時間紀錄,但溫度只有7000萬度。

一些人甚至擔心,這個三重積可能根本就是無法達到的,比如密度是和體積成反比的,而體積和半徑的三次方成正比,這意味着隨着溫度升高,等離子體半徑稍微擴大一點,密度就會急劇下降,這還怎麼三重積呢?所以需要建造磁場越來越強的託卡馬克裝置,國際熱核聚變裝置(ITER)就是這樣設計出來的,等離子體大半徑6.2m,小半徑2.0m,遠超目前的任何託卡馬克裝置,目標是將10億度的等離子體維持500秒以上,輸入50兆瓦,產生500兆瓦的核聚變能量,也就是1800兆焦耳,相當於現在JET最後一個紀錄的26倍,Q值等於10。

ITER預計在2025年建成並運行第一個等離子體,2035年開始全氘氚實驗,如果三重積真的是無法達到的,那麼這幾百億美元,人類歷史上第二大合作典範,第一大是國際空間站,也就打水漂了,我們的人造太陽終極能源夢就可能徹底熄火。

所以歐洲對此也是焦心如焚,想方設法壓榨JET的殘餘價值,因而在最後一次實驗中,幹了一件以前從來不敢幹的事情。我們都知道JET是D形託卡馬克,也就是磁鐵形狀是D形而不是圓形或橢圓形,等離子體的截面看起來也是D形,這是普林斯頓大學研究出來的,被稱爲普林斯頓D線圈,認爲D形磁鐵會讓張力更平衡,等離子體可以更好地抵抗垂直磁場擾動,減少垂直磁場的約束要求,從而更穩定,並且D形截面結構相對簡單,容易製造和維護,所以後來的託卡馬克基本都是這種形狀,日本JT-60,美國TFTR,中國東方超環,乃至最大的大Boss國際熱核聚變裝置ITER,都是D形線圈。

歐洲最後一次幹了什麼不敢幹的事呢?他們把等離子體形狀變成了反D形,也就是“ꓷ”形,由於腔壁不是爲這種形狀設計的,而等離子體溫度上億度,這意味着有可能會對腔壁造成損傷,通過這種測試,他們可以獲得更多等離子體邊緣穩定性的數據,從而防止能量爆發到達腔壁,爲未來ITER運行中保護腔壁提供參考。

簡而言之,就是這個東西反正要拆了,最後一次大家就放飛自我吧,壞了就壞了,反正也不會爆。那麼爲什麼只維持了5秒的核聚變呢?因爲磁場線圈設計就是這樣的,超過就會導致磁鐵過熱,我估計甚至可能導致燒燬,不知道都是最後一次了,爲什麼不乾脆完全放飛自我呢?是不是過熱就自動停止了呢?

然後就是JET的退役計劃看起來也很奇葩,要用16年的時間慢慢拆,邊拆邊看ITER的實驗,然後從中尋找一些有價值的東西,比如等離子體與內壁是如何相互作用的,高能中子輻照下的材料性能,影響等離子體約束的因素等等,榨取它最後的剩餘價值,這些都是未來研究和商業反應堆需要的重要信息,拆完了,ITER差不多也該出成果了。當然,最主要的原因我估計可能還是JET太複雜、太龐大,幾十年的實驗下來,裏面積累了大量放射性物質,具有很高的風險,需要各種創新的技術和設備,以及環評和許可等等,所以需要時間來慢慢拆。

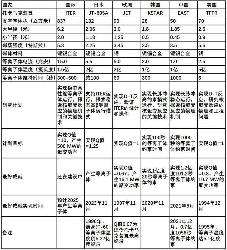
最後是我以前製作的一個表格,比較了世界上曾經和正在運行的,6個主要託卡馬克裝置的參數和成就,可以看出JET迄今還是已建成裝置中規模最大的,日本剛剛升級完成的JT-60SA和它規模差不多,也是設計爲ITER做實驗的,JET可以“拆”而瞑目了,放心地去吧,帶着榮譽和成績,如果未來人造太陽成功了,世界擁有了無盡的清潔能源,人們都會懷念你的。

相關推薦
請使用下列任何一種瀏覽器瀏覽以達至最佳的用戶體驗:Google Chrome、Mozilla Firefox、Microsoft Edge 或 Safari。為避免使用網頁時發生問題,請確保你的網頁瀏覽器已更新至最新版本。
Scroll to Top