頂流之女,徹底塌房!

來源: 更新:



作者:國館


賈平凹,作爲當代文壇知名作家,一直備受世人尊敬。

從《秦腔》到《廢都》,從《帶燈》到《極花》,每個作品都像是品一壺濃茶,初入口是苦澀粗糲的鄉土氣息,細品之後,卻能嚐出悠長的回甘和對人世悲歡的深切體悟。

可沒想到一生行事磊落,名聲卻敗壞在了自家女兒身上。

前些年,因充滿屎尿屁之類粗鄙不堪的“詩”,賈淺淺被全網嘲上熱搜,順帶將賈平凹置於輿論的風口浪尖。

本以爲爭議只是一時,風浪過去,一切都會迴歸平靜。

可近日,賈平凹的女兒賈淺淺卻因多篇論文涉嫌大面積抄襲,再次引起全網熱議。

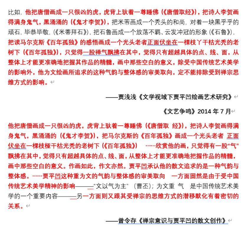
4月4日,博主“抒情的森林”發帖稱,在梳理賈平凹作品的過程中,他意外發現賈淺淺的多篇論文都存在嚴重抄襲。

其中一篇關於賈平凹書法的論文,竟然是複製賈平凹1994年的評價文字,稍作修改便署上自己名字發表。

不僅如此,2014年發表在《文藝爭鳴》的學術論文《文學視閾下賈平凹繪畫藝術研究》,也涉嫌抄襲四位不同作者。

帖子裏還詳實羅列出賈淺淺論文中涉嫌抄襲的證據,圖文並茂。

結合圖中的對比圖,我們可以看到賈淺淺論文根本不是簡單的應用借鑑,而是大段複製他人論文文案,甚至連核心論點和分析框架都生搬硬套。

簡直是明目張膽、有恃無恐“抄襲”的實錘無疑了。

帖子發佈後,引起無數網友的熱議,憤慨的衆人紛紛戲嘲賈淺淺是學術圈的第二個“董小姐”!

“虧得還是西北大學副教授,原來全靠抄來的。”

“西北大的文學院,原來是賈家的後花園。”

並強烈呼籲官方嚴懲這種學術不端的抄襲行爲,維護學術公平。

在負面輿論的發酵下,很快驚動官方下場。

4月9日,西北大學發佈官方通報,成立工作專班調查賈淺淺論文抄襲問題,強調對學術不端“零容忍”,查實後將嚴肅處理。

一直以來,在賈淺淺身上都有着“詩人、作家、西北大學文學院副教授、文學博士”四大光鮮標籤。

父親是知名作家,而自己又有如此高的成就,自然讓衆人羨慕不已。

可這光鮮標籤背後,實際上並不是靠着她自身的真才實學得來。

從“屎尿屁”文學在網上爆火後,賈淺淺便在網友一次次扒皮下一步步痛失多重頭銜。

年輕時期,文藝浪漫的賈淺淺一度愛好詩歌,出版過《第一百個夜晚》等三本詩集。

還獲得過陝西青年文學獎,名人堂·年度十大詩人類榮譽,業內人士均贊其“是天成的詩人。”

那時,不知情的看客都以爲賈淺淺真有才華,名副其實。

殊不知這種誇讚完全是看在她是知名大家賈平凹之女的份上,才一頓猛誇。

直到她的“口水詩”在網上曝光後,“詩人”這層虛僞標籤才被衆人看破。

在她的詩作裏,充斥大量“屎尿屁”的粗鄙表述,被網友戲稱爲“屎尿屁文學”。

更讓網友詬病的是,她的詩不僅充滿屎尿屁,有些還充滿低級趣味、粗鄙不堪。

譬如下面這首《黃瓜不僅僅是喫的》,《日記獨白》,像是一個發情期寡婦寫的私密日記。

可就是寫出這種爛詩的賈淺淺,卻靠着有個“名爹”在業界混得如魚得水,不僅成爲了當代作家,詩人,更是混成了西北大學文學院的副教授。

要知道,西北大學作爲211高校,文學院尤其出名,出過賈平凹、遲子建、孫皓暉等一衆文學名人。

裏面的成員,各個都是有真才實學的和代表名作的。

賈淺淺寫出這種詩作,卻能當上文學院副教授,憑的是什麼不言而喻。

對她不滿的網友,只能學着她的詩風格自嘲。

這樣的詩

我可以作很多

我沒有一個好爸爸

所以我依然是我!


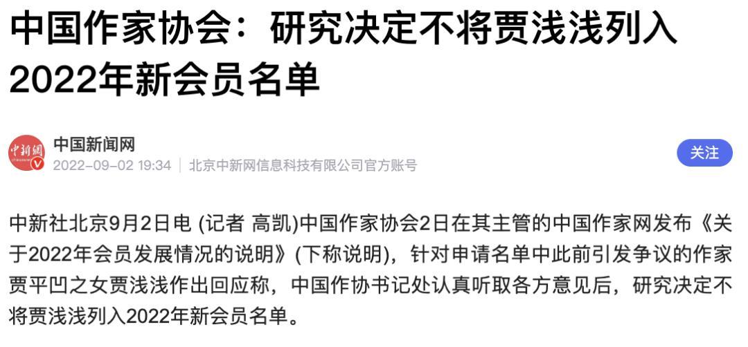
詩歌爭議風波尚未平息,賈淺淺又因作家協會會員資格陷入輿論漩渦。

2022年8月,中國作協公示擬發展會員名單,賈淺淺赫然在列,這一消息瞬間引發網友不滿。

畢竟,作協會員的選拔有着嚴格的標準,要麼有一定數量的優質作品,要麼在文學領域有突出貢獻。

而賈淺淺的作品,除了低俗的“屎尿屁”詩歌,幾乎沒有拿得出手的佳作。

她又有什麼資格加入作協呢?

輿論持續發酵,中國作協也受到了廣泛質疑,網友們強烈要求重新審覈賈淺淺的入會資格,認爲她的入選違背了作協的選拔原則,也損害了作協的公信力。

面對全網的不滿與質疑,中國作協認真聽取各方意見後,研究決定不將賈淺淺列入2022年新會員名單,這場風波才得以平息。

但此事過後,網友仍沒有打算放過她,而是對她進行更深度的扒皮。

2025年,網友發現賈淺淺西北大學官網簡歷被修改,本科學習時間從1998-2003年縮短爲2000-2003年,憑空消失兩年。

這引發網友質疑其學歷的真實性,懷疑她靠關係走捷徑。

面對質疑,西北大學回應稱簡歷由本人修改,提前畢業符合學分制,但賈淺淺未公開相關證明,回應難以打消疑慮,這場學歷爭議最終,讓賈淺淺的“文學博士”標籤大打折扣。

如果說上面幾次的爭議,讓賈淺淺逐步從“聖壇”跌落。那麼此次論文抄襲事件,則是徹底將賈淺淺推向深淵。

作爲高校副教授,原本更應該以身作則,爲學子樹立好榜樣。可她卻將學術當兒戲,抄襲他人甚至自身父親的文字,毫無底線。

其涉嫌抄襲的論文,竟是碩士論文分拆發表,說明其在碩士階段就存在學術不端的問題了,更別提博士時期,又是走了什麼捷徑混過去的。

如今,西北大學已啓動調查,一旦調查證實抄襲屬實,賈淺淺將被撤銷職稱,“副教授”標籤被徹底剝奪,學術生涯終結。

從“詩人”到“作協會員”,從“文學博士”到“副教授”,賈淺淺的四大標籤,在四次爭議中被逐一撕碎,而這一切,都不是偶然,而是她自身實力不足、急功近利、漠視規則的必然結果。

談及賈淺淺,我沒有太多的憤慨,更多的是惋惜。

她生於文學世家,擁有得天獨厚的資源,若沉心治學創作,未必不能闖出自己的天地。

可她卻選擇走捷徑,借父親名氣投機取巧,用低俗詩歌博眼球、用抄襲論文混學歷評職稱,殊不知公衆眼睛雪亮,規則底線不可觸碰。

賈淺淺的悲劇,從來不是“文二代”的悲劇,而是個人慾望與僥倖的悲劇。

她忘記了父親的光環只能庇護一時,真才實學纔是立足根本,學術與文學容不得半點褻瀆,漠視規則終將自食惡果。

這一事件也給所有人敲響警鐘:無論出身如何,唯有腳踏實地、堅守底線,憑藉真才實學,才能走得更遠。

目前西北大學的調查仍在進行中,我們期待公正結果,給原創、學子和學術圈一個交代,也希望賈淺淺能真正認識錯誤,重拾對學術與文學的敬畏。

本文爲國館原創,轉載請聯繫作者

圖片素材來源於網絡,圖片版權歸原作者所有

相關推薦
請使用下列任何一種瀏覽器瀏覽以達至最佳的用戶體驗:Google Chrome、Mozilla Firefox、Microsoft Edge 或 Safari。為避免使用網頁時發生問題,請確保你的網頁瀏覽器已更新至最新版本。
Scroll to Top