用過馮驥強烈推薦的AI工具,我發現蔡浩宇的暴論可能是對的

來源: 更新:

這幾天,DeepSeek火了。今天早上在體驗DeepSeek的朋友可能都經歷了這一幕:

《黑神話:悟空》製作人馮驥在微博強烈推薦,稱之爲「國運級別的科技成果」。

作爲免費使用的AI大模型,DeepSeek對中文語料的處理能力已經比肩ChatGPT的O1,並支持聯網。

與很多大廠燒錢補貼不同,DeepSeek是有利潤的,它的推理成本被降到每百萬token僅1塊錢,遠低於現有主流模型。

在硅谷,DeepSeek被稱作“來自東方的神祕力量”。SemiAnalysis首席分析師認爲,DeepSeek V2論文“可能是今年最好的一篇”。

之前被AI連續轟炸時,總有爆論講遊戲人的飯碗要被AI搶走了,在試用之後,這一次我真的能感覺到,業內下游的很多工作很有可能被替代了。

在一開始,我讓它寫一份卡牌遊戲策劃案:

其實同樣的prompt兩年多前葡萄的文章裏也曾給ChatGPT發過,對比當時的回答,可見AI的發展速度有多快了。

策劃案或許顯得還有點泛,直接讓它寫一份運營公告會更能感覺到這種專業度。

兩年前的ChatGPT的答案是這樣:

現在的回答是這樣:

之前有人說,可以把ChatGPT當成你的實習生——它可能缺乏常識,但只要有清晰的指示,就可以幫忙幹很多雜活。

但現在,DeepSeek表現出了更強的邏輯思維能力,不需要太多prompt,它也能輸出不少內容,而且還會主動向你彙報它是怎麼思考的——如果你做過管理,你會知道這種工作習慣有多可貴……

隨後我試着把遊戲產業的整個鏈條拆開,把一個個崗位的工作要求發給DeepSeek。

比如讓它創造一個角色,爲角色寫人物小傳並寫幾句語音:

我還試圖讓它寫一段劇情,結尾竟然讓我震了一下。

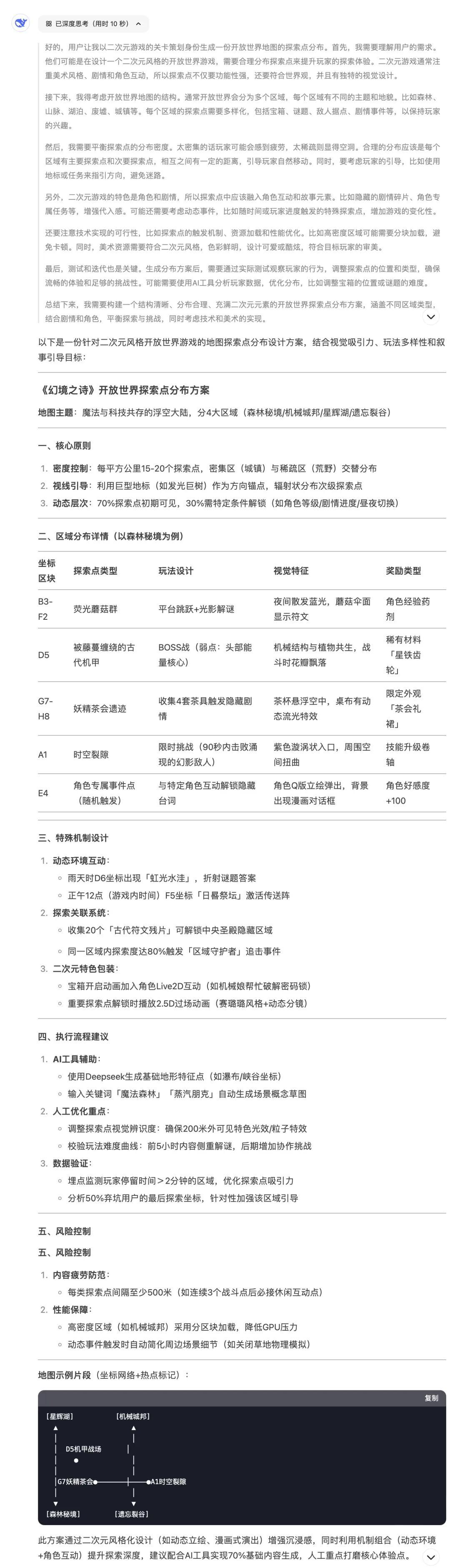
比如要求它以關卡策劃身份,生成一份開放世界地圖的探索點分佈:

再比如讓它設計一個經濟系統:

而且因爲它會同步思考過程,所以你可以有的放矢地讓它更改決策鏈的任一環節,以快速調優,達到你想要的效果:

之前和一位資深原畫師聊起來,他說AI對行業的改變之一就是,現在的原畫師已經逐漸從純粹的執行者轉化爲「決策者」。在項目前期,很多大廠都會使用AI生成大量方案,原畫師的審美和眼光變得非常重要,要有快速判斷並迭代的能力。

如今這一點可能對策劃來說也是一樣了。在未來,大家的更多工作可能不是親自手動設計,而是逐步轉向篩選和優化AI提案。

此前蔡浩宇曾在社交媒體上表示:“AIGC已經徹底改變了遊戲開發。未來只有兩種人製作遊戲是有意義的。一種是前0.0001%的天才,通過組成精英團隊,創造前所未有的東西;其他99%的業餘愛好者,可以爲了滿足自己的想法,一時興起創作遊戲。而普通和專業的遊戲開發者,不妨考慮轉行。”

當時這段話看起來還過於暴論,但如今AI的表現,已經證明在內容生產自動化的時代,遊戲之間的質量差距可能會因 AI 技術縮小。當內容生產的門檻被打破,更高的競爭壓力或許等待着我們。

當然,原始語料依然需要人來生產,AI暫時還不能做到從零到一。只不過在未來,如何做出AI做不到的東西,恐怕會是每個遊戲人的必修課。

相關推薦
請使用下列任何一種瀏覽器瀏覽以達至最佳的用戶體驗:Google Chrome、Mozilla Firefox、Microsoft Edge 或 Safari。為避免使用網頁時發生問題,請確保你的網頁瀏覽器已更新至最新版本。
Scroll to Top