突發!41歲張雪峯去世,訃告已發,死因曝光,2天前還曾跑步7公里

來源: 更新:

太突然!知名教育博主、考研名師張雪峯的安危引發全網關注。

3月24日下午,有關張雪峯心臟驟停在蘇州搶救的傳聞在網絡瘋傳。

面對這一傳聞,大家不敢相信,畢竟張雪峯現在才41歲,到5月份才滿42歲,正是年富力強的時候。

然而在真相揭開之前,張雪峯未對傳聞做出回應,又加上其他一些不同尋常的情況出現,網友對張雪峯的安危擔憂不已。

面對網絡傳聞,媒體進行了求證。

媒體採訪了張雪峯公司的合夥人,合夥人沒有正面回應傳聞,只說了一句“暫時無可奉告”。

媒體採訪了張雪峯的助理萬霞,萬霞也沒有正面回應,她說自己正在成都,不太清楚此事。

媒體採訪了張雪峯公司的工作人員,工作人員表示不清楚張雪峯個人行蹤,沒有接到相關信息反饋,公司內部也沒有通知。

該工作人員還表示,如果傳聞爲假,後續張雪峯會在社交賬號向大家報平安。

與此同時,大家注意到,張雪峯公司旗下的多個賬號在直播時,曾被網友詢問傳言真假,但主播們都沒有回應,後來這些賬號都突然中斷直播。

並且有些該像往常一樣直播的賬號,也沒有開播。

這些反常的現象,讓網友們憂心忡忡。

爲了能打探到張雪峯的最新消息,有網友曝光了張雪峯朋友圈的動態。

從曝光的朋友圈截圖可知,3月22日,張雪峯還更新了一條動態,當時他打卡7公里,3月累計跑步72公里。

網友還扒出在2023年6月,張雪峯曾在網上發文表示自己因爲過度勞累、胸悶心悸,被醫院收治強制住院。

就在網友深扒張雪峯的信息時,張雪峯多個社交平臺的頭像已經變成黑白。

看到這一情況,網友直呼情況不妙。

至於頭像變黑白是平臺操作還是家屬操作,目前不得而知。

此外,知名媒體人理記爆料了張雪峯的情況爲什麼遲遲沒有公佈的原因。

他說家屬與醫院簽署了保密協議,張雪峯的情況只能由家屬公佈。

理記表示張雪峯的情況很快就會公佈了。

全網都在等待張雪峯的最新情況被公佈,網友們期待等來的是闢謠,而不是噩耗。

不幸的是,3月24日深夜,噩耗還是傳來了。

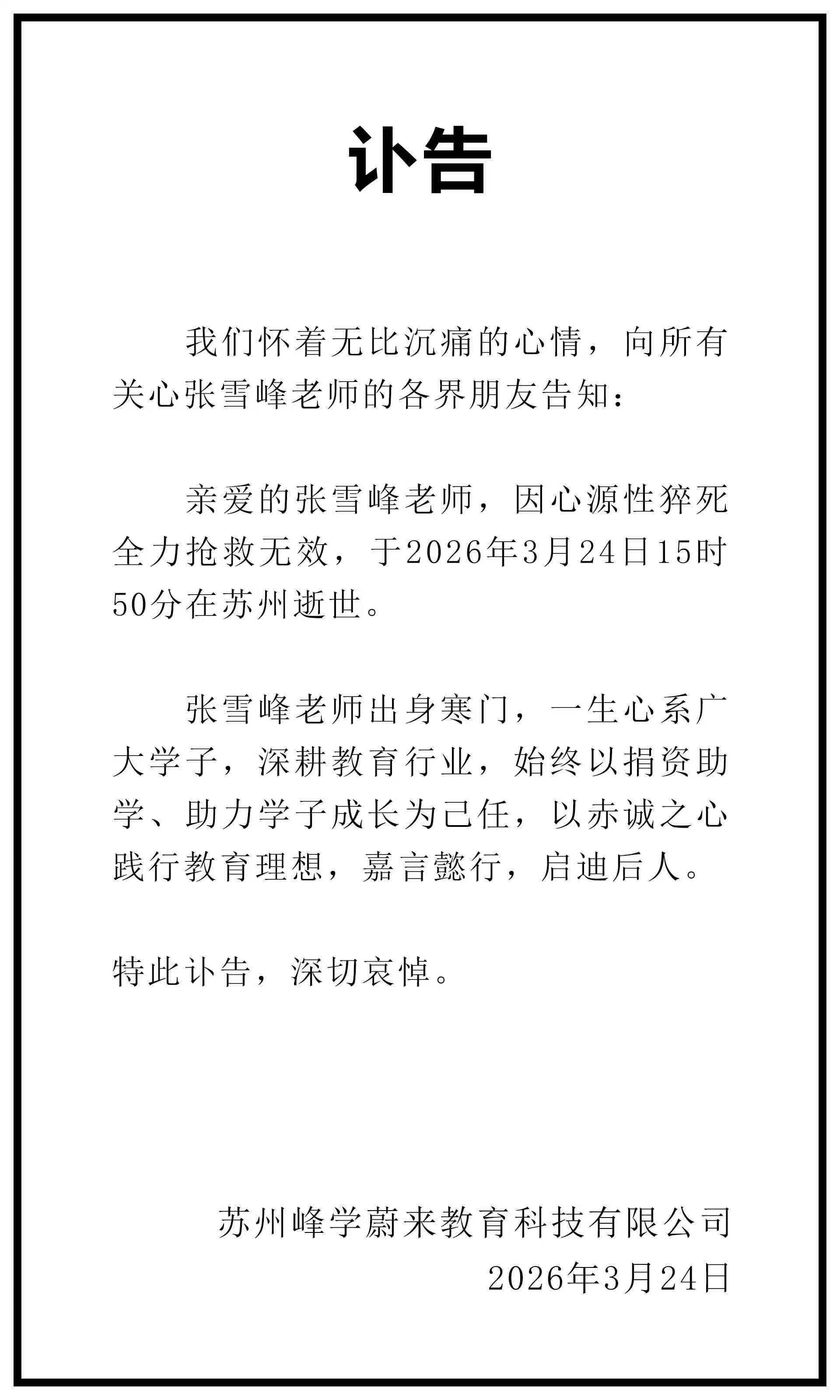
張雪峯的公司發佈了訃告,新華社報道了張雪峯去世的消息。

根據訃告可知,張雪峯繫心源性猝死,於2026年3月24日下午3點50分在蘇州去世。

看到這份訃告,網友們雖然有心理準備,但還是不敢相信。

大家很心痛,爲他的英年早逝惋惜不已。

不難想象,如今隨着張雪峯離世,他的家人會有多麼傷心。

作爲關注到此事的一員,筆者爲張雪峯的離世感到心痛,真的是不知道明天和意外,哪個會先來。

大家一定要注意身體健康,勞逸結合。一定要珍惜眼前人,過好當下。

張雪峯老師,一路走好!

相關推薦
請使用下列任何一種瀏覽器瀏覽以達至最佳的用戶體驗:Google Chrome、Mozilla Firefox、Microsoft Edge 或 Safari。為避免使用網頁時發生問題,請確保你的網頁瀏覽器已更新至最新版本。
Scroll to Top