網絡不是法外之地,消費於榮光前妻的自媒體批量被告,代價慘重!

來源: 更新:

一次次的忍讓,換來的卻是一次次的得寸進尺。既然有些自媒體放下了底線賺錢,那麼就讓法律來制裁他們吧!

於榮光前妻王玉苓已經決定不再忍讓,要與那些口無遮攔的造謠自媒體鬥爭到底。

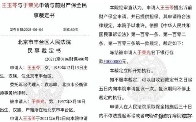
王玉苓於2021年提出了離婚申請,並且向法院申請了財產保全。於榮光突然離婚的消息傳出,引發娛樂圈的廣泛關注,這在當時還登上了熱搜。

也不知爲何,從離婚消息爆出之後,網絡上關於於榮光妻子的新聞就多了起來。如果新聞都是客觀的,那麼還算是好的。

可問題是這些內容存在三大特點:第一、隱私性。有自媒體表示,於榮光曾經向王玉苓發過毒誓,一生一世只娶你一人,且永不負你。這種內容夠私密吧?王玉苓作爲圈外人,從未接受過媒體的採訪,因此,不可能是王玉苓說的。

難道這是於榮光對外說的嗎?作爲公衆人物,如果真的是於榮光說的,那麼網絡上是可以找到正規的媒體發佈的,而事實上,我們根本就找不到。這說明於榮光並沒有對媒體說過這句話。

那就奇怪了,某些自媒體人是怎麼聽到的這句話呢?只有兩個可能,一個是自媒體人瞎編的,另一個則是有人在冒充於榮光跟自媒體交涉。

第二、侮辱性。透露圈外人士的私密生活就已經很過分了,自媒體可能感覺還不過癮,有的直接對王玉苓展開了人身攻擊。

於榮光結婚多年來,從未對外公開過自己的妻子,王玉苓也從來沒有主動找媒體曝光過自己,可是有些自媒體竟然直接以“醜妻”形容王玉苓,這種睜眼說瞎話的行爲簡直是一點職業道德都沒有。

部分自媒體人雖然沒有明目張膽對王玉苓的面相進行攻擊,但是他們通過一種比較高級的做法,同樣對王玉苓進行了侮辱。比如:於榮光結婚30多年,一直努力拍戲,只爲家庭生活過得好一點。

在婚姻方面,非常專一。在生活方面,只要回到家就不讓妻子做一點累活、重活。只是由於工作性質的原因,造成了夫妻二人長期分隔兩地,結果妻子忍受不了這樣的孤獨,毅然決然提出了離婚申請。

看到了吧?這種表達是不是就比較高級?他們並沒有直接侮辱王玉苓,而是通過具體內容的描述來襯托王玉苓的矯情、貪心、不知足等。

可能有人說,這就有點過分解讀了吧?不信的話,大家可以看一眼評論區,全都是在指責女方的,這種評論對於一個圈外人來說,就是典型的網絡暴力。

第三、規模性。經過律師對於相關證據的蒐集,發現關於王玉苓的文章經常是批量出現,且內容大多一樣,像是有組織在策劃運營。以“於榮光醜妻”關鍵詞爲例,網上隨手一查,可以看到很多內容,時間跨度較長,數量衆多。僅僅在360瀏覽器上就能至少看到35頁相關內容,內容多達350條。

這還只是一個關鍵詞條的相關內容,並不是關於王玉苓的全部內容。綜合以上三點,我們就能知道王玉苓這幾年來到底在承受者怎樣的輿論壓力。

魯迅曾經表示,不在沉默中爆發,就在沉默中滅亡。如果王玉苓不採取強硬的措施對於這些無良自媒體展開反擊,相關謠言一定不會減少。王玉苓爆發了,決定與無良自媒體鬥爭到底,讓那些人受到法律的嚴懲。

自2023年9月以來,王玉苓就已經委託律師對於網絡相關謠言展開訴訟。目前已經有多個案件結案,均以勝訴而告終。其中自媒體賬號“XX講八卦”在2023年5月發了一篇標題爲《演員於榮光:飯他做、錢他掙,爲何到了63歲,妻子堅持和他離婚》的文章,內容存在着大量虛構、捏造大量王玉苓與於榮光從相識、結婚、家庭生活及離婚事實,影射王玉苓離婚是她自己的過錯造成的,造成了王玉苓的社會評價降低。

法院最終認定“XX講八卦”賬號主體需要向王玉苓出具書面道歉,並且需要經過法院審覈。經濟方面,賠償王玉苓5000元精神損失費,5000元律師費,共計10000元。

自媒體賬號“XX侃看法”發表的內容與“XX講八卦”大同小異,同樣虛構、捏造了很多內容,對王玉苓進行了“名褒暗貶”,讓她成爲了一個自私、貪財、不堪寂寞的負面形象。最終法院同樣支持與“XX講八卦”一樣的判罰結果。這些被告的自媒體人可能從這件事中賺了不到500塊錢的收益,結果卻要爲自己的無知賠償上萬元,並且公開書面道歉,你說這錢真的能賺嗎?

除了金錢方面的影響之外,法院三天兩頭對你進行傳喚,你的時間成本又會是很大的一筆損失。

這件事也再次告訴所有自媒體人,千萬不要爲了流量或者爲了某些不該賺的錢,在網絡上發表沒有事實根據的內容,否則損失是難以估量的。

需要注意的是,王玉苓對於自媒體人的訴訟並沒有結束,律師方面還在有序進行中,只要是發表過相關內容的,都有可能成爲下一個被告。讓那些無良自媒體全都爲此付出慘痛的代價!

相關推薦
請使用下列任何一種瀏覽器瀏覽以達至最佳的用戶體驗:Google Chrome、Mozilla Firefox、Microsoft Edge 或 Safari。為避免使用網頁時發生問題,請確保你的網頁瀏覽器已更新至最新版本。
Scroll to Top