被同學抽走板凳摔骨折女生自願退學,3個疑問需解答,果然不簡單

來源: 更新:

#看見人間百態#

文 | 鹿鳴

編輯 | 孫大聖


近日,浙江一位女大學生的遭遇引發萬千網友的關注和熱議。

該女生髮帖稱她被男同學抽走板凳,導致骨折。

事後肇事男同學不道歉不付醫療費。

事情的結局是女生自願退學,父母因爲此事與她斷絕關係。

因爲這件事情的發展走向過於離奇,網友們也因此吵翻了。

那麼,這到底是怎麼一回事呢?

根據受傷女生小趙的發帖內容和媒體採訪內容可知,小趙是浙江農林大學繼續教育學院的一名學生,在服裝設計專業就讀。

事發當天是2023年12月20日晚上,彼時小趙在教室裏上實踐課,也就是縫衣服。

完成作業之後,小趙走到了窗戶旁邊,因爲她的手機放在那裏充電,她計劃坐在窗戶邊看會手機。

讓她沒想到的是,當她拿起手機準備坐下時,卻坐空了,她身下的椅子被一位男同學故意抽走了。

彼時,小趙就感覺腰部以上撕心裂肺的疼。

見此情況,當時肇事男生和在現場的小趙男朋友嚇壞了,他們當場撥打了120,小趙被送到了臨安中醫院。

然而從被送往醫院開始,各種令小趙感覺不適的事情接二連三的發生。

首先是肇事男生的態度。該男生不道歉,就連送小趙到醫院的救護車的費用他都拒絕支付,他對他們說他沒有錢。

其次是肇事男生家人的態度。彼時肇事男生打電話告訴母親發生了什麼事情,結果他母親直接掛斷電話,不理會此事。

後來,肇事男生的姐姐又與小趙聯繫,她全程嬉皮笑臉,說這只是同學之間的打打鬧鬧,不是什麼大事情。

最後,肇事男生姐姐對小趙說只願意賠償基本的醫療費,其他的都不管。

但當時小趙已經檢查出肋骨骨折,只能靠輪椅出行,考慮到後續還會有一系列費用支出,小趙拒絕了肇事男生姐姐的提議,兩人協商不成。

面對這種情況,小趙越想越氣,最終在12月21日下午去派出所報案了。

又因爲報案,發生了一件讓小趙覺得十分無語的事情。

彼時,學校領導得知她報警,便快速趕到派出所,希望她原諒肇事男生,不要因爲這點小傷,毀了肇事男生的前途。

學校領導還告訴她,此事無法立案,也無法構成故意傷害,傷情也無法鑑定爲輕傷。

學校的態度令小趙很不滿,她覺得自己明明是受害者,爲什麼不能夠維護自己的合法權益,爲什麼自己受傷害了要選擇大氣原諒。

最終,小趙也沒聽學校的勸,在強制態度下立案成功了。

對於小趙的說法,她的男朋友髮長文進行了佐證。

小趙的男朋友說小趙在臨安中醫院的全部醫藥費都是他出的。

到了浙江大學醫學院附屬第二醫院,在他的要求下,肇事男生纔不情願的出了1000元醫藥費。

後來,小趙男友得知北京積水潭醫院看骨科很好,便訂好機票,帶着小趙到北京看病。

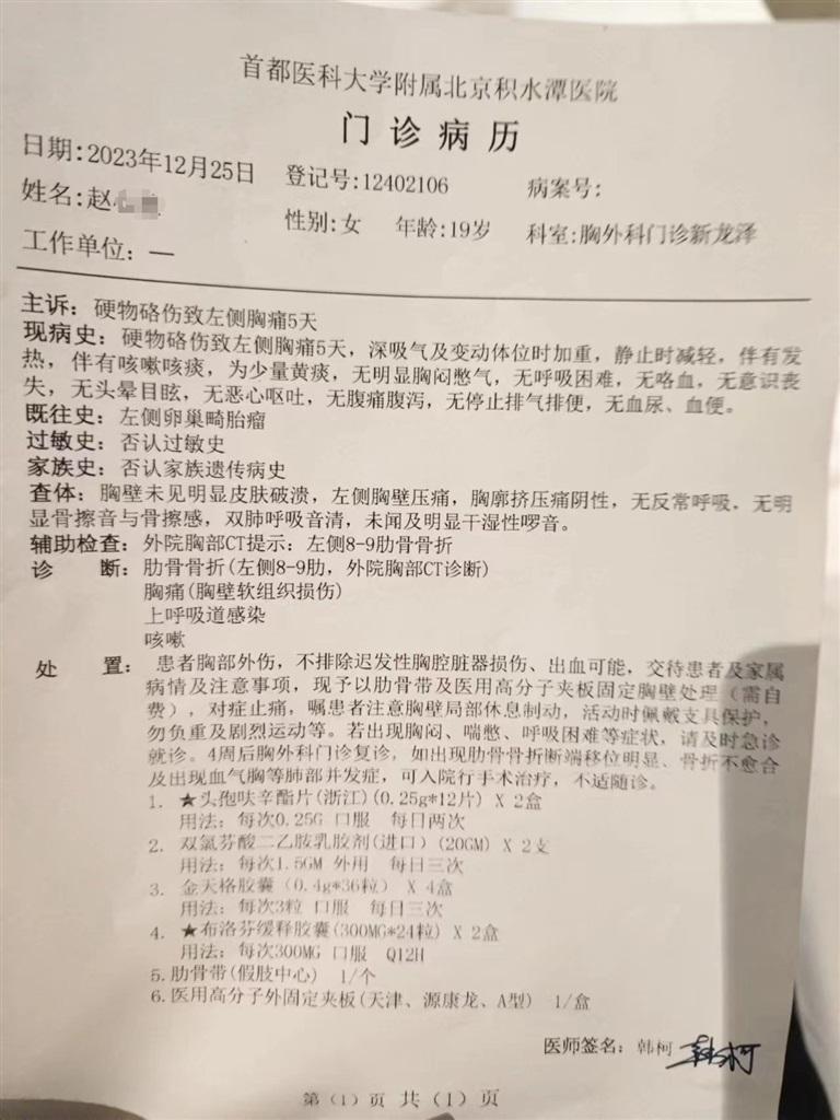
通過小趙曬出的北京積水潭醫院的診斷證明書可知,小趙左側8-9肋骨骨折,還有胸痛、胸壁軟組織損傷等情況。

在北京看完病之後,兩人於12月26日返回杭州。

在整個過程中,全部由小趙的男友出錢出力。

回到杭州後,小趙的男友也是細心的照顧她,讓她好好養病。

男友的付出,小趙全看在眼裏,她非常感動。

但肇事男生給她造成了這麼大的傷害,卻像什麼事情都沒有發生一樣,令她無法接受。

於是,從2023年1月5日開始,她便在多個社交平臺發佈她的遭遇,表達她的無助、憤怒和傷心。

小趙發佈控訴帖的當天,肇事男生就刷到了。

他當即在社交賬號上向小趙道歉,表示很愧疚。

隨即他向小趙轉了5000元醫藥費。

不難看出,肇事男生意識到事情要鬧大了,趕緊道歉賠償,避免事態擴大。

不想事情鬧大的,還有學校。

從事發至今,學校一直想息事寧人。

在小趙在網上發帖後,學校的老師聯繫她刪帖,但考慮到自己還沒有討回公道,她拒絕刪帖。

眼見無法讓小趙刪帖,學校就從小趙家人方面入手,給他們施壓。

實際上,在小趙剛出事時,學校就聯繫了她的父母。

面對如此情況,她的父母沒有站在女兒一邊,而是在電話裏指責她。

後來小趙從北京看病回來,在老家住了幾天,她的父母又讓她別坐輪椅,說她矯情。

到了今年1月2日,學校又找到小趙的家人,於是她的父母又一個勁的罵她,說她給學校惹麻煩了。

如今,因爲她不願意刪帖,父母說要和她斷絕關係,父母認爲她將這個事情發在網上是讓人看笑話。

但毫無疑問的是,小趙的發帖很有效果,登上了熱搜,引發巨大關注。

最終在1月14日,在學校的安排下,小趙在派出所和肇事男生簽訂了調解協議,兩人和解了,肇事一方賠償了小趙醫藥費、護工費、營養費、交通費等費用,共計7萬元。

能夠接受和解,對於這樣的結果,說明小趙是能夠接受的,說明她覺得自己所受傷害得到了一些補償。

然而,對於這樣的結果,小趙的家人無法接受,她的父母認爲小趙拿了肇事男生的7萬賠償,是在訛詐同學。

而她的外婆更是說出了令人傷心的一句話,外婆說:“人家爲啥不抽別人的凳子,卻偏偏抽你的凳子呢?”

事情發展至此,大家以爲這件事情就此結束,以後小趙等傷好後繼續上學,慢慢處理和家人之間的關係。

但令大家沒有想到的是,這件事情的走向越發離奇。

1月17日,浙江農林大學宣傳部副部長陳某某在接受媒體採訪時透露,在事發後,小趙已經自願退學,不來學校上課了。

有意思的是面對此事引發的網絡輿情,陳某某說可能是小趙在外面找了炒作公司,想通過這種東西來壓迫。

通過陳某某的言語不難看出,他覺得小趙心機很深,有責怪她的意思。

而對於陳某某的炒作說法,小趙進行了否認。

面對這樣的最新後續,網友們徹底炸鍋了。

在大部分網友看來,小趙作爲受害者卻退學了,太違背常理了,大家懷疑背後有貓膩。

與此同時,也有網友表示這件事情不簡單。有網友直言不管是學校還是家人都不站在小趙這一邊,是不是小趙隱瞞了什麼?

還有網友表示不能相信小趙的一面之詞,直言網絡上反轉的事情太多了。

而這起事件,看似已經結束,實際上並未“結束”。

因爲它太反常了,有太多的謎團。

謎團一:小趙男朋友說事發當天小趙就被診斷肋骨骨折,但是小趙沒有出具臨安中醫院的診斷書,她只曬出了北京積水潭醫院的診斷書。

而從臨安中醫院到北京積水潭醫院,小趙歷時5天,這中間各種情況都可能發生,最初的診斷結果是不是肋骨骨折,必須明確,但現在沒有證據支撐。

謎團二:根據小趙的描述,她當時受傷很嚴重,但是受傷第二天她就去派出所報警了,她是怎麼做到的?需要小趙還原過程和細節,這樣網友才能判定她當時受傷到底嚴不嚴重。

謎團三:小趙爲什麼退學?

她是被學校逼迫退學?還是因爲擔心肇事男生報復退學?還是因爲自己覺得學校的學歷不行退學?

這個問題非常的重要,只要不解開這個謎團,各種猜測就會不斷。

也因此,想要知道事情的全部真相,需要小趙講述全部細節,解答網友疑惑,也需要肇事學生及其家人,需要小趙家人、需要學校發聲,這樣才能還原事件全貌。

但從目前的情況看,這件事情應該沒有後續了,肇事男生一家已經選擇了和解,選擇了道歉賠償。

如果他們有所不滿,面對這樣的輿情,也早該發聲了。

他們不願意發聲,說明他們不想將事情繼續擴大,想早點讓這件事情過去。

作爲喫瓜羣衆,我們也不必再糾結了。

最後,祝福小趙早日康復,過好自己的人生。

相關推薦
請使用下列任何一種瀏覽器瀏覽以達至最佳的用戶體驗:Google Chrome、Mozilla Firefox、Microsoft Edge 或 Safari。為避免使用網頁時發生問題,請確保你的網頁瀏覽器已更新至最新版本。
Scroll to Top