中足聯最新發布!中超國內球員年薪封頂500萬元→

來源: 更新:

12月3日,中國足球職業聯賽聯合會發佈關於印發中國足球職業聯賽俱樂部財務約定指標的通知


通知規定了球員薪酬限額

俱樂部總支出和獎金限額等

↓↓↓


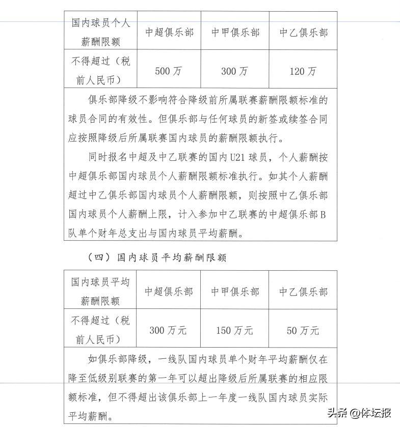
國內球員個人薪酬限額

中超不得超過500萬元(稅前)

中甲不得超過300萬元(稅前)

中乙不得超過120萬元(稅前)


國內球員平均薪酬限額

中超不得超過300萬元(稅前)

中甲不得超過150萬元(稅前)

中乙不得超過50萬元(稅前)



外援個人薪酬限額

中超不得超過300萬歐元(稅前)

中甲不得超過150萬歐元(稅前)


外援薪酬總額限額

中超不得超過1000萬歐元(稅前)

中甲不得超過400萬歐元(稅前)



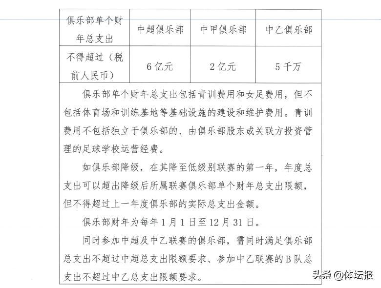
俱樂部總支出

中超不得超過6億元(稅前)

中甲不得超過2億元(稅前)

中乙不得超過5千萬元(稅前)


俱樂部單個財年總支出

包括青訓費用和女足費用

但不包括體育場和訓練基地

等基礎設施的建設和維護費用

青訓費用不包括獨立於俱樂部的、

由俱樂部股東或關聯方投資管理的

足球學校運營經費


俱樂部主要賽事單場稅前獎金限額

中超聯賽及足協盃贏球獎不超過300萬元

亞冠聯賽贏球獎不超過600萬元

中甲聯賽及足協盃贏球獎不超過100萬元

中乙聯賽及足協盃贏球獎不超過30萬元



通知中還明確了四項處罰措施

分別爲:俱樂部總支出超過限額、

球員集體薪酬超過限額、

俱樂部違規發放獎金、

球員個人薪酬違規

具體戳↓↓↓


來源:中國足球職業聯賽聯合會

相關推薦
請使用下列任何一種瀏覽器瀏覽以達至最佳的用戶體驗:Google Chrome、Mozilla Firefox、Microsoft Edge 或 Safari。為避免使用網頁時發生問題,請確保你的網頁瀏覽器已更新至最新版本。
Scroll to Top