你行你上,中足聯公司公開招聘總經理和副總經理

來源: 更新:

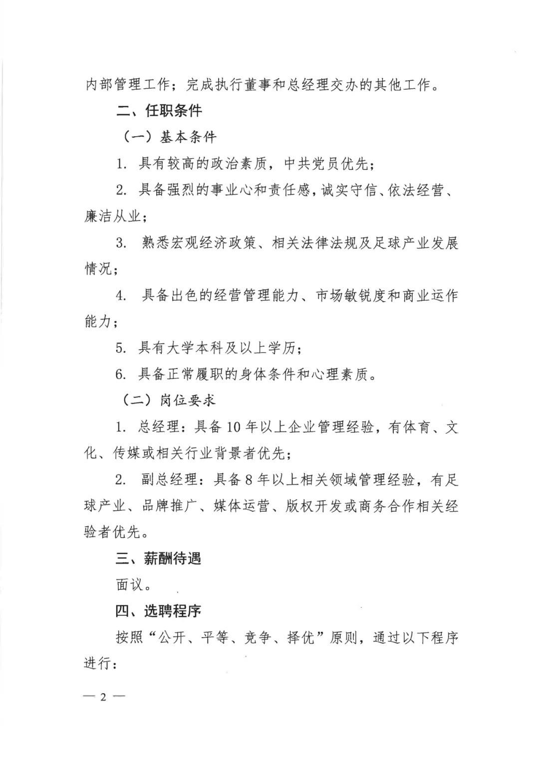
官方消息,中足聯公司公開招聘總經理和副總經理。

中足聯公司發佈高管招聘公告稱,爲進一步推動中國足球職業聯賽市場化、專業化運營,提升中足聯體育發展(北京)有限責任公司治理效能,根據《中足聯體育發展(北京)有限責任公司章程》及相關管理制度,現面向社會公開招聘公司高級管理人員。

更多詳情見圖↓↓↓

相關推薦
請使用下列任何一種瀏覽器瀏覽以達至最佳的用戶體驗:Google Chrome、Mozilla Firefox、Microsoft Edge 或 Safari。為避免使用網頁時發生問題,請確保你的網頁瀏覽器已更新至最新版本。
Scroll to Top