CBA新賽季大改革!放寬球員年齡、限制外援更換次數

來源: 更新:

7月1日,新賽季CBA聯賽自由球員轉會市場正式開啓,在首個交易日,官方發佈《2025-2026賽季CBA聯賽球員選秀、工資帽、聘用及交易管理規定》多項新規產生,包括對外援註冊名額進行限制,對青訓球員的認證進行簡化,同時還約定本土球員與外援的薪資頂額,維持在600萬人民幣和425萬美元。(點擊本文末“閱讀原文”可至官網查看公告和下載新規)

01放寬年齡限制

這其中,令不少球迷欣喜的,當屬官方放開了球員可註冊的最低年齡限制,按照最新規定,球員未滿18週歲,但代表國青男籃征戰過U17等級別的世界盃比賽的球員,可以在新賽季註冊,最小可以放寬至16歲。

圖自《2025-2026賽季CBA聯賽球員選秀、工資帽、聘用及交易管理規定》第十七條

未滿18歲不能打CBA,是在2008年規定的,當時的說法是爲了保護年輕人。但對真正有天賦的年輕球員來說,早早進入職業聯賽,對他們的成長會很有好處,比如15歲進入CBA的易建聯、17歲進入CBA聯賽的郭艾倫和姚明。對此很多球迷都表示,早就該這樣了,這樣才能讓真正有天賦的年輕球員早早進入職業聯賽鍛鍊。

事實上,國際上很多籃球天才,15、16歲就已經開始打職業比賽,比如現在在湖人隊的東契奇,16歲時就在皇馬成年隊打球,還在西甲聯賽裏創下了很多年輕球員的紀錄。後來在2017-18賽季,他還被評爲西班牙籃球甲級聯賽的最佳年輕球員和MVP。

去年,浙江男籃的李悅洲因爲出生於2007年4月9日,無法代表球隊比賽。但他在國青U17的比賽中已經證明了自己,在2023-2024賽季CBDL青海西寧站的比賽中,他場均能拿下19分、4個籃板和2次助攻,還拿下了那個站點的最佳新人獎。今年李悅洲年滿18週歲。

每一年CBA政策的調整,都會間接影響新賽季的聯盟格局,就像上個賽季使用四節七人次外援政策,催生出浙江廣廈的冠軍一樣,今年針對年輕球員放寬准入標準,或許也有望在聯賽裏掀起一股青春旋風。

02限制外援更換次數

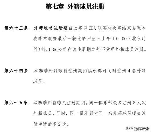
另外一條規則的改變則是針對外援。從上個賽季開始,CBA聯賽在外援方面有了重大變化,從四節四人次變成了四節七人次。這個變化雖然減少了國內球員的出場時間,不過卻提升了比賽質量以及精彩程度,讓有能力的國內球員得到了更好的鍛鍊。整體來看的話,外援政策的變化是利大於弊的。不過由於是第一年改革,並沒有做到面面俱到,這就讓一些CBA球隊鑽了空子:能夠無限制地更換外援,有些球隊甚至更換了十幾次。這些球隊基本上都是一些財大氣粗的球隊,這樣的做法既有讓外援軍備競賽有越演越烈的跡象,對一些小投入球隊來說也不公平。

爲了防止CBA聯賽中真的出現外援軍備競賽的情況,同時保持公平公正,CBA公司決定在25-26賽季對外援的更換次數進行限制。每支球隊能夠更換外援的次數,和這支球隊賽季前註冊的外援人數有關:如果一支球隊賽季前註冊了三名外援,那麼賽季中這支球隊就有三次更換外援的機會。由於每支球隊最多隻能同時註冊四名外援,也表示在新賽季,每支球隊在賽季中最多隻能更換四次外援。

圖自《2025-2026賽季CBA聯賽球員選秀、工資帽、聘用及交易管理規定》

也就是說,每支球隊在新賽季最多隻能籤八名外援。另外如果球隊和外援的合同到期後,過了一段時間再度註冊的話,也要算作一次外援的更換。



來源:CBA官網、新華社、體壇報綜合編輯

相關推薦
請使用下列任何一種瀏覽器瀏覽以達至最佳的用戶體驗:Google Chrome、Mozilla Firefox、Microsoft Edge 或 Safari。為避免使用網頁時發生問題,請確保你的網頁瀏覽器已更新至最新版本。
Scroll to Top