象棋王子:悲痛!趙鑫鑫汪洋鄭惟桐被終身禁賽,41人處罰,天一啊

來源: 更新:

這是一個憂傷的故事。


我們的青春,這麼悲催的大部定格了。


而這,明顯還沒結束,對仍在調查過程中的,這一段話,跟了解的,一模一樣。


我的內心早已知道,事件的結局註定,也不可能有任何更改,qs。


在最後時刻,我還在想着爲所有人吶喊一下,期盼奇蹟,可終究是無能爲力,能力有限。

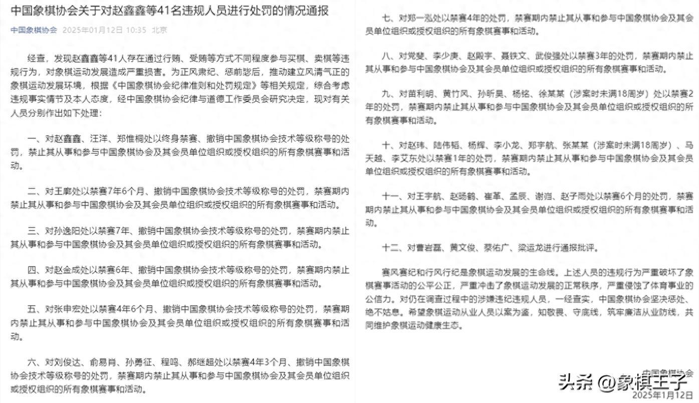
趙鑫鑫、汪洋、鄭惟桐終身禁賽,王廓七年半,孫逸陽七年,趙金成六年,張申宏四年半,劉俊達、俞易肖、孫勇徵、程鳴、郝繼超四年三個月,以上均撤銷特大、大師相關稱號,鄭一泓四年。


黨斐、李少庚、趙殿宇、聶鐵文、武俊強三年,苗利明、黃竹風、孫昕昊、楊銘、徐某某兩年,趙瑋、陸偉韜、楊輝、李小龍、鄭宇航、張某某、馬天越、李艾東一年。


王宇航、趙暘鶴、崔革、孟辰、謝巋、趙子雨半年,曹巖磊、黃文俊、蔡佑廣、梁運龍通報批評。


在我的心中,各位都是棋藝非常優秀的棋手,過去的十多年中,賽場披荊斬棘,勇冠三軍,貢獻了無數佳局。


當中趙鑫鑫是我近二十年直播報道中,見證和書寫的第一位新晉全國冠軍,鑫特六脈神劍之功天下罕有,進攻能力所向無雙。


奪取了亞運、全運、智運、世界、亞洲、全國的超級大滿貫,大賽冠軍衆多,厲害無比。


汪洋很早就顯示出在象棋上的才華,弱冠之身,就曾勇獲射手王,在三十四歲摘取棋王寶座。


他是最有學識的棋手之一,遂以白面書生,大破火燒連營八百里的陸遜贊之。


令我感情最複雜的是鄭惟桐,我雖最爲喜歡天一,但對於惟桐之才,從不吝嗇誇讚,與許銀川、蔣川、天一,併爲寫的最多的四人之中。


每逢取獲佳績,都以最高的手筆盛譽之,甚至兩次獲暗分第一,都一一呈現,也常以表達,勇攀高峯。


棋壇雙子星,象棋雙星,絕代雙驕,不論頂着再大的壓力,我都歷九年這麼並稱,惟桐與天一之才,堪爲過去十數年的伯仲之間,水平最高二人組。


我多次說保護的是所有人,每每攔着讓很多人不要去做那樣的事,不是誰一個人的問題。


我什麼都不能明說,內心痛苦無比和自我矛盾,以酒買醉,醉後復哭,哭後悲笑。


我多麼想讓所有犯錯的棋手,都有能通過一些方法減罰的機會,甚至把這些敏感的話說到了重要的採訪裏。


當結局已註定,個人何所依,終究,還是按照之前的,一律都從重了,可惜,無法改變一切。


此時此刻,真相已明,天一啊,我最喜歡的棋手,多想你和大家都歸來,十數年之內,你遭遇了多少軟件作弊的莫須有無端污衊和羞辱,辱罵。


我知道,你是一個性格極爲霸氣和有時易怒,帶點熱血一樣衝動的男子,若是沒有這十數年的侮辱,事之態勢,何至於此。


你之才,過去十年綜合第一,棋力之功,達到了出神入化,巔峯絕頂的高度,創造了一個象棋的偉大天一時代。


二宣出來,沒有軟件作弊,再也無人可說你了,你是當之無愧的棋壇第一高手,引領一個武藝卓絕,武境最高的時期,棋力的頂峯。


生活的每一個時刻,每個人都要努力的前行,望着剛康復完腫痛殘缺的腿,看着這早已心明的處罰,眼淚止不住的往外流,爲自己,爲天一,也爲大家,人生的苦難是暫時的,所有的傷痛,終有重生的一天,鳳凰浴火,勇敢向前,願天一和大家安康,好運!!


(象棋王子)

相關推薦
請使用下列任何一種瀏覽器瀏覽以達至最佳的用戶體驗:Google Chrome、Mozilla Firefox、Microsoft Edge 或 Safari。為避免使用網頁時發生問題,請確保你的網頁瀏覽器已更新至最新版本。
Scroll to Top